电脑桌面
添加小米粒文库到电脑桌面
安装后可以在桌面快捷访问

小学生综合素质评价内容体系

小学生综合素质评价内容体系_第1页
1/10
小学生综合素质评价内容体系_第2页
2/10
小学生综合素质评价内容体系_第3页
3/10
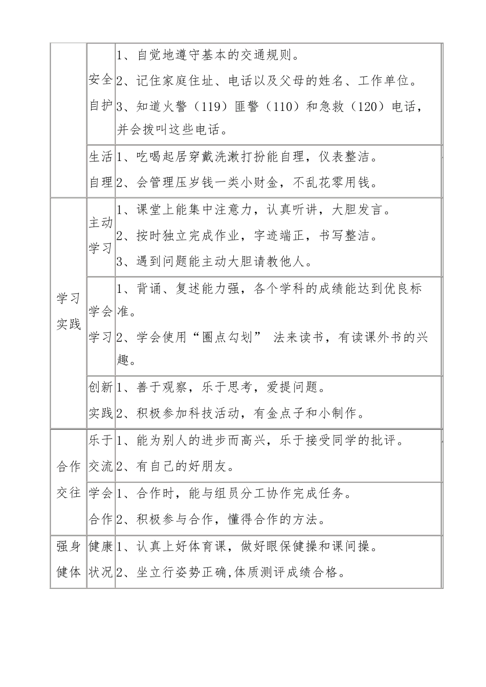
小 学 生综 合 素质 评 价内 容体 系Last revision on 21 December 2020小 学 生 综 合 素 质 评 价 内 容 体 系低年段(1~2 年级)维度 要素关键表现提示1、认识国旗,国徽, 知道国歌并逐步做到唱好国歌。爱国2、认真参加升旗仪式,学会在升国旗时行注目礼。守法3、知道学校与社区的基本行为规范,无违章行为。诚实 1、不说谎话,有错就改。守信 2、不随便拿别人的东西,借东西及时归还。关心 1、能积极参加集体活动,知道自己是集体中的一员。集体 2、认真完成集体交给的任务。1、听从长辈的教育,外出或回家时主动向长辈打招呼。尊重 2、不取笑别人,能主动帮助有困难的同学。品德他人 3、不随意翻动他人的物品,不随意打扰别人的谈话和休习惯息。1、知道常用的文明礼貌用语,会使用基本的礼节。如握手、鞠躬、招手、敬队礼。文明2、按时上学,不迟到、不早退,有事有病先请假。守纪3、说话文明,不打架不骂人。4、在公共场所遵守规定,不拥挤,不喧哗。1、积极参加班级值日,学会打扫卫生。环保2、知道爱护花草和树木,不攀折不践踏。卫生3、不随地吐痰,不乱扔果皮纸屑等废弃物。1、自觉地遵守基本的交通规则。安全 2、记住家庭住址、电话以及父母的姓名、工作单位。自护 3、知道火警(119)匪警(110)和急救(120)电话,并会拨叫这些电话。生活 1、吃喝起居穿戴洗漱打扮能自理,仪表整洁。自理 2、会管理压岁钱一类小财金,不乱花零用钱。1、课堂上能集中注意力,认真听讲,大胆发言。主动2、按时独立完成作业,字迹端正,书写整洁。学习3、遇到问题能主动大胆请教他人。学习学会 准。实践学习 2、学会使用“圈点勾划” 法来读书,有读课外书的兴趣。创新 1、善于观察,乐于思考,爱提问题。1、背诵、复述能力强,各个学科的成绩能达到优良标实践 2、积极参加科技活动,有金点子和小制作。乐于 1、能为别人的进步而高兴,乐于接受同学的批评。2、有自己的好朋友。合作 交流交往 学会 1、合作时,能与组员分工协作完成任务。合作 2、积极参与合作,懂得合作的方法。强身 健康 1、认真上好体育课,做好眼保健操和课间操。健体 状况 2、坐立行姿势正确,体质测评成绩合格。1、早睡早起。读写姿势正确。生活2、饭前便后洗手,勤剪指甲勤洗澡。方式3、积极参加体育运动,不怕吃苦。1、喜欢美的事物,能认真上好艺术课。审美2、衣着整洁。审美 情趣3、喜欢看少儿艺术节目。表现艺术 1、积...

1、当您付费下载文档后,您只拥有了使用权限,并不意味着购买了版权,文档只能用于自身使用,不得用于其他商业用途(如 [转卖]进行直接盈利或[编辑后售卖]进行间接盈利)。
2、本站所有内容均由合作方或网友上传,本站不对文档的完整性、权威性及其观点立场正确性做任何保证或承诺!文档内容仅供研究参考,付费前请自行鉴别。
3、如文档内容存在违规,或者侵犯商业秘密、侵犯著作权等,请点击“违规举报”。

碎片内容

小学生综合素质评价内容体系

您可能关注的文档

确认删除?
VIP
微信客服
  • 扫码咨询
会员Q群
  • 会员专属群点击这里加入QQ群
客服邮箱
回到顶部