电脑桌面
添加小米粒文库到电脑桌面
安装后可以在桌面快捷访问

2024年心理咨询师二级技能问答题汇总VIP免费

2024年心理咨询师二级技能问答题汇总_第1页
1/89
2024年心理咨询师二级技能问答题汇总_第2页
2/89
2024年心理咨询师二级技能问答题汇总_第3页
3/89
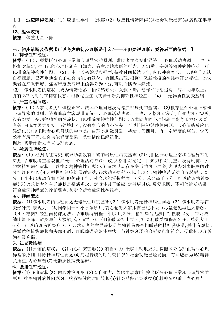
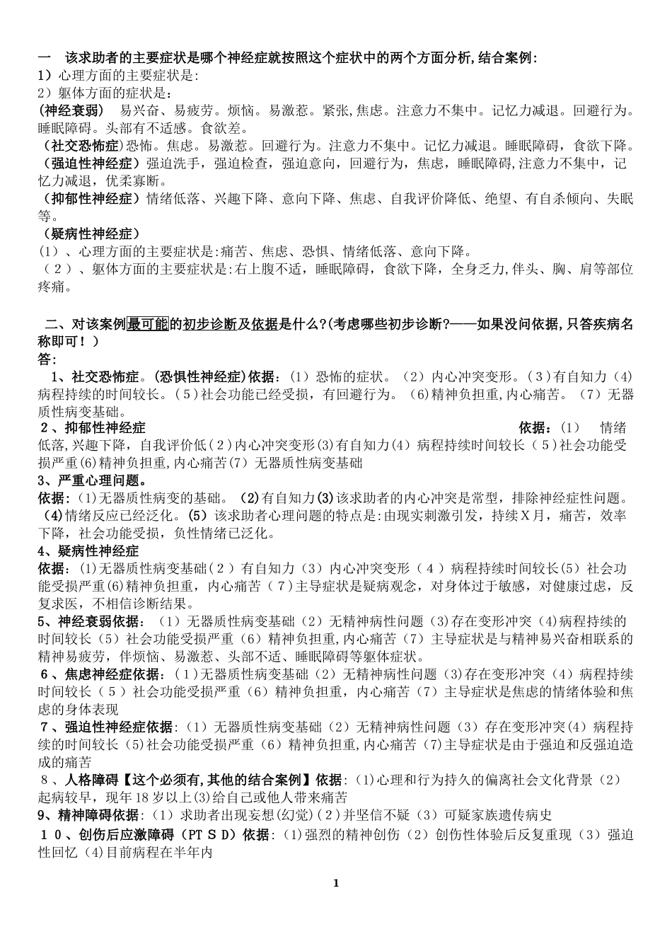
一该求助者的主要症状是哪个神经症就按照这个症状中的两个方面分析,结合案例:1)心理方面的主要症状是:2)躯体方面的症状是:(神经衰弱)易兴奋、易疲劳。烦恼。易激惹。紧张,焦虑。注意力不集中。记忆力减退。回避行为。睡眠障碍。头部有不适感。食欲差。(社交恐怖症)恐怖。焦虑。易激惹。回避行为。注意力不集中。记忆力减退。睡眠障碍,食欲下降。(强迫性神经症)强迫洗手,强迫检查,强迫意向,回避行为,焦虑,睡眠障碍,注意力不集中,记忆力减退,优柔寡断。(抑郁性神经症)情绪低落、兴趣下降、意向下降、焦虑、自我评价降低、绝望、有自杀倾向、失眠等。(疑病性神经症)(1)、心理方面的主要症状是:痛苦、焦虑、恐惧、情绪低落、意向下降。(2)、躯体方面的主要症状是:右上腹不适,睡眠障碍,食欲下降,全身乏力,伴头、胸、肩等部位疼痛。二、对该案例最可能的初步诊断及依据是什么?(考虑哪些初步诊断?——如果没问依据,只答疾病名称即可!)答:1、社交恐怖症。(恐惧性神经症)依据:(1)恐怖的症状。(2)内心冲突变形。(3)有自知力(4)病程持续的时间较长。(5)社会功能已经受损,有回避行为。(6)精神负担重,内心痛苦。(7)无器质性病变基础。2、抑郁性神经症依据:(1)情绪低落,兴趣下降,自我评价低(2)内心冲突变形(3)有自知力(4)病程持续时间较长(5)社会功能受损严重(6)精神负担重,内心痛苦(7)无器质性病变基础3、严重心理问题。依据:(1)无器质性病变的基础。(2)有自知力(3)该求助者的内心冲突是常型,排除神经症性问题。(4)情绪反应已经泛化。(5)该求助者心理问题的特点是:由现实刺激引发,持续X月,痛苦,效率下降,社会功能受损,负性情绪已泛化。4、疑病性神经症依据:(1)无器质性病变基础(2)有自知力(3)内心冲突变形(4)病程持续时间较长(5)社会功能受损严重(6)精神负担重,内心痛苦(7)主导症状是疑病观念,对身体过于敏感,对健康过虑,反复求医,不相信诊断结果。5、神经衰弱依据:(1)无器质性病变基础(2)无精神病性问题(3)存在变形冲突(4)病程持续的时间较长(5)社会功能受损严重(6)精神负担重,内心痛苦(7)主导症状是与精神易兴奋相联系的精神易疲劳,伴烦恼、易激惹、头部不适、睡眠障碍等躯体症状。6、焦虑神经症依据:(1)无器质性病变基础(2)无精神病性问题(3)存在变形冲突(4)病程持续时间较长(5)社会功能受损严重(6)精神负担重,内心痛苦(7)主导症状是焦虑的情绪体验和焦虑的身体表现7、强迫性神经症依据:(1)无器质性病变基础(2)无精神病性问题(3)存在变形冲突(4)病程持续的时间较长(5)社会功能受损严重(6)精神负担重,内心痛苦(7)主导症状是由于强迫和反强迫造成的痛苦8、人格障碍【这个必须有,其他的结合案例】依据:(1)心理和行为持久的偏离社会文化背景(2)起病较早,现年18岁以上(3)给自己或他人带来痛苦9、精神障碍依据:(1)求助者出现妄想(幻觉)(2)并坚信不疑(3)可疑家族遗传病史10、创伤后应激障碍(PTSD)依据:(1)强烈的精神创伤(2)创伤性体验后反复重现(3)强迫性回忆(4)目前病程在半年内111、适应障碍依据:(1)应激性事件-(地震)(2)反应性情绪障碍(3)社会功能损害(4)病程在半年内12、躯体疾病依据:体重明显下降三、初步诊断及依据【可以考虑的初步诊断是什么?——不但要说诊断还要答后面的依据。】1、抑郁性神经症。依据:(1)、根据区分心理正常和心理异常的原则,求助者主客观世界统一,心理活动协调、一致,人格相对稳定,对自己的心理问题有自知力,有主动地求医的行为,无幻觉、妄想等精神病性症状,可以排除精神病性问题。(2)、由于其初始反应强烈,持续时间长达3年,内心冲突变形,心理痛苦无法自行摆脱,已严重地影响了社会功能,有泛化,有回避出现,根据许又新教授的神经症评分标准,该求助者在严重程度、痛苦程度及病程上的得分为7分,可以诊断为神经症。(3)、该求助者的症状主要为情绪低落,愉快感缺失,兴趣下降,动作和行动迟缓,病程两年以上,并有2/3的时间在抑郁状态。根据这些症状初步诊断为抑郁性神经症。(4)、无器质性病变基础。2、严...

1、当您付费下载文档后,您只拥有了使用权限,并不意味着购买了版权,文档只能用于自身使用,不得用于其他商业用途(如 [转卖]进行直接盈利或[编辑后售卖]进行间接盈利)。
2、本站所有内容均由合作方或网友上传,本站不对文档的完整性、权威性及其观点立场正确性做任何保证或承诺!文档内容仅供研究参考,付费前请自行鉴别。
3、如文档内容存在违规,或者侵犯商业秘密、侵犯著作权等,请点击“违规举报”。

碎片内容

2024年心理咨询师二级技能问答题汇总

山水人家+ 关注
实名认证
内容提供者

读万卷书,行万里路。

确认删除?
VIP
微信客服
  • 扫码咨询
会员Q群
  • 会员专属群点击这里加入QQ群
客服邮箱
回到顶部