电脑桌面
添加小米粒文库到电脑桌面
安装后可以在桌面快捷访问

报警系统安全技术交底

报警系统安全技术交底_第1页
1/11
报警系统安全技术交底_第2页
2/11
报警系统安全技术交底_第3页
3/11
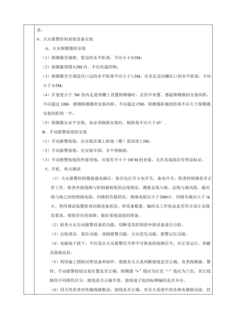
安全技术交底记录表编号:工程名称作业部位交底类别1.概况该项目为兜率天宫火灾自动报警系统安装。2.施工工艺及流程本阶段施工内容包括支架制作安装、线管及配件安装、消防器材安装等。1、线管、桥架安装(1)预埋的焊接钢管均需预先做好防锈处理。(2)金属管配线工程中,采用的接线盒等,其壁厚应符合规范。(3)埋入地面内的铁管和金属线槽,应刷沥青漆一道,埋入砖墙内的铁管,需刷防锈漆一道,明敷的钢管外壁及固定支架、配件等均应刷防锈漆或使用镀锌制器。浙江佛学院二期(弥勒圣坛)工程分部分项工程名称作业内容交底日期火灾自动报警系统火灾自动报警系统安装2020 年 1 月 8 日兜率天宫安全技术交底交底内容(4)使用的管材应经检查,无明显的伤痕、开裂、异物堵塞等,特别是管子的纵向焊缝,不应有明显的凹陷、漏焊等现象,电线管的弯曲处不应有折皱、凹陷裂缝等现象。(5)厚壁钢管的连接小于 G40 采用套筒,套筒长度为管外径的 1.5-3 倍,套筒的内径应与管外径一致,间隙不宜过大,接口应满焊,明配钢管管径在G50 及以下,一律应采用丝扣连接。(6)铁管配线,金属线槽配线,封闭式汇流母线配线等的所有非导电部分的铁件,均应做好相互连接和跨接,使它成为一个连续导体并且接地。(7)金属管配线工程中,应配用金属制品的附件,管子入盒时,外侧应套锁母,内侧装护口。(8)暗配管路宜沿最近的线路敷设,并应减少弯曲,埋入墙内的管子离表面净距不应小于 15MM。(9)线管的弯曲半径应符合下列要求:A、明配时,一般不小于管外径的 6 倍,埋设于地下或板内时,不小于管外径的 10 倍。B、暗配时,不小于管外径的 6 倍,埋设于地下或板内时,不小于管外径的 10 倍。(10)管线过长,根据规范要求,加转接线箱(盒)PA 管装于外面,PA 管装于墙面 0.3M 处。(11)管线过建筑物伸缩沉降缝做法详见规范,预埋时先自制木预埋箱留洞,穿线前埋入成品转线箱,并作防水处理,此处下进线管口过箱(盒)1-2CM。(12)轻钢龙骨吊顶内敷设各类管(槽)线路时,应有各自独立的卡具吊装或支撑系统。(13)明配管支架应单独安装,不得利用其他支架(如管道及土建吊平顶支架)。支架开孔必须用电钻,严禁用氧电焊开孔,严禁与支架焊接。(14)电缆桥架安装时,应将桥架盖板拆下分别保管,等电缆敷设后再集中人力统一装上,以保护现场施工整洁性及产品的外观良好。(15)电缆桥架安装高度超过 2.5M 时,应搭设脚手架。桥架的水平固...

1、当您付费下载文档后,您只拥有了使用权限,并不意味着购买了版权,文档只能用于自身使用,不得用于其他商业用途(如 [转卖]进行直接盈利或[编辑后售卖]进行间接盈利)。
2、本站所有内容均由合作方或网友上传,本站不对文档的完整性、权威性及其观点立场正确性做任何保证或承诺!文档内容仅供研究参考,付费前请自行鉴别。
3、如文档内容存在违规,或者侵犯商业秘密、侵犯著作权等,请点击“违规举报”。

碎片内容

报警系统安全技术交底

确认删除?
VIP
微信客服
  • 扫码咨询
会员Q群
  • 会员专属群点击这里加入QQ群
客服邮箱
回到顶部