电脑桌面
添加小米粒文库到电脑桌面
安装后可以在桌面快捷访问

数字化校园系统平台方案

数字化校园系统平台方案_第1页
1/6
数字化校园系统平台方案_第2页
2/6
数字化校园系统平台方案_第3页
3/6
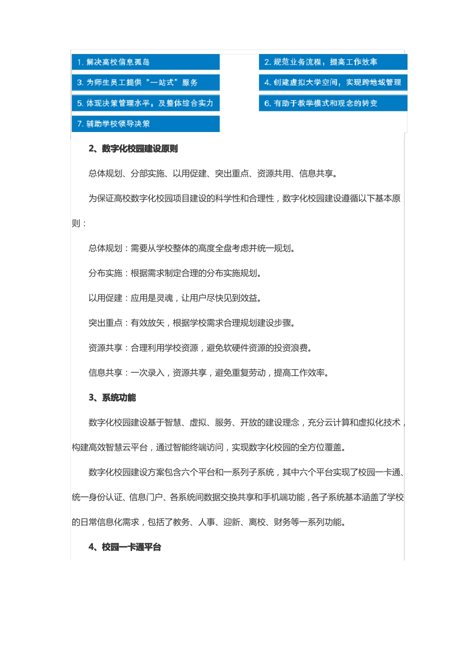
数字化校园系统平台方案数字化校园是以数字化信息和网络为基础,在计算机和网络基础上建立起来的对教学、科研、管理、技术服务、生活服务等校园信息的收集、整合、存储、传输和应用,使教学资源得到充分优化和利用。通过实现从环境(包括设备、教室等)、资源(如图书、课件、讲义等)到应用(包括教、学、管理、服务、办公等)的全部数字化,在传统校园基础上构建一个数字空间,以拓展现实校园的时间和空间维度。提升传统校园的运行效率。扩展传统校园的业务功能,最终实现教育过程的全面信息化,达到提高办学质量和管理水平,从而提升核心竞争力。1、数字化校园建设意义数字化校园将学校内部的相对独立分散的业务系统,进行统一整合和有效的集成,对集成数据按标准进行验证,对信息进行实时更新,确保信息的一致性、准确性,从而提升学校整体管理水平和综合实力,提供无纸化的学校网上办公平台。2、数字化校园建设原则总体规划、分部实施、以用促建、突出重点、资源共用、信息共享。为保证高校数字化校园项目建设的科学性和合理性,数字化校园建设遵循以下基本原则:总体规划:需要从学校整体的高度全盘考虑并统一规划。分布实施:根据需求制定合理的分布实施规划。以用促建:应用是灵魂,让用户尽快见到效益。突出重点:有效放矢,根据学校需求合理规划建设步骤。资源共享:合理利用学校资源,避免软硬件资源的投资浪费。信息共享:一次录入,资源共享,避免重复劳动,提高工作效率。3、系统功能数字化校园建设基于智慧、虚拟、服务、开放的建设理念,充分云计算和虚拟化技术,构建高效智慧云平台,通过智能终端访问,实现数字化校园的全方位覆盖。数字化校园建设方案包含六个平台和一系列子系统,其中六个平台实现了校园一卡通、统一身份认证、信息门户、各系统间数据交换共享和手机端功能,各子系统基本涵盖了学校的日常信息化需求,包括了教务、人事、迎新、离校、财务等一系列功能。4、校园一卡通平台“校园一卡通”是“数字化校园管理系统”中的重要组成部分,它主要具有综合消费类、身份识别类、金融服务类、公共信息服务类等功能,整个系统与银行系统、学校原有的系统衔接。5、信息标准化系统信息标准是整个数字化校园信息化建设的基础,信息化标准在全校范围内为数据库设计提供类似数据字典的作用,为信息交换、资源共享提供了基础性条件。6、资源共享中心资源共享中心是在学校层面上搭建一个高层应用平台,实现校园内各种信息系统的互通互连...

1、当您付费下载文档后,您只拥有了使用权限,并不意味着购买了版权,文档只能用于自身使用,不得用于其他商业用途(如 [转卖]进行直接盈利或[编辑后售卖]进行间接盈利)。
2、本站所有内容均由合作方或网友上传,本站不对文档的完整性、权威性及其观点立场正确性做任何保证或承诺!文档内容仅供研究参考,付费前请自行鉴别。
3、如文档内容存在违规,或者侵犯商业秘密、侵犯著作权等,请点击“违规举报”。

碎片内容

数字化校园系统平台方案

您可能关注的文档

确认删除?
VIP
微信客服
  • 扫码咨询
会员Q群
  • 会员专属群点击这里加入QQ群
客服邮箱
回到顶部