电脑桌面
添加小米粒文库到电脑桌面
安装后可以在桌面快捷访问

三星电子战略分析

三星电子战略分析_第1页
1/6
三星电子战略分析_第2页
2/6
三星电子战略分析_第3页
3/6
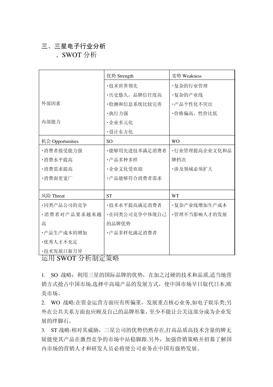
三星电子的战略分析报告 一、企业简介 三星集团是韩国最大的企业集团,包括26个下属公司及若干其他法人机构,在近70个国家和地区建立了近300个法人及办事处,员工总数19.6万人,业务涉及电子、金融、机械、化学等众多领域。经过十余年的不懈努力,如今中国三星的业务已经遍布全中国。 截至 2006年底,三星旗下30多家公司中已有 20家在中国投资,包括三星电子、三星SDI、三星SDS、三星电机、三星康宁、三星网络、三星生命、三星火灾、三星证券、三星物产等。 二、三星电子宏观经济环境分析 1 、政治法律环境 信息化发展政策促进 IT 行业的发展。中国以信息化带动工业化的发展战略,是IT 市场持续发展的重要动力,培育了行业用户对包括电脑在内的IT 产品的持续需求。 中国政府在鼓励 IT行业发展方面相继制定了有关的政策法规。2003 年的《政府采购法》及2004 年的《电子签名法》,为电子政务的进展提供了强有力的保障,也必将带动政府信息化建设的快速推进。 2005 年,信息技术产品所涉及的251 个税目将全部实现零关税,这给国内计算机产业既带来机遇同时也带来了严峻的挑战。 2 、经济环境分析 2007 年中国的国内生产总值(GDP)达到 246637 亿元,同比增长 11.4%。2007 年农村居民人均纯收入 4140 元,扣除价格因素,比上年实际增长 9.5%;城镇居民人均可支配收入 13786 元,实际增长 12.2%。消费需求较快增长,城乡居民收入较大幅度增加。不断扩展的中国经济规模为三星企业的发展提供了坚强的市场基础和巨大的增长空间。 3 、社会文化环境 人口的城镇化比例呈现持续上升趋势,带动总体消费力的持续上升。 城市化进程稳中趋快,人们对计算机网络知识的接受程度越来越高,进而带动高端手机、电脑等消费需求的上升,电子产品的使用在城镇市场开始进入普及阶段。 在当今的信息时代,上网己经成为人们生活的重要内容,高端手机、电脑也因此成为一个相当重要的工具。 4 、信息技术环境 科学技术日益渗透到经济发展和社会生活的各个领域,不仅成为推动社会生产力发展的最重要的因素,而且也成为现代社会进步的决定性力量。 三、三星电子行业分析 1、SWOT 分析 外部因素 内部能力 优势 Strength 劣势 Weakness ▪技术世界领先 ▪历史悠久,品牌信任度高 ▪检测和信息系统比较完善 ▪执行力强 ▪企业多元化 ▪设计东方化 ▪复杂的行业管理 ▪复杂的产业线 ▪产品个性化不突出 ▪价格偏高,性价比...

1、当您付费下载文档后,您只拥有了使用权限,并不意味着购买了版权,文档只能用于自身使用,不得用于其他商业用途(如 [转卖]进行直接盈利或[编辑后售卖]进行间接盈利)。
2、本站所有内容均由合作方或网友上传,本站不对文档的完整性、权威性及其观点立场正确性做任何保证或承诺!文档内容仅供研究参考,付费前请自行鉴别。
3、如文档内容存在违规,或者侵犯商业秘密、侵犯著作权等,请点击“违规举报”。

碎片内容

三星电子战略分析

小辰4+ 关注
实名认证
内容提供者

出售各种资料和文档

确认删除?
VIP
微信客服
  • 扫码咨询
会员Q群
  • 会员专属群点击这里加入QQ群
客服邮箱
回到顶部