电脑桌面
添加小米粒文库到电脑桌面
安装后可以在桌面快捷访问

东风汽车公司标准电镀层及化学处理层标准EQY395

东风汽车公司标准电镀层及化学处理层标准EQY395_第1页
1/11
东风汽车公司标准电镀层及化学处理层标准EQY395_第2页
2/11
东风汽车公司标准电镀层及化学处理层标准EQY395_第3页
3/11
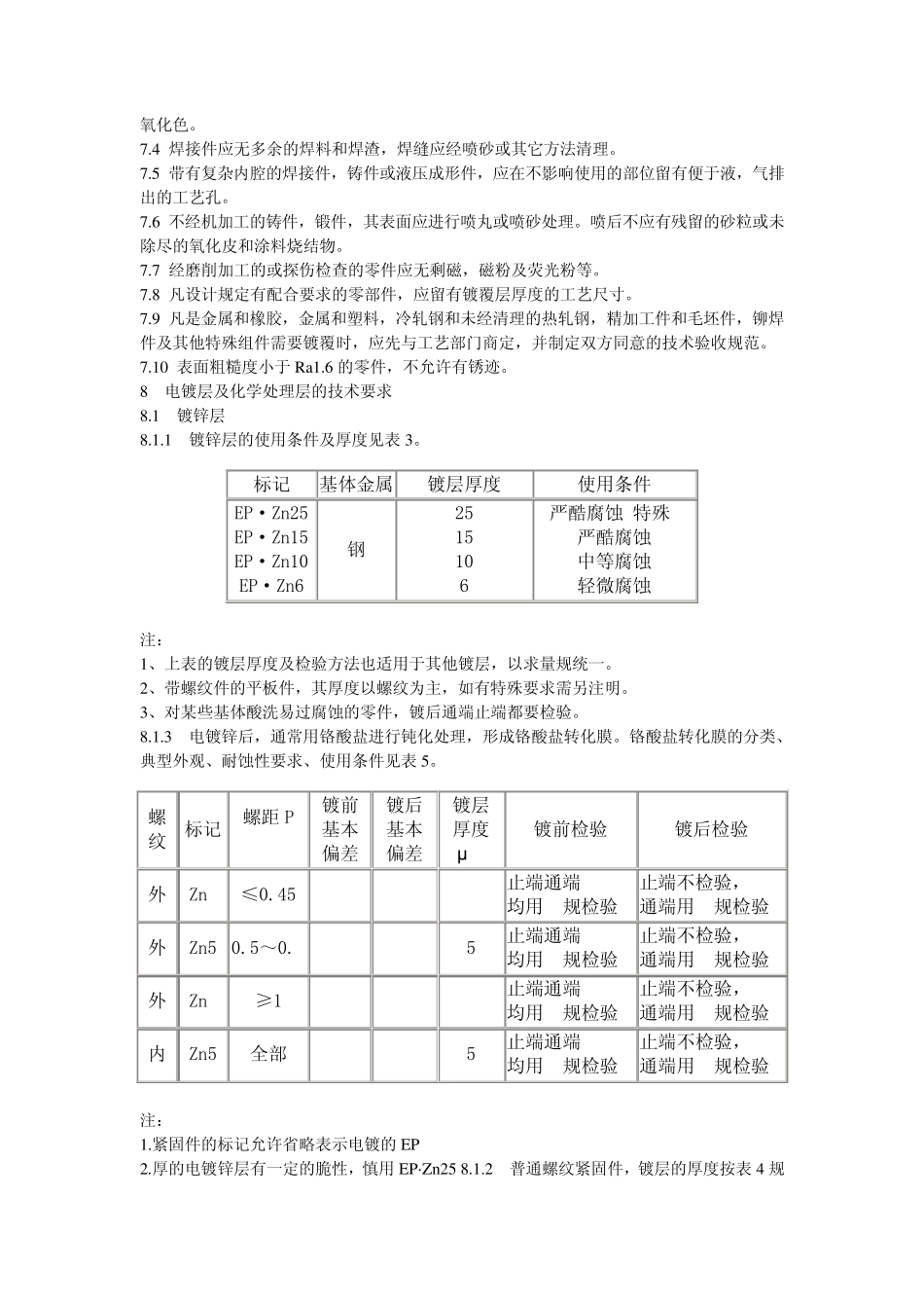
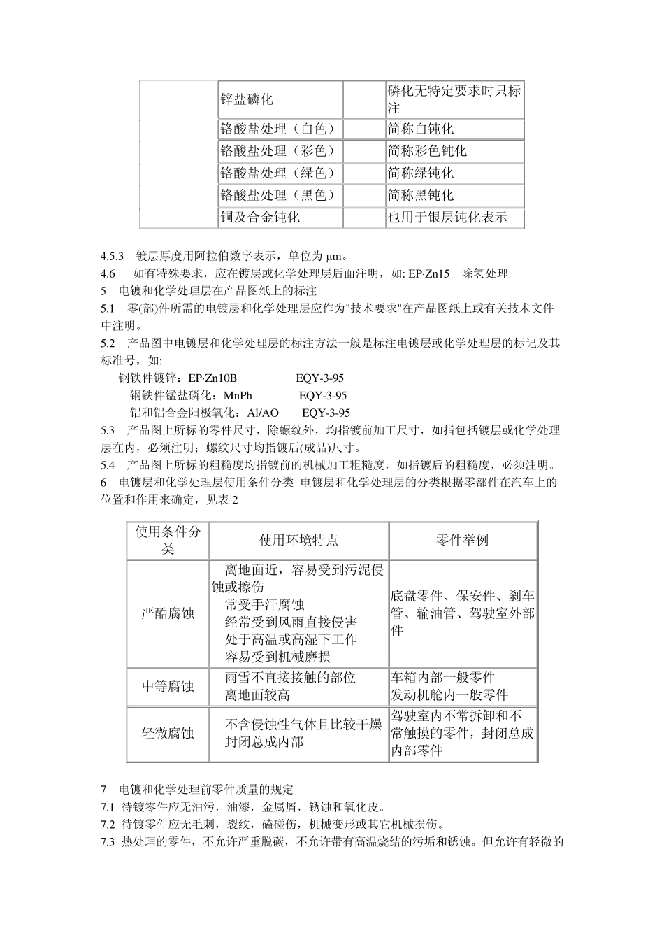
东风汽车公司标准电镀层及化学处理层标准(EQY-3-95 代替 EQY-3-86) 1 主题内容与适用范围 本标准规定了汽车零(部)件的电镀层和化学处理层的技术规范及膜层的质量要求。 本标准适用于汽车零(部)件的电镀层及化学处理层的质量控制和验收。 2 引用标准 GB4956-85 磁性金属基体上非磁性覆盖层厚度测量-磁性方法 GB5270-85 金属基体上金属覆盖层-附着强度试验方法 GB6458-86 金属覆盖层-中性盐雾试验(NSS试验) GB6460-86 金属覆盖层-铜加速醋酸盐雾试验(CASS试验) GB6461-86 金属覆盖层-对底材为阴极的覆盖层腐蚀试验后的电镀试样的评级 GB6462-86 金属和氧化物覆盖层-横断面厚度显微镜测量方法 GB9792-88 金属材料上的转化膜-单位面积上膜层质量的测定-重量法 GB/T12610-90 塑料上电镀层-热循环试验 3 术语 3.1 主要表面 在工件的某些表面上,其镀层或化学处理层对制件的外观和(或)使用性能起着重要作用。 3.2 厚度 工件的主要表面上,凡是能与直径为 20mm的球体相接触的部位上的厚度的最小值 4 镀覆及化学处理的表示方法 4.1 电镀表示方法 基体材料/镀覆方法·镀覆名称·镀覆层厚度·镀复层特征·后处理 4.2 化学处理表示方法 基体材料/处理方法·处理特征·后处理(颜色) 4.3 基体材料为钢铁材料时,其符号允许省略。 4.4 如果镀层或化学处理层的特征、厚度、颜色及后处理无具体要求时,其符号允许省略。 4.5 表示符号 4.5.1 基体材料表示符号:金属材料用化学元素符号表示,合金材料用其主要成分的化学元素符号表示,非金属材料用国际通用缩写字母表示,如铜用 Cu表示,塑料用 PL表示。 4.5.2 镀覆方法和处理方法的表示符号见表 1。 方法名称 符号 备注 镀覆方法 电镀 EP 化学镀 CP 机械镀 MP 锌铬膜 JZnCr 化学处理方法 化学氧化 CO 钢铁化学氧化又称发兰 阳极氧化 AO 包括镀铬阳极松孔 锰盐磷化 MnPh 磷化无特定要求时只标注 Ph 锌盐磷化 ZnPh 磷化无特定要求时只标注 Ph 铬酸盐处理(白色) B 简称白钝化 铬酸盐处理(彩色) C 简称彩色钝化 铬酸盐处理(绿色) G 简称绿钝化 铬酸盐处理(黑色) H 简称黑钝化 铜及合金钝化 P 也用于银层钝化表示 4.5.3 镀层厚度用阿拉伯数字表示,单位为 μm。 4.6 如有特殊要求,应在镀层或化学处理层后面注明,如: EP·Zn15 除氢处理 5 电镀和化学处理层在产品图纸上的标注 5.1 零(部)件所需的...

1、当您付费下载文档后,您只拥有了使用权限,并不意味着购买了版权,文档只能用于自身使用,不得用于其他商业用途(如 [转卖]进行直接盈利或[编辑后售卖]进行间接盈利)。
2、本站所有内容均由合作方或网友上传,本站不对文档的完整性、权威性及其观点立场正确性做任何保证或承诺!文档内容仅供研究参考,付费前请自行鉴别。
3、如文档内容存在违规,或者侵犯商业秘密、侵犯著作权等,请点击“违规举报”。

碎片内容

东风汽车公司标准电镀层及化学处理层标准EQY395

小辰2+ 关注
实名认证
内容提供者

出售各种资料和文档

相关文档

确认删除?
VIP
微信客服
  • 扫码咨询
会员Q群
  • 会员专属群点击这里加入QQ群
客服邮箱
回到顶部