电脑桌面
添加小米粒文库到电脑桌面
安装后可以在桌面快捷访问

医疗垃圾的分类

医疗垃圾的分类_第1页
1/10
医疗垃圾的分类_第2页
2/10
医疗垃圾的分类_第3页
3/10
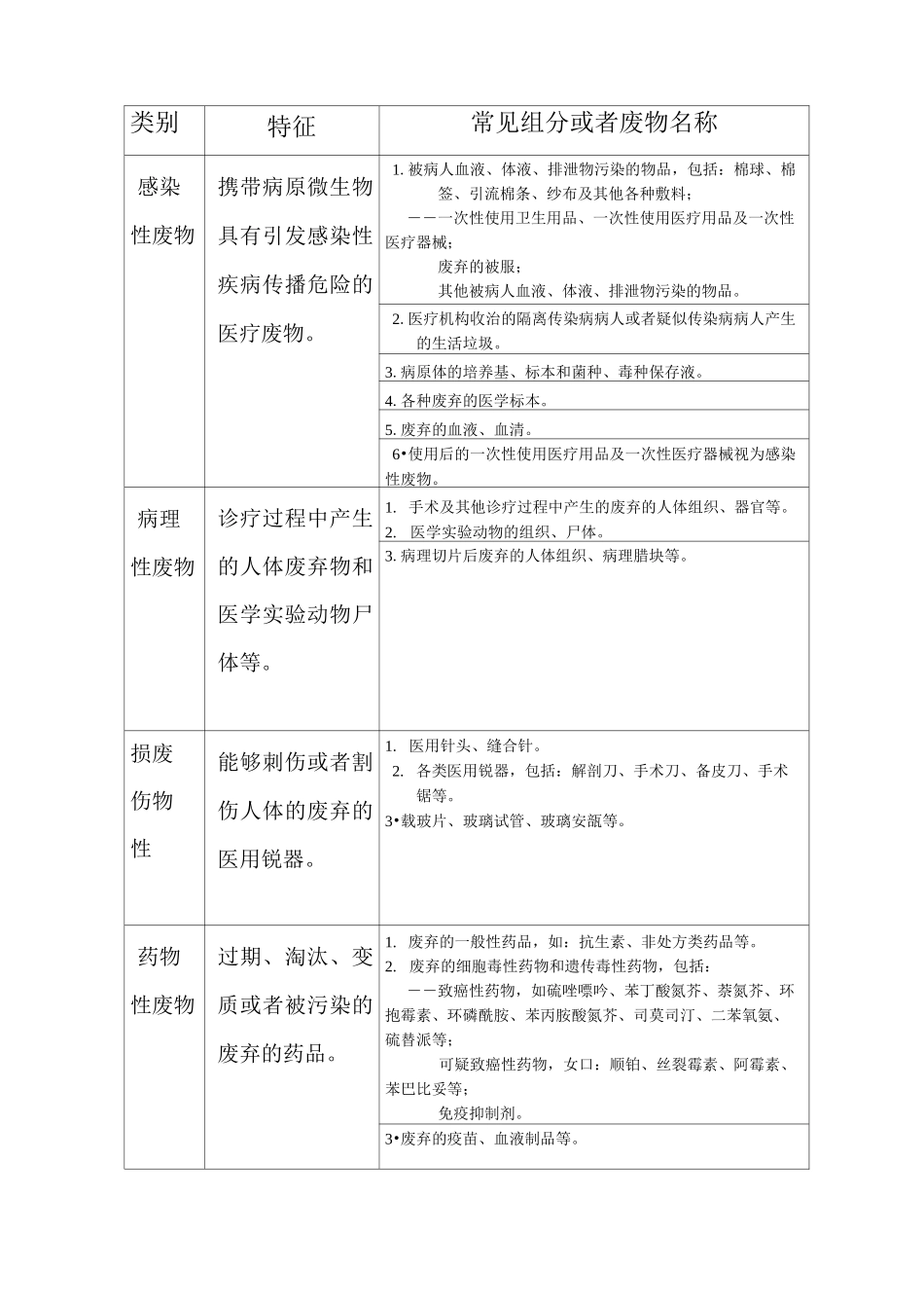
医院医疗废物管理责任制1、医疗废物管理实行管理责任制,医院法定代表人或者主要负责人为第一责任人。2、医疗废物管理监控部门的主要负责人为部门责任人。切实履行职责,制定相关管理制度、工作要求、组织培训、业务指导、监查考核,确保各医疗卫生机构医疗废物的安全管理。3、各科主任或者护士长或者指定负责人为科室责任人,负责落实并执行医疗废物管理的规章制度、工作流程和要求,履行工作职责,预防、控制和杜绝医疗废物流失、泄漏、扩散和意外事故的发生,并对意外发生能作出应急反应。4、医、护、药、技、员、工等均为医疗废物管理的执行者、维护者。自觉依法执行和维护医疗废物管理条例和各项相关管理制度。违规者将受到法律制裁。5、医疗废物处理专职(兼职)人员必须严格履行职责,依法执行医疗废物管理条例、制度和实施办法,无故造成医疗废物流失、泄漏、扩散和意外事故的发生,将承担法律责任。医疗废物分类目录类别特征常见组分或者废物名称感染性废物携带病原微生物具有引发感染性疾病传播危险的医疗废物。1.被病人血液、体液、排泄物污染的物品,包括:棉球、棉签、引流棉条、纱布及其他各种敷料;――一次性使用卫生用品、一次性使用医疗用品及一次性医疗器械;废弃的被服;其他被病人血液、体液、排泄物污染的物品。2.医疗机构收治的隔离传染病病人或者疑似传染病病人产生的生活垃圾。3.病原体的培养基、标本和菌种、毒种保存液。4.各种废弃的医学标本。5.废弃的血液、血清。6•使用后的一次性使用医疗用品及一次性医疗器械视为感染性废物。病理性废物诊疗过程中产生的人体废弃物和医学实验动物尸体等。1. 手术及其他诊疗过程中产生的废弃的人体组织、器官等。2.医学实验动物的组织、尸体。3.病理切片后废弃的人体组织、病理腊块等。损废伤物性能够刺伤或者割伤人体的废弃的医用锐器。1.医用针头、缝合针。2. 各类医用锐器,包括:解剖刀、手术刀、备皮刀、手术锯等。3•载玻片、玻璃试管、玻璃安瓿等。药物性废物过期、淘汰、变质或者被污染的废弃的药品。1. 废弃的一般性药品,如:抗生素、非处方类药品等。2.废弃的细胞毒性药物和遗传毒性药物,包括:――致癌性药物,如硫唑嘌吟、苯丁酸氮芥、萘氮芥、环抱霉素、环磷酰胺、苯丙胺酸氮芥、司莫司汀、二苯氧氨、硫替派等;可疑致癌性药物,女口:顺铂、丝裂霉素、阿霉素、苯巴比妥等;免疫抑制剂。3•废弃的疫苗、血液制品等。化废学物性具有毒性、腐蚀性、易燃易爆性的废...

1、当您付费下载文档后,您只拥有了使用权限,并不意味着购买了版权,文档只能用于自身使用,不得用于其他商业用途(如 [转卖]进行直接盈利或[编辑后售卖]进行间接盈利)。
2、本站所有内容均由合作方或网友上传,本站不对文档的完整性、权威性及其观点立场正确性做任何保证或承诺!文档内容仅供研究参考,付费前请自行鉴别。
3、如文档内容存在违规,或者侵犯商业秘密、侵犯著作权等,请点击“违规举报”。

碎片内容

医疗垃圾的分类

您可能关注的文档

确认删除?
VIP
微信客服
  • 扫码咨询
会员Q群
  • 会员专属群点击这里加入QQ群
客服邮箱
回到顶部