电脑桌面
添加小米粒文库到电脑桌面
安装后可以在桌面快捷访问

保安管理体系文件

保安管理体系文件_第1页
1/9
保安管理体系文件_第2页
2/9
保安管理体系文件_第3页
3/9
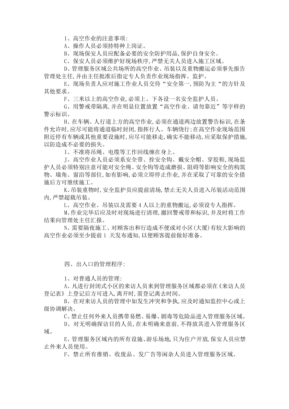
保安管理体系文件 安全管理类体系文件 一、安全管理岗位职责: 1、安全管理工作内容: A、安全防范服务: 登记访客、控制外来人员进入管理服务区域,核查出入人员、车辆所携带的物品,防止物品丢失,危险品禁止进入管理服务区域。 B、维护停车场及交通秩序: 维护管理服务区域内车辆停放及交通秩序;调节、疏导人、车流量,防止管理服务区域秩序混乱、交通堵塞和未经许可停泊;对管理服务区域停放的车辆遭受破坏、盗窃等异常情况及时进行登记、报告有关部门并协助处理。 C、消防安全、卫生管理: 巡查管理服务区域公共设施、设备、消防器材的完好状况;协助保持管理服务区域环境卫生。 D、装修管理: 检查管理服务区域的装修情况并有相关记录,对装修现场进行巡查,发现异常情况及时汇报处理;对进出管理服务区域的装修人员、装修材料进行检查,控制装修时间。 E、突发事件及违章处理: 随时发现、应对、处理突发事件,控制现场,防止事态恶化;按规定程序处理违章行为。突发事件的处理程序:(1)、报警,(2) 、控制事态的发展,(3)、伤者就医,(4)、保护现场。 2、检查岗(班组长)职责: A、对本班次各岗位工作负责 ,每 日 须 检查各岗位履 行职责情况 ,主 要 包 括 :考 勤 纪 律 、岗位卫生、物品摆 放、质 量记录、装备佩 带、操 作规程、精 神 面 貌 、服务礼 仪 等 ;并在 《 保安员交接 班记录》 上 予 以 记录。 B、熟 悉 掌 握 管理服务区域的整 体状况 ,妥 善 处理各类突发事件,超 过 权 限的及时与 保安队 长或 管理处主 任 联 系,并向 其 报告事件进展情况。 C、负责岗位工作表 格 、 停车发票 等的领 用 和发放。 负责本班保安员的岗前 培 训 和内务管理工作。及时收 集 、整 理顾 客的意 见 和建 议 ,并提 交部门。关心保安员的思 想 和生活 动 态,充 分 调动 队 员的积 极 性 和主 观 能 动 性 ,对于 班组出现的疑 难 问 题 及时向 上 级 汇报。 3、巡逻 岗职责: A、按照 巡逻 路 线 进行巡逻 ,灵 活 机 智 ,发现问 题 及时记录、报告,对可疑人员及时进行盘 查、清 理。 B、对管理服务区域自 行车、电 瓶 车或 摩 托 车的不 规范摆 放进行整 理,对道 路 泊车、停车秩序进行监 管,检查车厢 内存 放物资 ,发现可疑 情况或 安全漏 洞 应及时作出处理和报告。 C、检查各路 口 消防通道 是 否 畅 通,消...

1、当您付费下载文档后,您只拥有了使用权限,并不意味着购买了版权,文档只能用于自身使用,不得用于其他商业用途(如 [转卖]进行直接盈利或[编辑后售卖]进行间接盈利)。
2、本站所有内容均由合作方或网友上传,本站不对文档的完整性、权威性及其观点立场正确性做任何保证或承诺!文档内容仅供研究参考,付费前请自行鉴别。
3、如文档内容存在违规,或者侵犯商业秘密、侵犯著作权等,请点击“违规举报”。

碎片内容

保安管理体系文件

您可能关注的文档

确认删除?
VIP
微信客服
  • 扫码咨询
会员Q群
  • 会员专属群点击这里加入QQ群
客服邮箱
回到顶部