电脑桌面
添加小米粒文库到电脑桌面
安装后可以在桌面快捷访问

商业第三者责任保险

商业第三者责任保险_第1页
1/9
商业第三者责任保险_第2页
2/9
商业第三者责任保险_第3页
3/9
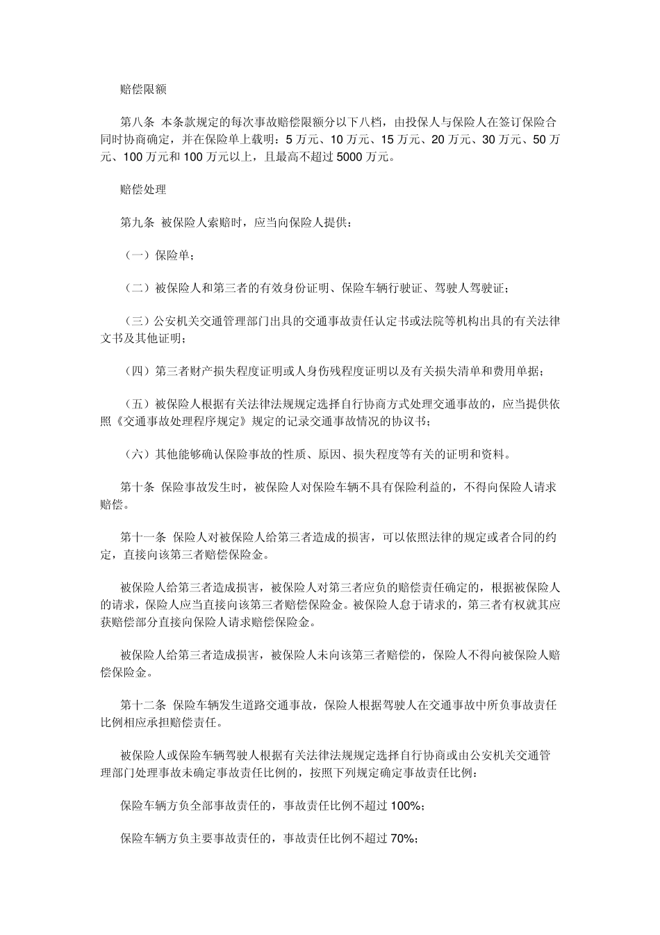
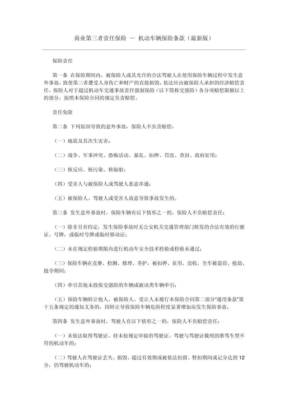
商业第三者责任保险 - 机动车辆保险条款(最新版) 保险责任 第一条 在保险期间内,被保险人或其允许的合法驾驶人在使用保险车辆过程中发生意外事故,致使第三者遭受人身伤亡和财产的直接损毁,依法应由被保险人承担的经济赔偿责任,保险人对于超过机动车交通事故责任强制保险(以下简称交强险)各分项赔偿限额以上的部分,按照本保险合同的规定负责赔偿。 责任免除 第二条 下列原因导致的意外事故,保险人不负责赔偿: (一)地震及其次生灾害; (二)战争、军事冲突、恐怖活动、暴乱、扣押、罚没、查封、政府征用; (三)核反应、核污染、核辐射; (四)受害人与被保险人或驾驶人恶意串通; (五)被保险人、驾驶人或受害人故意导致事故发生的。 第三条 发生意外事故时,保险车辆有以下情形之一的,保险人不负赔偿责任: (一)除非另有约定,发生保险事故时无公安机关交通管理部门核发的合法有效的行驶证、号牌,或临时号牌或临时移动证; (二)未在规定检验期限内进行机动车安全技术检验或检验未通过; (三)保险车辆在竞赛、检测、修理、养护,被扣押、征用、没收,全车被盗窃、抢劫、抢夺期间; (四)牵引其他未投保交强险的车辆或被该类车辆牵引; (五)保险车辆转让他人,被保险人、受让人未履行本保险合同第二部分“通用条款”第十五条规定的通知义务的,因转让导致保险车辆危险程度显著增加而发生保险事故。 第四条 发生意外事故时,驾驶人有以下情形之一的,保险人不负赔偿责任: (一)未依法取得驾驶证、持未按规定审验的驾驶证、驾驶与驾驶证载明的准驾车型不符的机动车的; (二)驾驶人在驾驶证丢失、损毁、超过有效期或被依法扣留、暂扣期间或记分达到 1 2分,仍驾驶机动车的; (三)学习驾驶时无教练员随车指导的; (四)实习期内驾驶载有爆炸物品、易燃易爆化学物品、剧毒或者放射性等危险物品的机动车的,或驾驶机动车牵引挂车的; (五)饮酒或服用国家管制的精神药品或麻醉药品的; (六)未经被保险人同意或允许而驾车的; (七)利用保险车辆从事犯罪活动; (八)事故发生后,被保险人或驾驶人在未依法采取措施的情况下驾驶保险车辆或者遗弃保险车辆逃离事故现场,或故意破坏、伪造现场、毁灭证据的; (九)依照法律法规或公安机关交通管理部门有关规定不允许驾驶保险车辆的其他情况下驾车。 第五条 下列损失和费用,保险人不负责赔偿: (一)被保险人或驾驶人以及他们...

1、当您付费下载文档后,您只拥有了使用权限,并不意味着购买了版权,文档只能用于自身使用,不得用于其他商业用途(如 [转卖]进行直接盈利或[编辑后售卖]进行间接盈利)。
2、本站所有内容均由合作方或网友上传,本站不对文档的完整性、权威性及其观点立场正确性做任何保证或承诺!文档内容仅供研究参考,付费前请自行鉴别。
3、如文档内容存在违规,或者侵犯商业秘密、侵犯著作权等,请点击“违规举报”。

碎片内容

商业第三者责任保险

您可能关注的文档

确认删除?
VIP
微信客服
  • 扫码咨询
会员Q群
  • 会员专属群点击这里加入QQ群
客服邮箱
回到顶部