电脑桌面
添加小米粒文库到电脑桌面
安装后可以在桌面快捷访问

人力资源总监胜任力模型新

人力资源总监胜任力模型新_第1页
1/13
人力资源总监胜任力模型新_第2页
2/13
人力资源总监胜任力模型新_第3页
3/13
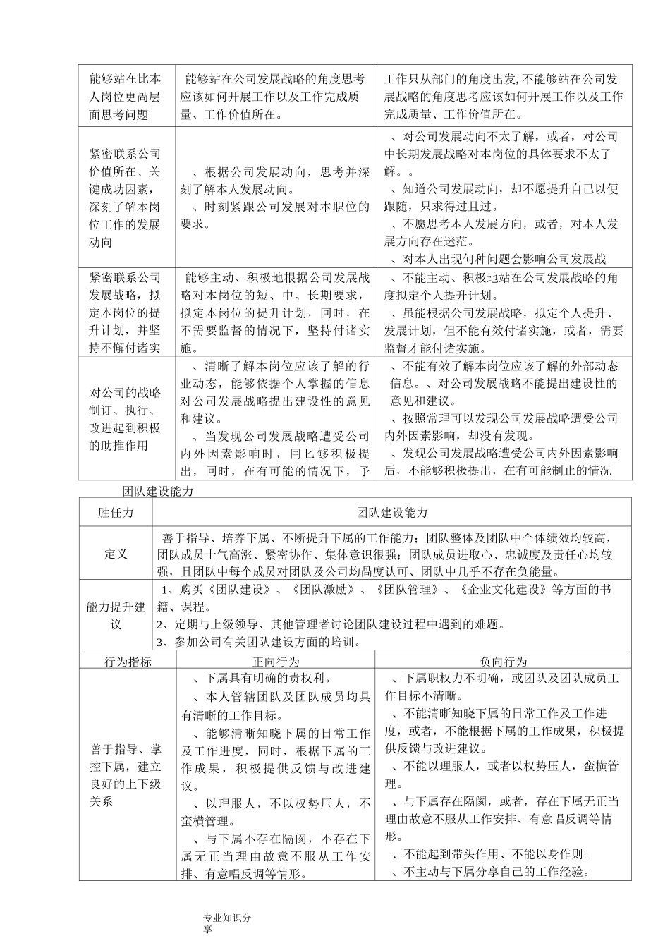
专业知识分享文件名称人力资源总监胜任力模型文件编号版本号编制人批准人归口部门人力资源部实施日期1 人力资源总监胜任力矩阵序号胜任力类型胜任力名称胜任力重要性胜任力等级要求低中高1专业胜任力战略导向能力VV2团队建设VV3沟通协调能力VV4创新能力VV5冲突管理能力VV6工作计划与控制能力VV7亲和力V8通用胜任力学习能力VV9抗压能力VV10执行力VV11成就动机VV12正直感VV2 相关术语、含义行为指标:即能够体现该层次胜任力的概述性行为。正向行为:即能够体现该层次胜任力的具体行为表现,必须具备全部正向行为,才能表明完全达到该项能力。负向行为:负向行为即该项能力的不足之处,负向行为越多,表明该项能力越弱。专业能力战略导向能力胜任力战略导向能力定义对公司的战略制订、执行、改进起到积极的主导或配合作用,能够站在公司战略层面或者比本人更高的层面思考问题、开展工作,对工作有较深的了解和宏观把握,能够意识到潮流动向,朝着公司和个人长远的目标而始终坚持不懈。能力提升建议1、本人熟记行为标准。2、定期询问直接主管、关联岗位本人行为指标达成情况、存在的不足。3、发现本人不能有效达成正向行为时,及时向直接主管、关联岗位请教。4、通过购买书籍、参加培训等方式学习战略管理方面的知识。行为指标正向行为负向行为专业知识分享能够站在比本人岗位更咼层面思考问题能够站在公司发展战略的角度思考应该如何开展工作以及工作完成质量、工作价值所在。工作只从部门的角度出发,不能够站在公司发展战略的角度思考应该如何开展工作以及工作完成质量、工作价值所在。紧密联系公司价值所在、关键成功因素,深刻了解本岗位工作的发展动向、根据公司发展动向,思考并深刻了解本人发展动向。、时刻紧跟公司发展对本职位的要求。、对公司发展动向不太了解,或者,对公司中长期发展战略对本岗位的具体要求不太了解。。、知道公司发展动向,却不愿提升自己以便跟随,只求得过且过。、不愿思考本人发展方向,或者,对本人发展方向存在迷茫。、对本人出现何种问题会影响公司发展战略、公司关键成功因素不太清楚。紧密联系公司发展战略,拟定本岗位的提升计划,并坚持不懈付诸实施能够主动、积极地根据公司发展战略对本岗位的短、中、长期要求,拟定本岗位的提升计划,冋时,在不需要监督的情况下,坚持付诸实施。、不能主动、积极地站在公司发展战略的角度拟定个人提升计划。、虽能根据公司发展战略,拟定个人提升、发展计划,但不能有效...

1、当您付费下载文档后,您只拥有了使用权限,并不意味着购买了版权,文档只能用于自身使用,不得用于其他商业用途(如 [转卖]进行直接盈利或[编辑后售卖]进行间接盈利)。
2、本站所有内容均由合作方或网友上传,本站不对文档的完整性、权威性及其观点立场正确性做任何保证或承诺!文档内容仅供研究参考,付费前请自行鉴别。
3、如文档内容存在违规,或者侵犯商业秘密、侵犯著作权等,请点击“违规举报”。

碎片内容

人力资源总监胜任力模型新

wxg+ 关注
实名认证
内容提供者

该用户很懒,什么也没介绍

确认删除?
VIP
微信客服
  • 扫码咨询
会员Q群
  • 会员专属群点击这里加入QQ群
客服邮箱
回到顶部