电脑桌面
添加小米粒文库到电脑桌面
安装后可以在桌面快捷访问

灌浆技术交底

灌浆技术交底_第1页
1/8
灌浆技术交底_第2页
2/8
灌浆技术交底_第3页
3/8
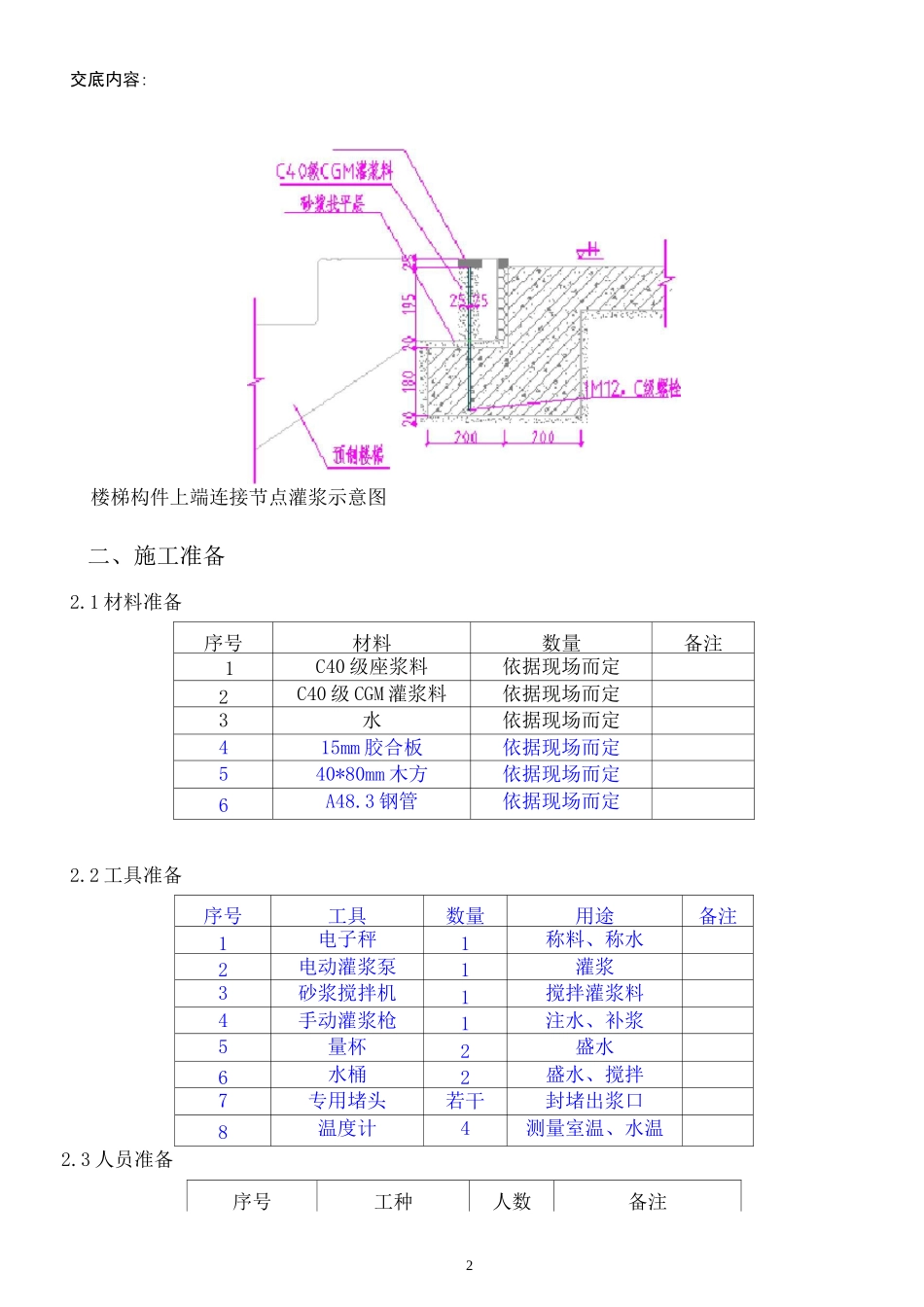
i技术交底记录资料编号表 C2-1工程名称昌平区沙河镇西沙屯村、满井西队村棚户区改造和环境整治安置房项目一期工程施工单位北京市第二建筑工程有限责任公司审核人分包单位北京立德建筑劳务有限公司山东华显建设有限公司口施组总设计交底口单位工程施组交底口施工方案交底口专项施工方案交底丁施工作业交底交底部位预制楼梯及隔墙接受交底范围分包相关管理人员及施工人员交底摘要:隔墙灌浆连接交底内容:一、灌浆部位本工程需要灌浆部位主要分布于预制楼梯上端的固定及楼梯隔墙的连接。楼梯具体灌浆位置示意图如下:预制楼梯灌浆部位示意图交底人接受交底人数交底时间接受交底人员注:i 本表由施工单位填写。2 内容较多时本表作为首页,交底内容可续页。2交底内容:楼梯构件上端连接节点灌浆示意图二、施工准备2.1 材料准备序号材料数量备注1C40 级座浆料依据现场而定2C40 级 CGM 灌浆料依据现场而定3水依据现场而定415mm 胶合板依据现场而定540*80mm 木方依据现场而定6A48.3 钢管依据现场而定2.2 工具准备序号工具数量用途备注1电子秤1称料、称水2电动灌浆泵1灌浆3砂浆搅拌机1搅拌灌浆料4手动灌浆枪1注水、补浆5量杯2盛水6水桶2盛水、搅拌7专用堵头若干封堵出浆口8温度计4测量室温、水温2.3 人员准备序号工种人数备注31技术人员12专业灌浆人员2持证上岗3普工24专职安全员1持证上岗5实验员1持证上岗2.4 作业准备1、材料已检测完成,符合设计要求。2、检查材料是否足够,且至少灌满一面墙体以确保注浆的连续性。3、检查灌浆施工及试验机具等是否齐备完好。4、检查灌浆配比仪器是否齐全,精度是否可靠等,准备应急用手动灌浆枪防止停电造成停滞堵孔的情况,保证注浆连续性。5、灌浆环境温度符合管将要求。三、施工工艺3.1 楼梯隔墙灌浆3.1.1 工艺流程基础处理 f 板墙检查 f 构件吊装 f 座浆料塞缝 f 拌制灌浆料 f 灌浆 f 封堵出浆孔 f 灌浆充盈度检查 f 清理灌浆机3. 1.2 施工方法(1) 基础处理:将需座浆部位进行凿毛,用空压机吹去混凝土表面松动颗粒、清除油污、清理混凝土浮浆及其他杂质。并在座浆前 8-12 小时湿润座浆基面,基槽内不得存留积水。(2) 板墙检查:吊装隔墙前检查构件是否完整,套筒各注浆孔、出浆孔及墙板底部是否畅通。检查无误后将隔墙吊装到位。(3) 利用座浆料塞缝:在预制隔墙吊装就位后,利用胶合板在隔墙一侧进行支模,然后使用座浆料将两隔墙间缝隙填嵌密实,与隔墙另一侧模板紧密接触...

1、当您付费下载文档后,您只拥有了使用权限,并不意味着购买了版权,文档只能用于自身使用,不得用于其他商业用途(如 [转卖]进行直接盈利或[编辑后售卖]进行间接盈利)。
2、本站所有内容均由合作方或网友上传,本站不对文档的完整性、权威性及其观点立场正确性做任何保证或承诺!文档内容仅供研究参考,付费前请自行鉴别。
3、如文档内容存在违规,或者侵犯商业秘密、侵犯著作权等,请点击“违规举报”。

碎片内容

灌浆技术交底

确认删除?
VIP
微信客服
  • 扫码咨询
会员Q群
  • 会员专属群点击这里加入QQ群
客服邮箱
回到顶部