电脑桌面
添加小米粒文库到电脑桌面
安装后可以在桌面快捷访问

深基坑支护及土方开挖工程方案VIP免费

深基坑支护及土方开挖工程方案_第1页
1/10
深基坑支护及土方开挖工程方案_第2页
2/10
深基坑支护及土方开挖工程方案_第3页
3/10
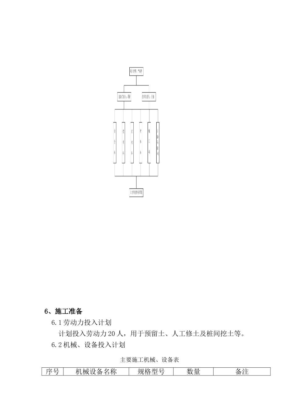
1、编制依据1.南京北亚机械新建厂房工程施工合同等相关文件;1.2南京金陵建筑设计研究院有限责任公司1.3《建筑地基基础设计规范》GB5007-2OO21.4《建筑结构荷载规范》GB50009-2001;1.5《建筑基坑工程技术规范》YB9258-97;1.6《建筑基坑支护技术规程》JGJ120-99;1.7江苏省鸿洋岩土勘察设计有限公司提供的本工程《岩土工程勘察报告》;2、工程概况工程名称:新建厂房建设单位:南京北亚机械有限公司建设地址:溧水区白马镇建筑性质:机械加工本工程室内地坪标高士0.000侧车间室外地坪-0.150,具体标高施工现场定。本工程总建筑面积6680.32平方米,建筑基底面积5505.28平方米建筑层数主体1层,局部三层,建筑总高度16.350米。本工程建筑结构类型框架结构、钢结构设计合理使用年限50年,建筑工程抗震类别为丙类,建筑抗震设防烈度为7度。3、工程地质、气象、水文及土层性质分布情况3.1工程地质构造拟建建筑物场地属热带季风气候,四季分明,季风显著,光照充足,雨量集中,雨热同季,年平均气温15.4℃,极端最高气温38.6℃(2010年8月4日),极端最低气温-13.1℃(1991年12月29日);平均日照1984.2小时,年降水量平均1102.2mm。雨量在年际,季节之间差异较大,丰枯明显,降雨量分布不均。据多年的资料统计,全区丰水年高达1778.2mm(1991年),枯水年仅有463.9mm(1978年),汛期(5~9月)平均降雨量为712.1mm,汛期最大降雨量1806.4mm(1991年),最小降雨量169.4mm(1978年),最大日降雨量301.9mm(2003年7月5日)。汛期为降雨集中期,降雨量占全年的65%左右。3.3场地岩土体工程地质特征根据现场钻探、原位测试及室内岩土试验综合分析,拟建场地表层为人工填土,填土之下为残积土,其下为基岩为泥质砂岩。勘探深度范围内岩土体自上而下分为3个工程地质层(编号①、③和⑤)及若干个亚层。①素填土:灰-灰褐色,局部灰黄色,结构松散,土质不均匀,以粉质黏土为主,含少量植物根茎和建筑垃圾,结构松散。填龄约3年。厚度:0.7m~5.5m;顶层标高:30.95m~32.79m。③粉质黏土:黄褐色,硬塑,土质欠均匀,层低见风化岩碎屑,有光泽,无摇震反应,强度中等,韧性中等。厚度:1.4m~4.4m;层顶深度:0.7m~5.5m~;层顶标高:25.84m~32.09m。⑤-1强风化泥质砂岩:棕红色,上部岩芯多呈硬塑黏土状及密实砂土状,下部岩芯呈密实沙土状夹碎块状,手捏易碎,遇水极易软化,岩石强度趋下渐增,属极软岩,岩体基本质量等级为V级。厚度:0.9m~3.4m;层顶深度:0.8m~7.6m;层顶标高:23.46m~31.97m。⑤-2中风化泥质砂岩:棕红色,层状构造,主要矿物为长石、石英、云母、黏土矿物等,砂质胶结。岩石强度软硬不均,欠均质,遇水极易软化。岩芯呈短柱状-状柱,风化裂隙稍发育,岩体较完整,属极软岩,岩体基本质量等级为V级。厚度:最大揭露厚度4.4m;层顶深度:2.2m~11.00m;层顶标高:20.34m~30.57m。4、工期目标本工程的深基坑土方开挖计划从2018年6月4日~2018年6月11日,计划工期7天(即开挖至-5.8m,不包括预留土、桩间挖土、施工坡道收尾等工作)。5、项目管理机构5.1项目组织机构6、施工准备6.1劳动力投入计划计划投入劳动力20人,用于预留土、人工修土及桩间挖土等。6.2机械、设备投入计划主要施工机械、设备表序号机械设备名称规格型号数量备注1反铲挖土机C200型2台0.85-1.10m32自卸汽车15T3辆根据运距调整3高压清水泵1台车辆清洗4潜水泵1台5经纬仪ET-021台6水准仪DS322台7夜间照明大灯4只6.3安全、技术准备⑴基坑四周设置合格可靠的安全栏杆、踢脚挡板,防止高空坠物事故的发生。⑵场地周围及基坑内必须有足够的照明度。⑶施工前对每个施工作业人员都进行了安全技术交底,使每个施工作业人员都做到心中有数。7、土方开挖顺序及方法7.1土方开挖顺序开挖顺序:定位放线→第一层土方开挖至-3m→第二层土方开挖至-5.8m。7.2土方开挖方法(1)土方开挖根据现场实际情况出口布置在西门,为尽量减少运输车对基坑土方及围护支撑梁的重压,开挖分1~3区段,以施工坡道为界,南部分为一个开挖区段,北部分为二个开挖区段,先挖施工坡道南部,后挖北部,采取分段分层,循环开挖土方,直至开挖到设计...

1、当您付费下载文档后,您只拥有了使用权限,并不意味着购买了版权,文档只能用于自身使用,不得用于其他商业用途(如 [转卖]进行直接盈利或[编辑后售卖]进行间接盈利)。
2、本站所有内容均由合作方或网友上传,本站不对文档的完整性、权威性及其观点立场正确性做任何保证或承诺!文档内容仅供研究参考,付费前请自行鉴别。
3、如文档内容存在违规,或者侵犯商业秘密、侵犯著作权等,请点击“违规举报”。

碎片内容

深基坑支护及土方开挖工程方案

确认删除?
VIP
微信客服
  • 扫码咨询
会员Q群
  • 会员专属群点击这里加入QQ群
客服邮箱
回到顶部