电脑桌面
添加小米粒文库到电脑桌面
安装后可以在桌面快捷访问

安全管理体系与措施

安全管理体系与措施_第1页
1/37
安全管理体系与措施_第2页
2/37
安全管理体系与措施_第3页
3/37
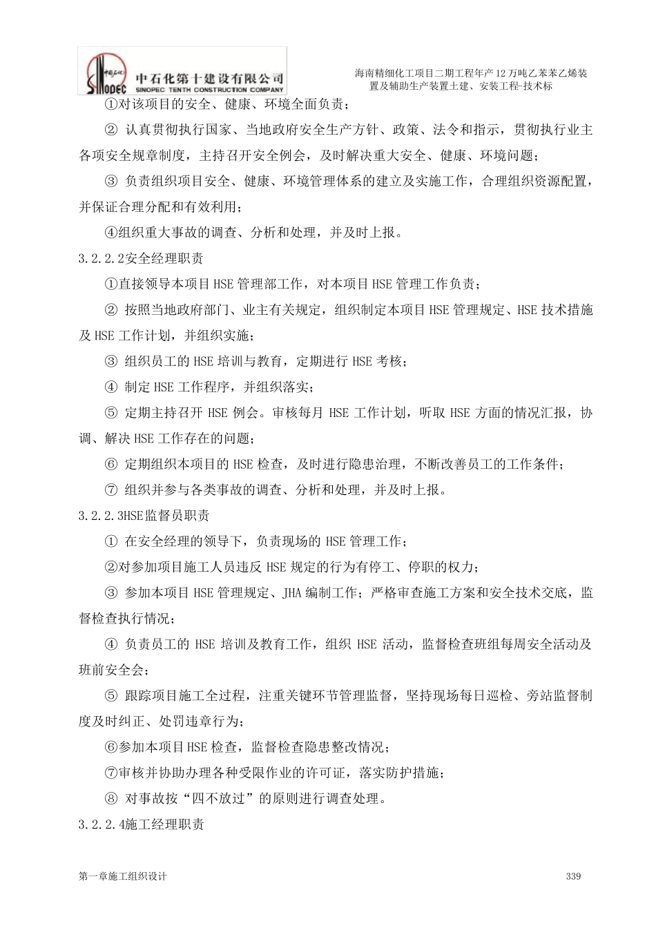
第一章施工组织设计 338 海南精细化工项目二期工程年产12 万吨乙苯苯乙烯装置及辅助生产装置土建、安装工程-技术标 第一章 施工组织设计 3、安全管理体系与措施 3.1 公司 HSE 管理方针、目标和承诺 公司 HSE 管理方针: 安全第一,预防为主; 全员动手,综合治理; 改善环境,保护健康; 科学管理,持续发展。 公司 HSE 管理目标: 死亡事故为零; 重大设备、火灾、爆炸事故为零; 重伤事故为零; 一般事故为零; 无环境污染; 无职业病伤害。 3.2 项目部的管理组织机构 3.2.1 项目HSE管理组织机构图 3.2.2 HSE管理组织机构职责 3.2.2.1 项目经理职责 公司安全委员会 HSE 经理 HSE 工程师 HSE 管理部 班组长/员工 业主/监理 地方政府相关部门 项目经理 第 一 章 施 工 组 织 设 计 339 海 南 精 细 化 工 项 目 二 期 工 程 年 产 12 万 吨 乙 苯 苯 乙 烯 装置 及 辅 助 生 产 装 置 土 建 、 安 装 工 程 -技 术 标 ① 对 该 项 目 的 安 全 、 健 康 、 环 境 全 面 负 责 ; ② 认 真 贯 彻 执 行 国 家 、 当 地 政 府 安 全 生 产 方 针 、 政 策 、 法 令 和 指 示 , 贯 彻 执 行 业 主各 项 安 全 规 章 制 度 , 主 持 召 开 安 全 例 会 , 及 时 解 决 重 大 安 全 、 健 康 、 环 境 问 题 ; ③ 负 责 组 织 项 目 安 全 、 健 康 、 环 境 管 理 体 系 的 建 立 及 实 施 工 作 , 合 理 组 织 资 源 配 置 ,并 保 证 合 理 分 配 和 有 效 利 用 ; ④ 组 织 重 大 事 故 的 调 查 、 分 析 和 处 理 , 并 及 时 上 报 。 3.2.2.2安 全 经 理 职 责 ① 直 接 领 导 本项 目 HSE 管 理 部工 作 , 对 本项 目 HSE 管 理 工 作 负 责 ; ② 按照当 地 政 府 部门、 业 主 有 关规 定, 组 织 制 定本项 目 HSE 管 理 规 定、 HSE 技 术 措施及 HSE 工 作 计 划, 并 组 织 实 施 ; ③ 组 织 员工 的 HSE 培训与教育, 定期 进行HSE 考核; ④ 制 定HSE 工 作 程 序, 并 组 织 落实 ; ⑤ 定期 主 持 召 开HSE 例 会 。 审核每月HSE 工 作 计 划...

1、当您付费下载文档后,您只拥有了使用权限,并不意味着购买了版权,文档只能用于自身使用,不得用于其他商业用途(如 [转卖]进行直接盈利或[编辑后售卖]进行间接盈利)。
2、本站所有内容均由合作方或网友上传,本站不对文档的完整性、权威性及其观点立场正确性做任何保证或承诺!文档内容仅供研究参考,付费前请自行鉴别。
3、如文档内容存在违规,或者侵犯商业秘密、侵犯著作权等,请点击“违规举报”。

碎片内容

安全管理体系与措施

您可能关注的文档

确认删除?
VIP
微信客服
  • 扫码咨询
会员Q群
  • 会员专属群点击这里加入QQ群
客服邮箱
回到顶部