电脑桌面
添加小米粒文库到电脑桌面
安装后可以在桌面快捷访问

家纺店铺盈亏计算方法罗莱家纺、如心家纺、富安娜、梦洁、水星、家纺招商必备

家纺店铺盈亏计算方法罗莱家纺、如心家纺、富安娜、梦洁、水星、家纺招商必备_第1页
1/6
家纺店铺盈亏计算方法罗莱家纺、如心家纺、富安娜、梦洁、水星、家纺招商必备_第2页
2/6
家纺店铺盈亏计算方法罗莱家纺、如心家纺、富安娜、梦洁、水星、家纺招商必备_第3页
3/6
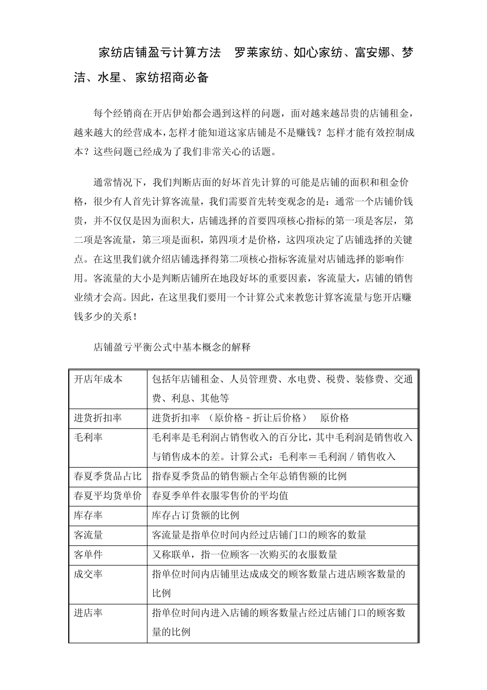
家纺店铺盈亏计算方法--罗莱家纺、如心家纺、富安娜、梦洁、水星、家纺招商必备 每个经销商在开店伊始都会遇到这样的问题,面对越来越昂贵的店铺租金,越来越大的经营成本,怎样才能知道这家店铺是不是赚钱?怎样才能有效控制成本?这些问题已经成为了我们非常关心的话题。 通常情况下,我们判断店面的好坏首先计算的可能是店铺的面积和租金价格,很少有人首先计算客流量,我们需要首先转变观念的是:通常一个店铺价钱贵,并不仅仅是因为面积大,店铺选择的首要四项核心指标的第一项是客层,第二项是客流量,第三项是面积,第四项才是价格,这四项决定了店铺选择的关键点。在这里我们就介绍店铺选择得第二项核心指标客流量对店铺选择的影响作用。客流量的大小是判断店铺所在地段好坏的重要因素,客流量大,店铺的销售业绩才会高。因此,在这里我们要用一个计算公式来教您计算客流量与您开店赚钱多少的关系! 店铺盈亏平衡公式中基本概念的解释 开店年成本 包括年店铺租金、人员管理费、水电费、税费、装修费、交通费、利息、其他等 进货折扣率 进货折扣率=(原价格﹣折让后价格) / 原价格 毛利率 毛利率是毛利润占销售收入的百分比,其中毛利润是销售收入与销售成本的差。计算公式:毛利率=毛利润/销售收入 春夏季货品占比 指春夏季货品的销售额占全年总销售额的比例 春夏平均货单价 春夏季单件衣服零售价的平均值 库存率 库存占订货额的比例 客流量 客流量是指单位时间内经过店铺门口的顾客的数量 客单件 又称联单,指一位顾客一次购买的衣服数量 成交率 指单位时间内店铺里达成成交的顾客数量占进店顾客数量的比例 进店率 指单位时间内进入店铺的顾客数量占经过店铺门口的顾客数量的比例 库 存 占 用 资 金 指 以 进 货 折 扣 订 购 的 衣 服 产 生 库 存 后 , 实 际 占 用 的 资 金 以 一 家 店 铺 为 例 , 该 家 店 铺 的 店 面 积 是 150平 方 米 。 一 年 的 店 铺 租 金 是 16万 元 、 人 员 管 理 费 是 1.5 万 元 、 水 电 费 3 万 元 , 税 费 1.2万 元 、 装 修 费 2.7万 元 、交 通 费 1.6万 元 、 投 入 成 本 的 利 息 及 其 他 费 用 3.3 万 元 。 进 货 折 扣 率 是 45%, 并且 春 夏 季 营 业 额 占 年 总 营 业 额 的40%, 一 件 春 夏 季 的 衣 ...

1、当您付费下载文档后,您只拥有了使用权限,并不意味着购买了版权,文档只能用于自身使用,不得用于其他商业用途(如 [转卖]进行直接盈利或[编辑后售卖]进行间接盈利)。
2、本站所有内容均由合作方或网友上传,本站不对文档的完整性、权威性及其观点立场正确性做任何保证或承诺!文档内容仅供研究参考,付费前请自行鉴别。
3、如文档内容存在违规,或者侵犯商业秘密、侵犯著作权等,请点击“违规举报”。

碎片内容

家纺店铺盈亏计算方法罗莱家纺、如心家纺、富安娜、梦洁、水星、家纺招商必备

小辰9+ 关注
实名认证
内容提供者

出售各种资料和文档

确认删除?
VIP
微信客服
  • 扫码咨询
会员Q群
  • 会员专属群点击这里加入QQ群
客服邮箱
回到顶部