电脑桌面
添加小米粒文库到电脑桌面
安装后可以在桌面快捷访问

第十五章第2节《电流和电路》测试练习题VIP免费

第十五章第2节《电流和电路》测试练习题_第1页
1/6
第十五章第2节《电流和电路》测试练习题_第2页
2/6
第十五章第2节《电流和电路》测试练习题_第3页
3/6
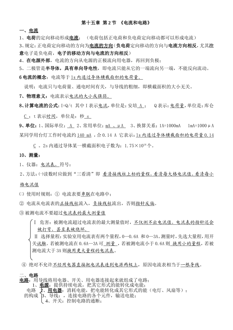
第十五章第2节《电流和电路》一、电流1、电荷的定向移动形成电流;(电荷包括正电荷和负电荷定向移动都可以形成电流)3、规定:正电荷定向移动的方向为电流的方向(负电荷定向移动的方向与电流方向相反,尤其注意电子是负电荷,电子的移动方向与电流的方向相反)4、在电源外部,电流的方向从电源的正极流向用电器,再回到负极;5、二极管是半导体,具有单向导电性,即电流只能从它的一端流向另一端,不能反向流动。6电流的概念:电流等于1s内通过导体横截面积的电荷量。说明:电流只与电荷量、通电时间有关,与导线的粗细,即横截面积的大小无关。7、物理意义:电流表示电流的大小或强弱。8、计算电流的公式:I=Q/t其中I表示电流,单位是:安培A;Q表示:电荷量,单位是:库仑C;t表示时间,单位是:秒s9、单位:1、国际单位:A2、常用单位:mA、μA3、换算关系:1A=1000mA1mA=1000μA某同学用台灯工作时电流约140mA,合0.14A它表示:1s内通过导体横截面积的电荷量0.14C。2s内通过导体某一横截面积电子数为:1.75×1018个。10、测量:1、仪器:电流表,符号:2、方法:㈠读数时应做到“三看清”即看清接线柱上标的量程,看清每大格电流值、看清每小格电流值㈡使用时规则:①电流表要串联在电路中;②电流从电流表的正接线柱流入,负接线柱流出,否则指针反偏。③被测电流不要超过电流表的最大测量值Ⅰ危害:被测电流超过电流表的最大测量值时,不仅测不出电流值,电流表的指针还会被打弯,甚至表被烧坏。Ⅱ选择量程:实验室用电流表有两个量程,0—0.6A和0—3A。测量时,先选大量程,用开关试触,若被测电流在0.6A—3A可测量,若被测电流小于0.6A则换用小的量程,若被测电流大于3A则换用更大量程的电流表。④绝对不允许不经用电器直接把电流表连到电源两极上,原因电流表相当于一根导线。二、电路电路:用导线将用电器、开关、用电器连接起来就组成了电路;1、电源:提供持续电流,把其它形式的能转化成电能;电路2、用电器:消耗电能,把电能转化成其它形式的能(电灯、风扇等);的构成3、导线:,连接电路的各个元件,输送电能;4、开关:控制电路的通断;三、电路的工作状态1、通路:处处连通的电路;2、开路(断路):某处断开的电路;3、短路:不经用电器用导线直接将电源的正负极;四、得到持续电流的条件:1、必须有电源,2、电路必须是通路。五、电路图及元件符号:用符号表示电路连接的图叫电路图,常用的符号如下:画电路图时要注意:整个电路图是长方形;导线要横平竖直;元件不能画在拐角处。[基础训练]一、填空题1.一个完整的电路是由提供电能的、消耗电能的、控制电路通断的和提供电的流动路径的四部分组成。2.电路中的电流是由电子的形成的,电流是有方向的,其方向就是沿着“电源的正极过到电源的负极”的方向。3.同学们在连接实物电路时,开关应。4.任何情况下都绝对不允许不经过而直接将电源两极连接在一起。5.我们平常所说的“把灯开开”,实际是将电路中的开关______,使电路形成______。6.如图所示,要使灯ELA发光,ELB不发光,则应闭合电键__________,断开电键_______;若要使ELA不发光,ELB发光,则应闭合电键__________,断开电键_______;如果电键SA1和SA3闭合,SA2断开,则灯ELA_______、灯ELB_______。(填“亮”或“不亮”)7.如图所示,A、B两处分别接有电铃和电池组,要求:电键闭合时,电灯亮,电铃同时响;电键断开时,电灯不亮,电铃不响,则电铃应接在______处,电池组应接在处。8.干电池的锌筒是_____极,中央碳棒是_____极。用导线把灯泡连接到干电池的两极间时,导线中电流方向是从干电池的____极流向____极。9.使用干电池的时候,决不允许用导线直接把_______连接起来,因为那样做_______太大,会损坏干电池。这种情况叫做__________。10.如图所示的电路中,通过小灯泡中的电流方向是_______,通过小灯泡的自由电子定向移动方向是_______(选填“向左”或“向右“)。二、选择题11.在图中,要使电灯EL2、EL3亮,必须闭合的电键是()A.SA3B.SA2、SA3C.SA1、SA3D.SAl、SA2、SA312.下列说法正确的是()A.正、负电荷定向移动都能...

1、当您付费下载文档后,您只拥有了使用权限,并不意味着购买了版权,文档只能用于自身使用,不得用于其他商业用途(如 [转卖]进行直接盈利或[编辑后售卖]进行间接盈利)。
2、本站所有内容均由合作方或网友上传,本站不对文档的完整性、权威性及其观点立场正确性做任何保证或承诺!文档内容仅供研究参考,付费前请自行鉴别。
3、如文档内容存在违规,或者侵犯商业秘密、侵犯著作权等,请点击“违规举报”。

碎片内容

第十五章第2节《电流和电路》测试练习题

您可能关注的文档

确认删除?
VIP
微信客服
  • 扫码咨询
会员Q群
  • 会员专属群点击这里加入QQ群
客服邮箱
回到顶部