电脑桌面
添加小米粒文库到电脑桌面
安装后可以在桌面快捷访问

公司内部人事调动管理制度

公司内部人事调动管理制度_第1页
1/6
公司内部人事调动管理制度_第2页
2/6
公司内部人事调动管理制度_第3页
3/6
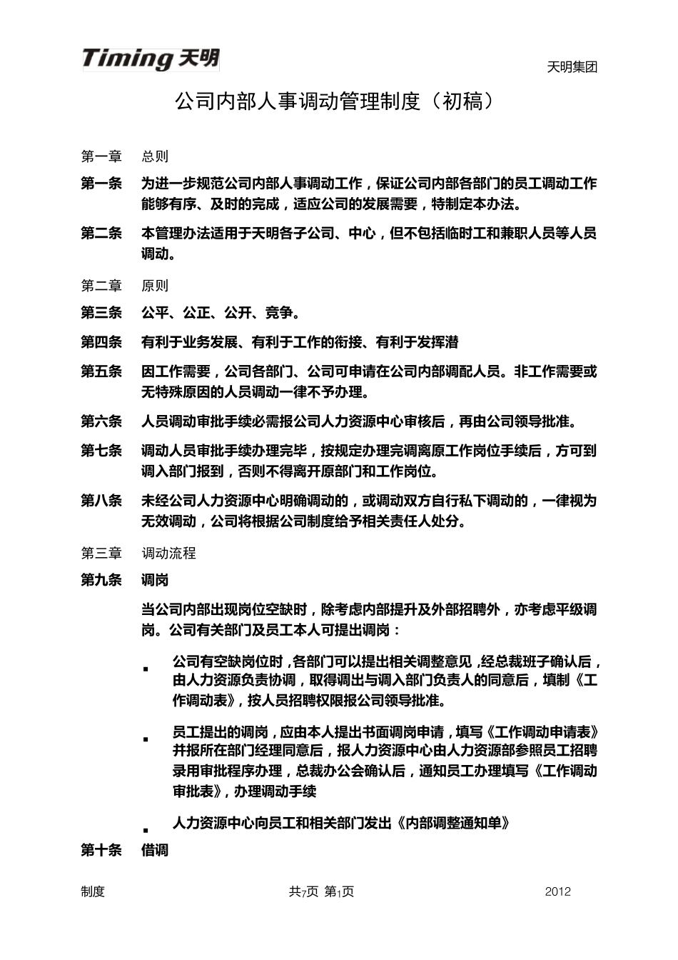
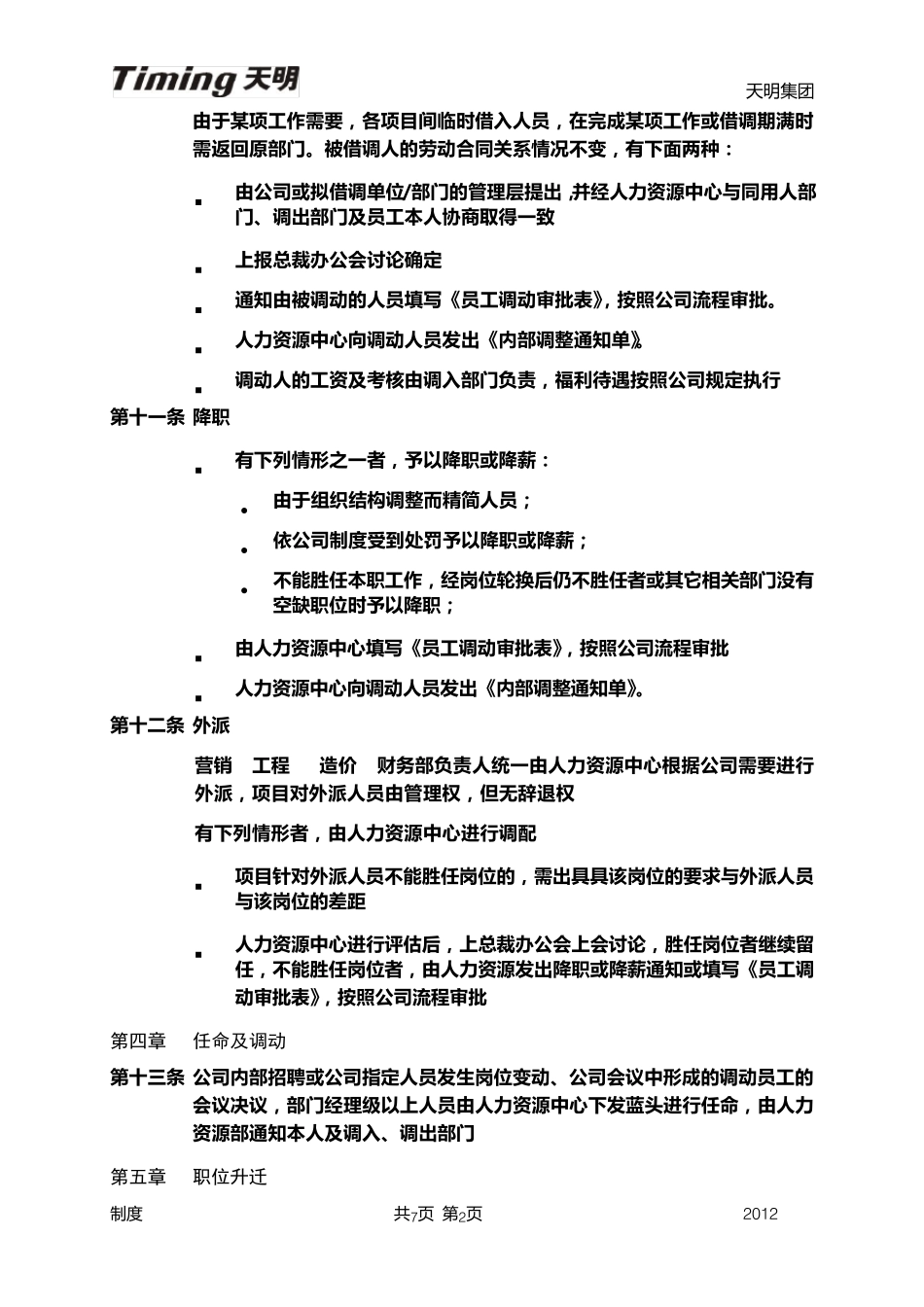
天 明 集 团 制 度 共7页 第1页 2012 公司内部人事调动管理制度(初稿) 第一章 总则 第 一 条 为 进 一 步 规 范 公 司 内 部 人 事 调 动 工 作 , 保 证 公 司 内 部 各 部 门 的 员 工 调 动 工 作能 够 有 序 、及时的 完成, 适应公 司 的 发展需要, 特制定本办法。 第 二条 本管理办法适用于天明各 子公 司 、中心, 但不包括临时工 和兼职人 员 等人 员调 动 。 第二章 原则 第 三条 公 平、公 正、公 开、竞争。 第 四条 有 利于业务发展、有 利于工 作 的 衔接、有 利于发挥潜 第 五条 因工 作 需要, 公 司 各 部 门 、公 司 可申请在公 司 内 部 调 配人 员 。非工 作 需要或无特殊原因的 人 员 调 动 一 律不予办理。 第 六条 人 员 调 动 审批手续必需报公 司 人 力资源中心审核后, 再由公 司 领导批准。 第 七条 调 动 人 员 审批手续办理完毕, 按规 定办理完调 离原工 作 岗位手续后, 方可到调 入部 门 报到, 否则不得离开原部 门 和工 作 岗位。 第 八条 未经公 司 人 力资源中心明确调 动 的 , 或调 动 双方自 行 私 下 调 动 的 , 一 律视 为无效 调 动 , 公 司 将 根 据 公 司 制度 给 予相 关 责 任 人 处 分 。 第三章 调动流程 第 九 条 调 岗 当 公 司 内 部 出 现 岗位空 缺 时, 除 考 虑 内 部 提 升 及外 部 招 聘 外 , 亦 考 虑 平级 调岗。公 司 有 关 部 门 及员 工 本人 可提 出 调 岗:  公 司 有 空 缺 岗位时, 各 部 门 可以 提 出 相 关 调 整 意 见 , 经总 裁 班 子确认 后,由人 力资源负 责 协 调 , 取 得调 出 与 调 入部 门 负 责 人 的 同 意 后, 填 制《 工作 调 动 表 》 , 按人 员 招 聘 权 限 报公 司 领导批准。  员 工 提 出 的 调 岗, 应由本人 提 出 书 面 调 岗申请, 填 写 《 工 作 调 动 申请表 》并 报所 在部 门 经理同 意 后, 报人 力资源中心由人 力资源部 参 照 员 工 招 聘录 用审批程 序 办理, 总 裁 办公 会 确认 后, 通 知 员 工 办理填 写 《 工 作 调 动审批表 》 ,...

1、当您付费下载文档后,您只拥有了使用权限,并不意味着购买了版权,文档只能用于自身使用,不得用于其他商业用途(如 [转卖]进行直接盈利或[编辑后售卖]进行间接盈利)。
2、本站所有内容均由合作方或网友上传,本站不对文档的完整性、权威性及其观点立场正确性做任何保证或承诺!文档内容仅供研究参考,付费前请自行鉴别。
3、如文档内容存在违规,或者侵犯商业秘密、侵犯著作权等,请点击“违规举报”。

碎片内容

公司内部人事调动管理制度

确认删除?
VIP
微信客服
  • 扫码咨询
会员Q群
  • 会员专属群点击这里加入QQ群
客服邮箱
回到顶部