电脑桌面
添加小米粒文库到电脑桌面
安装后可以在桌面快捷访问

水分析化学市政工程、城市水资源专业硕士研究生考试试题VIP免费

水分析化学市政工程、城市水资源专业硕士研究生考试试题_第1页
1/6
水分析化学市政工程、城市水资源专业硕士研究生考试试题_第2页
2/6
水分析化学市政工程、城市水资源专业硕士研究生考试试题_第3页
3/6
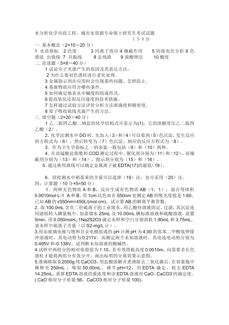
水分析化学市政工程、城市水资源专业硕士研究生考试试题150分一.基本概念(2×10=20分)1水质指标2色度3同离子效应4掩蔽作用5间接电位分析6色谱流出曲线7共振线8总残渣9溴酸钾法10酸度二.论述题(5×8=40分)1试论分子光谱产生的原因及其表达方法。2为什么要对色谱柱进行老化处理。3金属指示剂在应用时会出现那些问题,怎样防止。4基准物质应符合哪些条件。5如何确定地表水中碱度的组成形式。6提高氧化还原反应速度的技术措施。7怎样通过试验方法评价分析方法准确度和精密度。8原子吸收锐线光源产生的方法。三.填空题(2×20=40分)1乙二胺四乙酸二钠盐的化学结构式可表示为(1),它的溶解度比乙二胺四乙酸(2)。2.化学法测水中DO时,先加入(3)和(4)可以看到(5)色沉淀,发生反应的方程式为(6),然后转变为(7)色沉淀,相应的反应方程式为(8)。3.作为卫生学指标之一的余氯一般包括(9)和(10)两种。4.在高锰酸盐指数和COD测定过程中,催化剂分别为(11)和(12),而掩蔽剂分别为(13)和(14),指示剂分别为(15)和(16)。5.通过林邦曲线可以确定金属离子被EDTA(17)的最低(18)。6.欲检测水中硝基苯的含量可以选择(19)法,也可采用(20)法。四:计算题(10分×5=50分)1.两种无色物质A和B,反应生成有色物质AB(1:1),混合等体积0.0010mol·L-1A和B,用1cm比色皿在550nm处测定AB的吸光度值是1.60,已知AB的ε550nm=450L/(mol·cm),试计算AB的解离平衡常数。2.取100.0mL含负二价硫离子的工业废水,用乙酸锌溶液固定,过滤,其沉淀连同滤纸转入碘量瓶中,加蒸馏水25mL及10.00mL碘标准溶液和硫酸溶液,放置5min,用0.050mol•L-1Na2S2O3滴定水样和空白分别消耗1.90mL和3.75mL,求水样中硫离子含量(以S2-mg/L计)。3.用由玻璃电极与饱和甘汞电极组成的pH计测pH为4.00的邻苯二甲酸氢钾缓冲溶液时,其电动势为0.211V。而测定两个未知溶液时,其电池电动势分别为0.495V和-0.138V,试判断未知溶液的酸碱性。4.试样中两组分的相对保留值为1.10,若有效塔板高度0.0010m,问需要多长色谱柱才能将两组分有效分开,画出标明的分离效果示意图。5.准确称取0.2000g纯CaCO3,用盐酸溶解并煮沸除去二氧化碳后,在容量瓶中稀释至250mL;吸取50.00mL,调节pH=12,用EDTA滴定,耗去EDTA14.25mL,求算EDTA溶液的量浓度和该EDTA溶液对CaO,CaCO3的滴定度。(CaO相对分子质量:56,CaCO3相对分子质量100)。哈尔滨工业大学二○○六年硕士研究生考试试题考试科目:水分析化学报考专业:市政工程,城市水资源考试科目代码:[473]考生注意:答案务必写在答题纸上,并表明题号。答案写在试题上无效。一、解释下列概念①加标回收率②浊度③EDTA的酸效应④化学需氧量⑤共振发射线⑥指示电极⑦老化时间⑧相对保留值⑨碘量法⑩等吸收线二、论述下列命题①结合硝基苯的测定谈水样预处理的方法和基本原理。②欲测定高含氯离子水样的高锰酸盐指数和化学需氧量,需要采取什么措施,写出相关反应方程式。③浅议水样PH值的测定原理,并写出相关反应方程式。④示差分光光度法与普通分光光度法有何差异。⑤举例说明在水质分析中如何选用ECD、TCD、FID和FPD四种检测器。三、填空题①利用显色剂对无机离子进行显色比色分析时,应注意控制显色剂的_________、介质的_________、以及溶液中共存离子的_________。②采用邻二氮菲比色法测水中Fe3+时,先测_________,再测_________离子,其差值即为Fe3+的含量。③原子吸收分光光度计中的光源通常采用________,提供被测元素的原子所吸收的________。④为了证明高纯水的质量,应采用_________指标作为判断依据。⑤残渣的测定温度为_________,滤膜的孔径为_________。⑥水质标准是表示生活饮用水,工农业用水等各种用途的水中污染物质的_________或_________的具体限制和要求。⑦常用的标定EDTA溶液的基准物质有_________、_________。⑧碘量法测定DO时,Na2S2O3和DO之间量的关系为_________。四、计算题1、取水样100mL,用0.0200mol/L盐酸滴至酚酞终点,用去15.00mL,加甲基橙指示剂至橙色出现,又消耗盐酸5.00mL,问水样中有何种碱度,其含量以C...

1、当您付费下载文档后,您只拥有了使用权限,并不意味着购买了版权,文档只能用于自身使用,不得用于其他商业用途(如 [转卖]进行直接盈利或[编辑后售卖]进行间接盈利)。
2、本站所有内容均由合作方或网友上传,本站不对文档的完整性、权威性及其观点立场正确性做任何保证或承诺!文档内容仅供研究参考,付费前请自行鉴别。
3、如文档内容存在违规,或者侵犯商业秘密、侵犯著作权等,请点击“违规举报”。

碎片内容

水分析化学市政工程、城市水资源专业硕士研究生考试试题

您可能关注的文档

确认删除?
VIP
微信客服
  • 扫码咨询
会员Q群
  • 会员专属群点击这里加入QQ群
客服邮箱
回到顶部