电脑桌面
添加小米粒文库到电脑桌面
安装后可以在桌面快捷访问

小梅哥和你一起深入学习FPGA之串口调试

小梅哥和你一起深入学习FPGA之串口调试_第1页
1/32
小梅哥和你一起深入学习FPGA之串口调试_第2页
2/32
小梅哥和你一起深入学习FPGA之串口调试_第3页
3/32
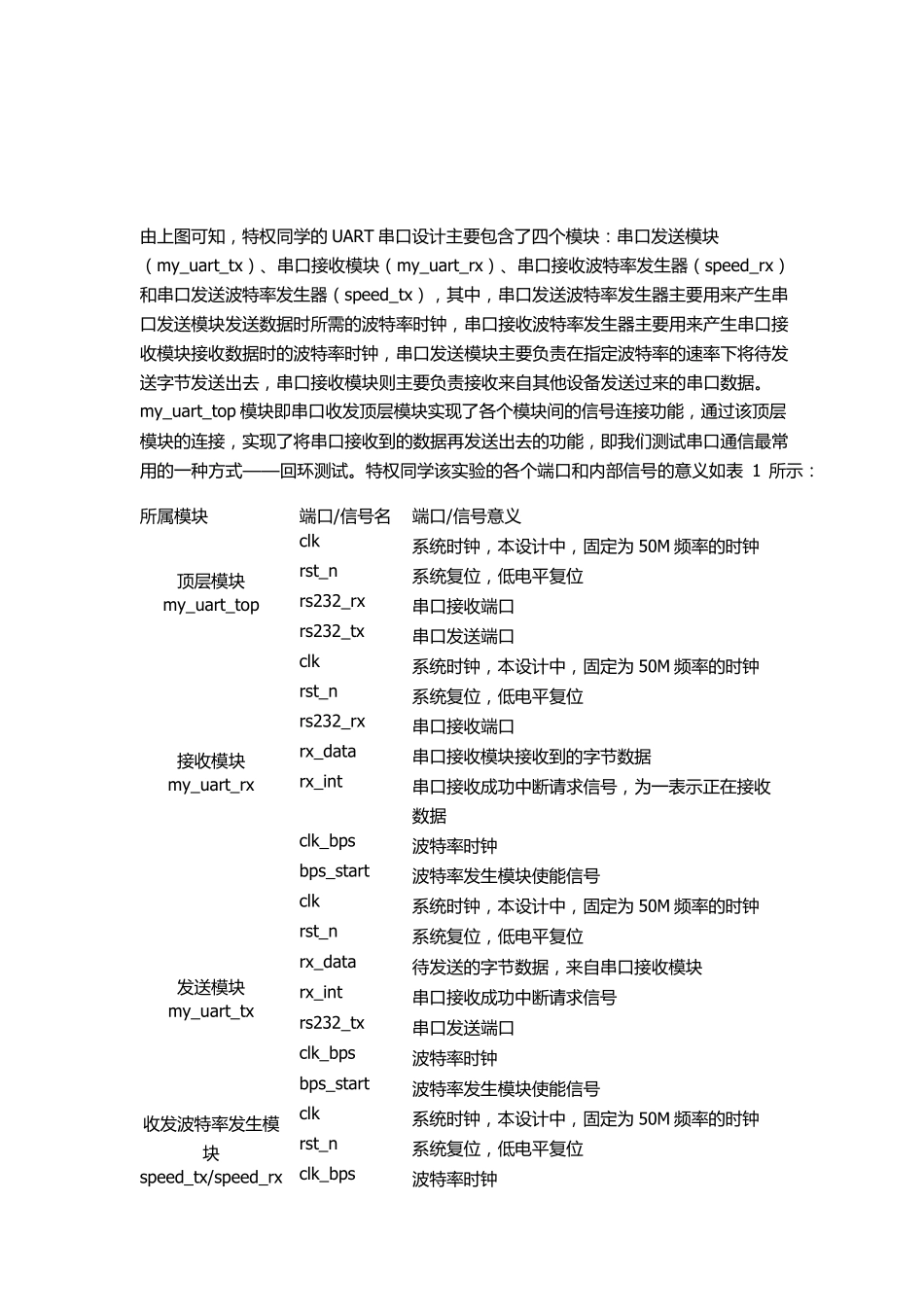
小梅哥和你一起深入学习 FPGA 之串口调试(一) 大家好,这几天在各个论坛上,经常就有人在向我咨询基于 FPGA 的串口通信代码,大部分都是在网上下载一个现成的代码,但是在使用中就遇到了各种问题,于是就发到了论坛上来求助。在阅读了他们的代码之后,我发现几乎出自同一个版本(目前确定为特权同学的基于 EPM240 入门实验的代码)。他们在调试这个代码的时候,经常存在这样几个问题:1、部分人对该串口通讯模块完全不理解,对每句话,甚至每个模块的功能都不理解;2、部分人采用最原始的画波形的方式来对该模块进行仿真,结果无法得到仿真结果;3、部分人不会使用 modelsim 对该设计进行仿真;4、绝大部分人不会编写testbench;5、下板测试无法进行正确的字符串收发。在公司内部,我将这种现象和几位老师交流之后,夏宇闻老师建议我专门针对该代码写一个由原理到代码,由仿真到板级的调试笔记。争取用最通俗,也是最笨的办法,手把手的教会大家来调试这个代码。 本调试笔记主要由五个部分组成:原始代码分析;原始代码验证;对原始代码进行修改;对修改后的代码进行验证;对修改后的设计进行板级验证。每个部分,小梅哥都会用图文结合的方式,教大家一步一步的来进行。 一、 原始代码分析 该代码来自小梅哥最崇拜的大神,特权同学。当时小梅哥也是看着特权同学的书和视频教程一步一步走过来的。特权同学的代码实现了单字节的收发测试,没有对连续字节的收发进行测试。特权同学当时也说过,这个只是一个简单的实验,离实际工业应用还有一定的距离。考虑到论坛上很多小伙伴都希望能够实现连续字节的收发功能,因此小梅哥就在特权同学的代码上进行了修改。修改后的代码,输入时钟可以在一定范围内选择任意频率,目前已经支持 5 种波特率选择(9600、19200、38400、57600、115200),实际小梅哥还做过更高波特率的测试,目前实测在 115200 波特率的速率下可以实现超过9999999 次连续无间断的收发。这里,小梅哥首先将特权同学设计架构在这里列出来,以给读者一个直观的印象。 speed_rx clk rst_n bps_start1 clk_bps1 clk rst_n bps_start2 my_uart_rx clk rst_n rs232_rx rx_data rx_int my_uart_tx clk rst_n clk_bps2 speed_tx rs232_tx clk rst_n 由上图可知,特权同学的 UART 串口设计主要包含了四个模块:串口发送模块(my_uart_tx)、串口接收模块(my_uart_rx)、串口接收波特率发生器(speed_r...

1、当您付费下载文档后,您只拥有了使用权限,并不意味着购买了版权,文档只能用于自身使用,不得用于其他商业用途(如 [转卖]进行直接盈利或[编辑后售卖]进行间接盈利)。
2、本站所有内容均由合作方或网友上传,本站不对文档的完整性、权威性及其观点立场正确性做任何保证或承诺!文档内容仅供研究参考,付费前请自行鉴别。
3、如文档内容存在违规,或者侵犯商业秘密、侵犯著作权等,请点击“违规举报”。

碎片内容

小梅哥和你一起深入学习FPGA之串口调试

您可能关注的文档

确认删除?
VIP
微信客服
  • 扫码咨询
会员Q群
  • 会员专属群点击这里加入QQ群
客服邮箱
回到顶部