电脑桌面
添加小米粒文库到电脑桌面
安装后可以在桌面快捷访问

循环水运行控制及常见问题

循环水运行控制及常见问题_第1页
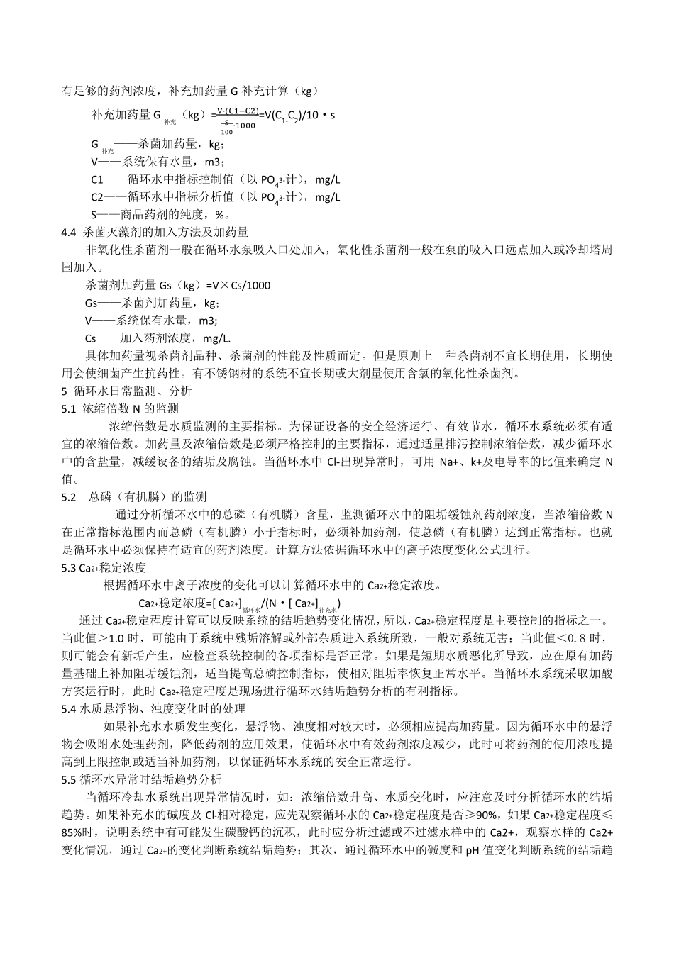
1/7
循环水运行控制及常见问题_第2页
2/7
循环水运行控制及常见问题_第3页
3/7
循环水运行控制及常见问题 1. 循环水系统基本概念及简单工艺流程 循环冷却水系统分为敞开式冷却水系统和密闭式冷却水系统 敞开式系统:指循环冷却水与大气直接接触冷却的循环冷却水系统。 密闭式系统:指循环冷却水不与大气直接接触冷却的循环冷却水系统。 1.1 基本概念 循环水量(Q)m3/h:指循环水系统上冷却塔的循环水量总和。 保有水量:循环水系统内所有水容积的总和,等于水池容积及管道和水冷设备内水的容积总和。 补充水量:用来补充循环水系统中由于蒸发/排污/何飞溅的损失所需的水。 旁滤水量:从循环冷却水系统中分流出部分水量按要求进行处理后,再返回系统的水量。 药剂停留时间:药剂在循环冷却水系统中的有效时间。 冷却水进出口温差:冷却塔入口与水池出口之间水的温差。 蒸发水量(Q)m3/h:循环冷却水系统在运行过程中蒸发损失的水量。 排污水量(Q)m3/h:在确定的浓缩倍数条件下,需要从循环冷却水系统中排放的水量。 风吹泄露损失水量(Q)m3/h:循环冷却水系统在运行过程中风吹和泄露损失的水量。 补充水量(Q)m3/h:循环冷却水系统在运行过程中补充所损失的水量。 浓缩倍数(Q)m3/h:循环冷却水的含盐浓度与补充水的含盐浓度之比值。 2. 各水量之间的关系 2.1 蒸发损失水量 《工业循环水冷却设计规范》GB/T 50102-2003 标准中给出蒸发损失水量计算方法。蒸发损失水量是一个受环境条件(温度、湿度、风速)、冷却水温差、循环水量等影响的值。在同一个季节,基本相同条件下,其蒸发损失水量基本是一个定值。 2.1.1 蒸发损失水率 冷却塔的蒸发损失水量占进入冷却塔循环水量的百分数(又称蒸发损失水率)宜按下列公式计算确定: 当不进行冷却塔的出口气态计算时,蒸发损失水率按下式计算: Pe=KZF•Δt×100% 式中:Pe——蒸发损失水率; Δt——冷却水温差,℃; KZF——系数(1/℃),按照表 1 的规定采用,当进塔气温(干球温度)为中间值时可采用内插法计算。 进塔气温℃ -10 0 10 20 30 40 KZF(1/℃) 0.0008 0.0010 0.0012 0.0014 0.0015 0.0016 2.1.2 蒸发损失水量 Qe(m3/h) 自然通风冷却塔蒸发水量 Qe(m3/h): Qe= KZF•Δt×Q Q——循环冷却水量,m3/h; t——循环水上下塔的温度差,℃; KZF——与环境有关参数, 2.2 分吹损失水量 Qw 冷却塔的风吹损失水量占进入冷却塔循环水量的百分数(又称风吹损失水率),应按冷却塔的塔形和设计选用的除水...

1、当您付费下载文档后,您只拥有了使用权限,并不意味着购买了版权,文档只能用于自身使用,不得用于其他商业用途(如 [转卖]进行直接盈利或[编辑后售卖]进行间接盈利)。
2、本站所有内容均由合作方或网友上传,本站不对文档的完整性、权威性及其观点立场正确性做任何保证或承诺!文档内容仅供研究参考,付费前请自行鉴别。
3、如文档内容存在违规,或者侵犯商业秘密、侵犯著作权等,请点击“违规举报”。

碎片内容

循环水运行控制及常见问题

您可能关注的文档

小辰7+ 关注
实名认证
内容提供者

出售各种资料和文档

确认删除?
VIP
微信客服
  • 扫码咨询
会员Q群
  • 会员专属群点击这里加入QQ群
客服邮箱
回到顶部