电脑桌面
添加小米粒文库到电脑桌面
安装后可以在桌面快捷访问

怎么按照功率计算电缆直径

怎么按照功率计算电缆直径_第1页
1/7
怎么按照功率计算电缆直径_第2页
2/7
怎么按照功率计算电缆直径_第3页
3/7
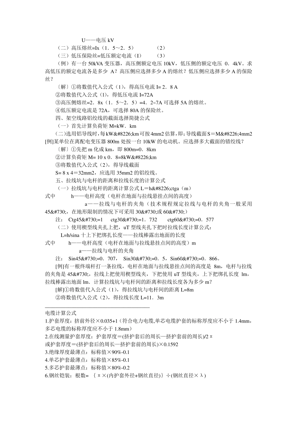
怎么按照功率计算电缆直径? 1.5 平方 铜芯6.8 千瓦 2.5 平方 铜芯9.1 千瓦 4 平方 铜芯12 千瓦 6 平方 铜芯15.7 千瓦 10 平方 铜芯21.4 千瓦 16 平方 铜芯30 千瓦 25 平方 铜芯39.4 千瓦 35 平方 铜芯48.5 千瓦 50 平方 铜芯61.4 千瓦 70 平方 铜芯75.7 千瓦 95 平方 铜芯92.8 千瓦 120 平方 铜芯107.1 千瓦 电工|电缆|功率|耗电量计算公式大全 电功率的计算公式 电功率的计算公式,用电压乘以电流,这个公式是电功率的定义式,永远正确,适用于任何情况。 对于纯电阻电路,如电阻丝、灯炮等,可以用“电流的平方乘以电阻”“电压的平方除以电阻”的公式计算,这是由欧姆定律推导出来的。 但对于非纯电阻电路,如电动机等,只能用“电压乘以电流”这一公式,因为对于电动机等,欧姆定律并不适用,也就是说,电压和电流不成正比。这是因为电动机在运转时会产生“反电动势”。 例如,外电压为8 伏,电阻为2 欧,反电动势为6 伏,此时的电流是(8-6)/2=1(安),而不是4 安。因此功率是8×1=8(瓦)。 另外说一句焦耳定律,就是电阻发热的那个公式,发热功率为“电流平方乘以电阻”,这也是永远正确的。 还拿上面的例子来说,电动机发热的功率是1×1×2=2(瓦),也就是说,电动机的总功率为8 瓦,发热功率为2 瓦,剩下的6 瓦用于做机械功了。 ________________________________________ 电 工 常 用 计 算 公 式 一 、 利 用 低 压 配 电 盘 上 的 三 根 有 功 电 度 表 , 电 流 互 感 器 、 电 压 表 、 电 流 表 计 算 一 段 时 间 内 的平 均 有 功 功 率 、 现 在 功 率 、 无 功 功 率 和 功 率 因 数 。 ( 一 ) 利 用 三 相 有 功 电 度 表 和 电 流 互 感 器 计 算 有 功 功 率 式 中 N— — 测 量 的 电 度 表 圆 盘 转 数 K— — 电 度 表 常 数 ( 即 每 kW•h 转 数 ) t— — 测 量 N 转 时 所 需 的 时 间 S CT— — 电 流 互 感 器 的 变 交 流 比 ( 二 ) 在 三 相 负 荷 基 本 平 衡 和 稳 定 的 情 况 下 , 利 用 电 压 表 、 电 流 表 的 指 示 数 计 算 视 在 功率 ( 三 ) 求 出 了 有 功 功 率 和 视 在 功 率 就 可 计 算...

1、当您付费下载文档后,您只拥有了使用权限,并不意味着购买了版权,文档只能用于自身使用,不得用于其他商业用途(如 [转卖]进行直接盈利或[编辑后售卖]进行间接盈利)。
2、本站所有内容均由合作方或网友上传,本站不对文档的完整性、权威性及其观点立场正确性做任何保证或承诺!文档内容仅供研究参考,付费前请自行鉴别。
3、如文档内容存在违规,或者侵犯商业秘密、侵犯著作权等,请点击“违规举报”。

碎片内容

怎么按照功率计算电缆直径

您可能关注的文档

小辰7+ 关注
实名认证
内容提供者

出售各种资料和文档

相关文档

确认删除?
VIP
微信客服
  • 扫码咨询
会员Q群
  • 会员专属群点击这里加入QQ群
客服邮箱
回到顶部