电脑桌面
添加小米粒文库到电脑桌面
安装后可以在桌面快捷访问

2025年二建法规实务管理考前重点知识点

2025年二建法规实务管理考前重点知识点_第1页
1/15
2025年二建法规实务管理考前重点知识点_第2页
2/15
2025年二建法规实务管理考前重点知识点_第3页
3/15
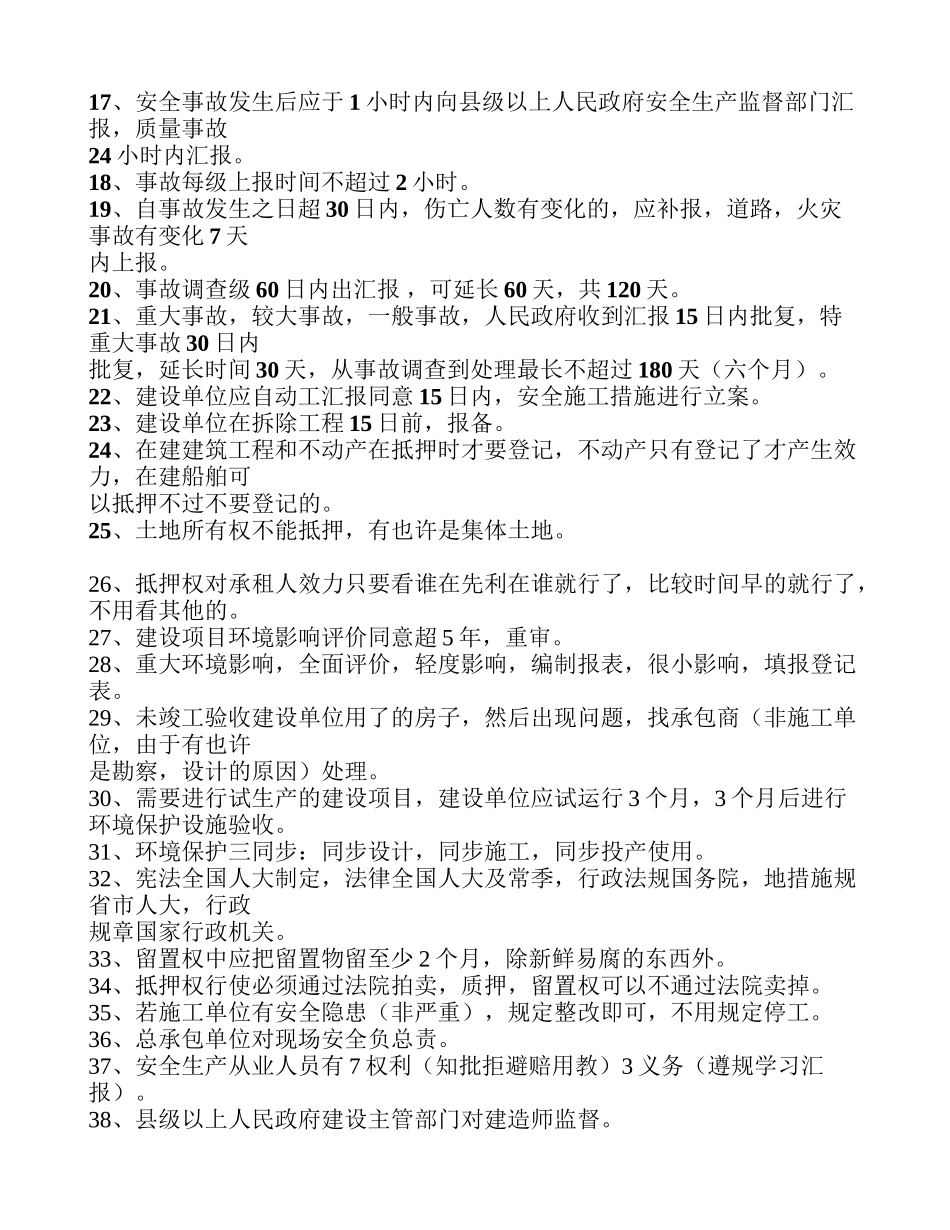
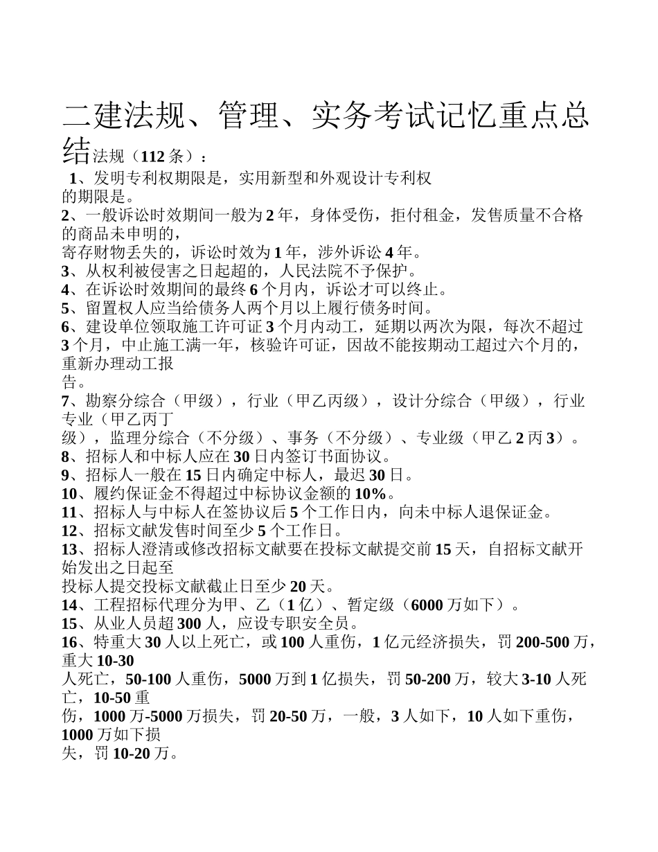
二建法规、管理、实务考试记忆重点总结法规(112 条): 1、发明专利权期限是,实用新型和外观设计专利权 的期限是。2、一般诉讼时效期间一般为 2 年,身体受伤,拒付租金,发售质量不合格的商品未申明的,寄存财物丢失的,诉讼时效为 1 年,涉外诉讼 4 年。3 、从权利被侵害之日起超的,人民法院不予保护。4、在诉讼时效期间的最终 6 个月内,诉讼才可以终止。5 、留置权人应当给债务人两个月以上履行债务时间。6、建设单位领取施工许可证 3 个月内动工,延期以两次为限,每次不超过3 个月,中止施工满一年,核验许可证,因故不能按期动工超过六个月的,重新办理动工报 告。7、勘察分综合(甲级),行业(甲乙丙级),设计分综合(甲级),行业专业(甲乙丙丁级),监理分综合(不分级)、事务(不分级)、专业级(甲乙 2 丙 3 )。8、招标人和中标人应在 30 日内签订书面协议。9、招标人一般在 15 日内确定中标人,最迟 30 日。10、履约保证金不得超过中标协议金额的 10% 。11、招标人与中标人在签协议后 5 个工作日内,向未中标人退保证金。12、招标文献发售时间至少 5 个工作日。13、招标人澄清或修改招标文献要在投标文献提交前 15 天,自招标文献开始发出之日起至投标人提交投标文献截止日至少 20 天。14、工程招标代理分为甲、乙(1 亿)、暂定级(6000 万如下)。15、从业人员超 300 人,应设专职安全员。16、特重大 30 人以上死亡,或 100 人重伤,1 亿元经济损失,罚 200-500 万,重大 10-30人死亡,50-100 人重伤,5000 万到 1 亿损失,罚 50-200 万,较大 3-10 人死亡,10-50 重伤,1000 万-5000 万损失,罚 20-50 万,一般,3 人如下,10 人如下重伤,1000 万如下损失,罚 10-20 万。17、安全事故发生后应于 1 小时内向县级以上人民政府安全生产监督部门汇报,质量事故24 小时内汇报。18、事故每级上报时间不超过 2 小时。19、自事故发生之日超 30 日内,伤亡人数有变化的,应补报,道路,火灾事故有变化 7 天 内上报。20、事故调查级 60 日内出汇报 ,可延长 60 天,共 120 天。21、重大事故,较大事故,一般事故,人民政府收到汇报 15 日内批复,特重大事故 30 日内批复,延长时间 30 天,从事故调查到处理最长不超过 180 天(六个月)。22、建设单位应自动工汇报同意 15 日内,安全施工措施进行立案。23、建设单位在拆除工程 15...

1、当您付费下载文档后,您只拥有了使用权限,并不意味着购买了版权,文档只能用于自身使用,不得用于其他商业用途(如 [转卖]进行直接盈利或[编辑后售卖]进行间接盈利)。
2、本站所有内容均由合作方或网友上传,本站不对文档的完整性、权威性及其观点立场正确性做任何保证或承诺!文档内容仅供研究参考,付费前请自行鉴别。
3、如文档内容存在违规,或者侵犯商业秘密、侵犯著作权等,请点击“违规举报”。

碎片内容

2025年二建法规实务管理考前重点知识点

翰墨流离+ 关注
实名认证
内容提供者

该用户很懒,什么也没介绍

确认删除?
VIP
微信客服
  • 扫码咨询
会员Q群
  • 会员专属群点击这里加入QQ群
客服邮箱
回到顶部