电脑桌面
添加小米粒文库到电脑桌面
安装后可以在桌面快捷访问

房地产开发项目成本控制要点

房地产开发项目成本控制要点_第1页
1/8
房地产开发项目成本控制要点_第2页
2/8
房地产开发项目成本控制要点_第3页
3/8
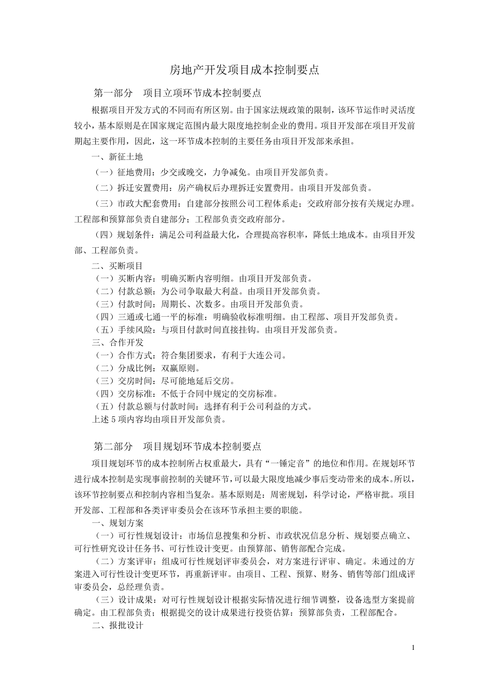
1 房 地 产 开 发 项 目 成 本 控 制 要 点 第 一 部 分 项 目 立 项 环 节 成 本 控 制 要 点 根 据 项 目 开 发 方 式 的 不 同 而 有 所 区 别 。 由 于 国 家 法 规 政 策 的 限 制 , 该 环 节 运 作 时 灵 活 度较 小 , 基 本 原 则 是 在 国 家 规 定 范 围 内 最 大 限 度 地 控 制 企 业 的 费 用 。 项 目 开 发 部 在 项 目 开 发 前期 起 主 要 作 用 , 因 此 , 这 一 环 节 成 本 控 制 的 主 要 任 务 由 项 目 开 发 部 来 承 担 。 一 、 新 征 土 地 ( 一 ) 征 地 费 用 : 少 交 或 晚 交 , 力 争 减 免 。 由 项 目 开 发 部 负 责 。 ( 二 ) 拆 迁 安 置 费 用 : 房 产 确 权 后 办 理 拆 迁 安 置 费 用 。 由 项 目 开 发 部 负 责 。 ( 三 ) 市 政 大 配 套 费 用 : 自 建 部 分 按 照 公 司 工 程 体 系 走 ; 交 政 府 部 分 按 有 关 规 定 办 理 。工 程 部 和 预 算 部 负 责 自 建 部 分 ; 工 程 部 负 责 交 政 府 部 分 。 ( 四 ) 规 划条件: 满足公 司 利益最 大 化, 合理 提高容积率, 降低土 地 成 本 。 由 项 目 开 发部 、 工 程 部 负 责 。 二 、 买断项 目 ( 一 ) 买断内 容: 明确 买断内 容明细。 由 项 目 开 发 部 负 责 。 ( 二 ) 付款总额: 为公 司 争 取最 大 利益。 由 项 目 开 发 部 负 责 。 ( 三 ) 付款时 间: 周期 长、 次数多。 由 项 目 开 发 部 负 责 。 ( 四 ) 三 通或 七通一 平的 标准: 明确 验收标准明细。 由 工 程 部 、 项 目 开 发 部 负 责 。 ( 五) 手续风险: 与项 目 付款时 间直接挂钩。 由 项 目 开 发 部 负 责 。 三 、 合作 开 发 ( 一 ) 合作 方 式 : 符合集团要 求, 有 利于 大 连公 司 。 ( 二 ) 分 成 比例: 双赢原 则 。 ( 三 ) 交 房 时 间: 尽可能地 延后 交 房 。 ( 四 ) 交 房 标准: 不 低于 合同 中规 定 的 交 房 标准。 ( 五...

1、当您付费下载文档后,您只拥有了使用权限,并不意味着购买了版权,文档只能用于自身使用,不得用于其他商业用途(如 [转卖]进行直接盈利或[编辑后售卖]进行间接盈利)。
2、本站所有内容均由合作方或网友上传,本站不对文档的完整性、权威性及其观点立场正确性做任何保证或承诺!文档内容仅供研究参考,付费前请自行鉴别。
3、如文档内容存在违规,或者侵犯商业秘密、侵犯著作权等,请点击“违规举报”。

碎片内容

房地产开发项目成本控制要点

您可能关注的文档

确认删除?
VIP
微信客服
  • 扫码咨询
会员Q群
  • 会员专属群点击这里加入QQ群
客服邮箱
回到顶部