电脑桌面
添加小米粒文库到电脑桌面
安装后可以在桌面快捷访问

安全生产培训云平台企业管理员版

安全生产培训云平台企业管理员版_第1页
1/9
安全生产培训云平台企业管理员版_第2页
2/9
安全生产培训云平台企业管理员版_第3页
3/9
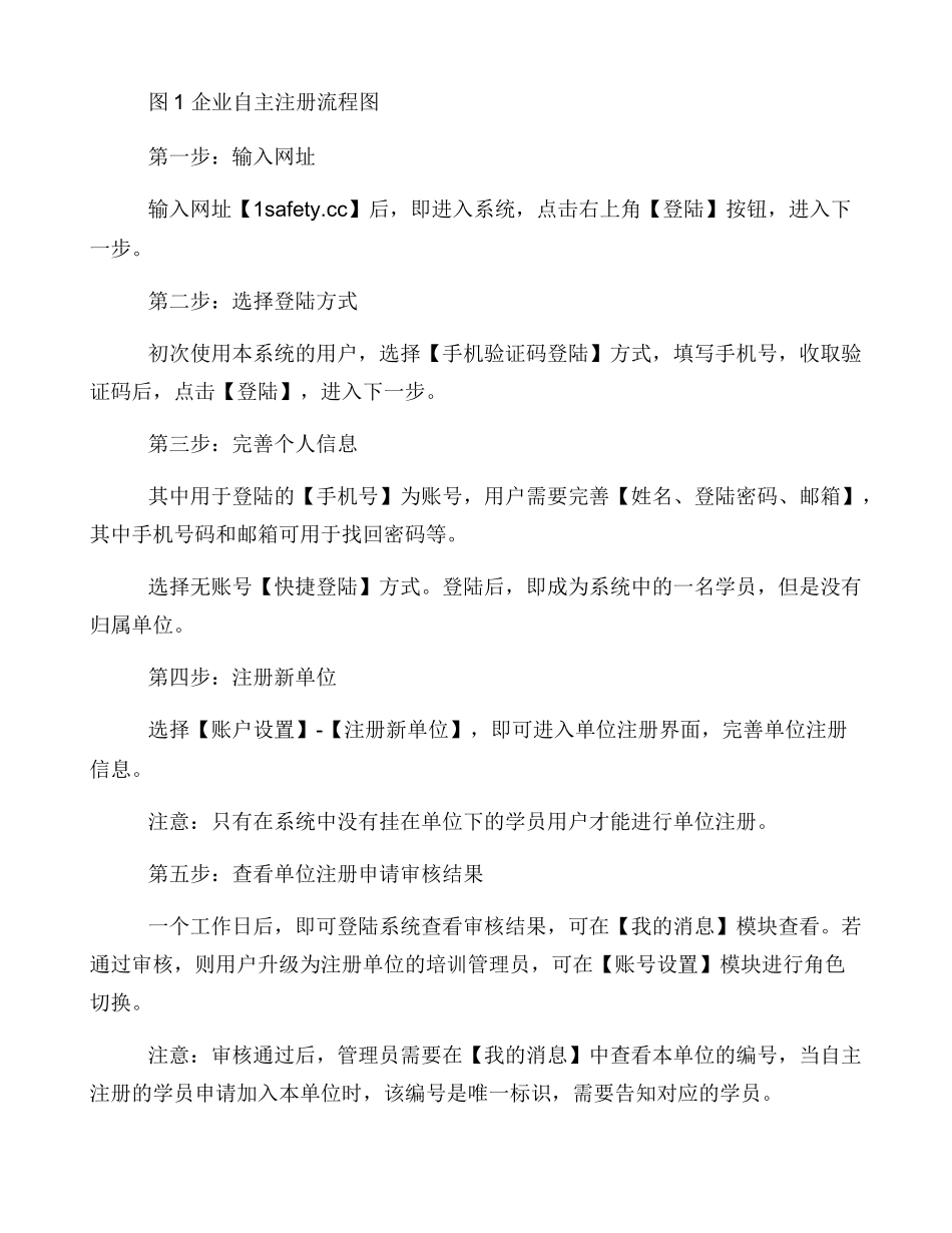
安全生产培训云平台企业管理员版 基础说明 平台网址:http:// tp.1safety.cc 使用说明:请各位使用 360 极速浏览器,使用极速模式。 如单位今年参加过竞赛,平台账号与《2024 年湖北安全生产知识竞赛平台》完全相同(登录密码统一为 123456)。 如找不到账号,请联系客服人员:qq 1134686735 电话:400-027-0009 转 5 操作流程: 导入要培训的学员,【人员管理】-【新建部门】-【导入】(已有学员的,此步骤可省略) 首页创建项目。 具体步骤:选择培训主题——选择项目类别:“培训”、“练习”、“考试”——按步骤填写项目信息——保存并发布项目,项目创建成功。 企业注册 2.1 客服协助企业注册 企业若不想自主注册,可直接联系客服,提供基本信息后,客服帮忙完成注册事宜。 客服电话:400-027-0009 转 5 客 服 qq:3533813028 2.2 企业自主注册 企业注册流程图如下: 图 1 企业自主注册流程图 第一步:输入网址 输入网址【1safety.cc】后,即进入系统,点击右上角【登陆】按钮,进入下一步。 第二步:选择登陆方式 初次使用本系统的用户,选择【手机验证码登陆】方式,填写手机号,收取验证码后,点击【登陆】,进入下一步。 第三步:完善个人信息 其中用于登陆的【手机号】为账号,用户需要完善【姓名、登陆密码、邮箱】,其中手机号码和邮箱可用于找回密码等。 选择无账号【快捷登陆】方式。登陆后,即成为系统中的一名学员,但是没有归属单位。 第四步:注册新单位 选择【账户设置】-【注册新单位】,即可进入单位注册界面,完善单位注册信息。 注意:只有在系统中没有挂在单位下的学员用户才能进行单位注册。 第五步:查看单位注册申请审核结果 一个工作日后,即可登陆系统查看审核结果,可在【我的消息】模块查看。若通过审核,则用户升级为注册单位的培训管理员,可在【账号设置】模块进行角色切换。 注意:审核通过后,管理员需要在【我的消息】中查看本单位的编号,当自主注册的学员申请加入本单位时,该编号是唯一标识,需要告知对应的学员。 学员注册 3.1 培训管理员批量注册 培训管理员批量注册流程如下 图 2 培训管理员批量注册流程图 第一步:培训管理员批量导入学员 单位培训管理员通过表格导入的方式对学员进行批量导入。 第二步,输入网址 初次登陆的学员输入网址【1safety.cc】后,即进入系统,点击右上角【登陆】按钮,进入下一步。 第三步:选择登陆方式 初...

1、当您付费下载文档后,您只拥有了使用权限,并不意味着购买了版权,文档只能用于自身使用,不得用于其他商业用途(如 [转卖]进行直接盈利或[编辑后售卖]进行间接盈利)。
2、本站所有内容均由合作方或网友上传,本站不对文档的完整性、权威性及其观点立场正确性做任何保证或承诺!文档内容仅供研究参考,付费前请自行鉴别。
3、如文档内容存在违规,或者侵犯商业秘密、侵犯著作权等,请点击“违规举报”。

碎片内容

安全生产培训云平台企业管理员版

您可能关注的文档

确认删除?
VIP
微信客服
  • 扫码咨询
会员Q群
  • 会员专属群点击这里加入QQ群
客服邮箱
回到顶部