电脑桌面
添加小米粒文库到电脑桌面
安装后可以在桌面快捷访问

工地施工合同

工地施工合同_第1页
1/19
工地施工合同_第2页
2/19
工地施工合同_第3页
3/19
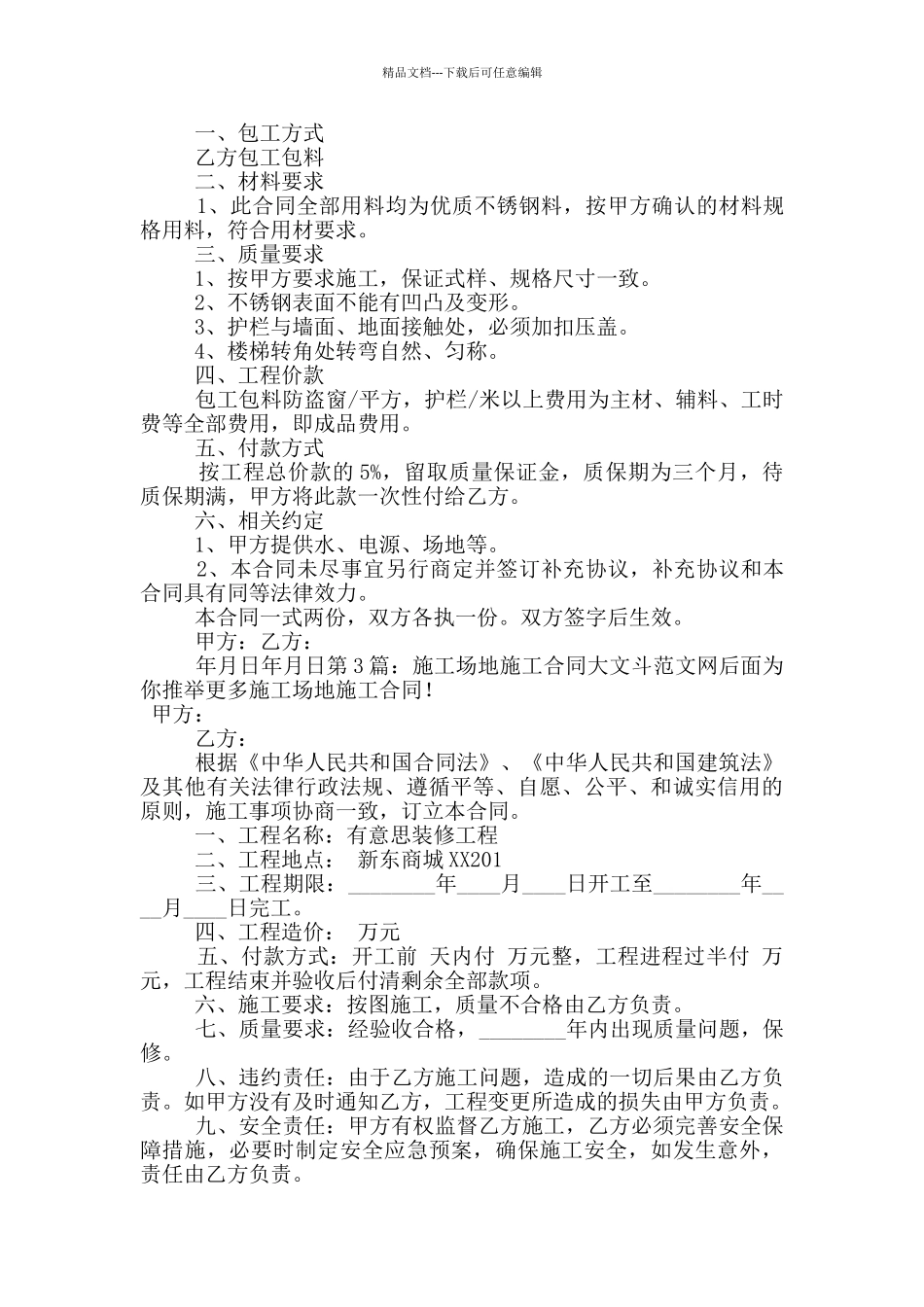
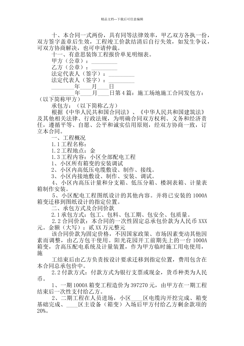
精品文档---下载后可任意编辑施工场地施工合同第 1 篇:施工场地施工合同甲方: XXX 乙方: 张 X 领 针对甲方办公楼网络工程,甲方委托乙方进行设计及施工,双方对工程的施工事项友好协商,达成如下协议: 一、 工程内容: 三座办公楼的局域网网络架设工程 二、 主要工程量 1、 乙方根据 XXX 网络工程项目采购相应的材料。 2、 委托施工部分的产品应严格根据甲等规格进行采购,现场施工工具由乙方自备。 3、 施工范围包括本工程线路的安装和网络调试。 4、 工程造价:以 XXX 网络工程综合布线工程预算书为依据,合同总金额:: 即人民币(大写): 整。 结算方式: 甲方须在工程完工后,向乙方支付全部工程款项。三、> 工程工期 工程工期于________年____月____日前完工(若遇特别情况工期顺延)。 四、 双方责任和权利: 1 甲方责任和权利 (1)甲方派同志为代表,到施工现场配合乙方工作,对工程质量进行监督检查,做好工程变更签证,完工后由甲、乙双方相关人员组成进行工程验收。 (2)办理工程施工中有关手续,协助乙方处理工程对外联系、协调等问题。 2、乙方责任和权利 (1)乙方派同志为代表,到施工现场进行管理,对工程质量进行监督检查,做好工程变更签证。 (2)按工程施工法律法律规范、规程进行施工,所有施工人员必须做到严格执行安全操作规程,确保施工过程的人身及设备安全,做到安全文明施工,施工过程中出现的任何安全事故由乙方自行负责。 五、未尽事宜,由双方友好协商解决,除协商的问题外其它部分仍按合同执行。 六、本合同一式贰份,双方各执壹份。 甲乙双方的授权代表在下面签字,表示同意本合同的所有条款及条件。 本合同自签定之日起生效。 甲方代表签字: 乙方代表签字:________年____月____日第 2 篇:施工场地施工合同甲方:(以下简称甲方) 乙方:(以下简称乙方) 甲乙双方经平等协商,甲方就不锈钢工程承包给乙方施工,就相关事宜达成了共识,签订如下合同条款:精品文档---下载后可任意编辑 一、包工方式 乙方包工包料 二、材料要求 1、此合同全部用料均为优质不锈钢料,按甲方确认的材料规格用料,符合用材要求。 三、质量要求 1、按甲方要求施工,保证式样、规格尺寸一致。 2、不锈钢表面不能有凹凸及变形。 3、护栏与墙面、地面接触处,必须加扣压盖。 4、楼梯转角处转弯自然、匀称。 四、工程价款 包工包料防盗窗/平方,护栏/米以上费用为主材...

1、当您付费下载文档后,您只拥有了使用权限,并不意味着购买了版权,文档只能用于自身使用,不得用于其他商业用途(如 [转卖]进行直接盈利或[编辑后售卖]进行间接盈利)。
2、本站所有内容均由合作方或网友上传,本站不对文档的完整性、权威性及其观点立场正确性做任何保证或承诺!文档内容仅供研究参考,付费前请自行鉴别。
3、如文档内容存在违规,或者侵犯商业秘密、侵犯著作权等,请点击“违规举报”。

碎片内容

工地施工合同

您可能关注的文档

确认删除?
VIP
微信客服
  • 扫码咨询
会员Q群
  • 会员专属群点击这里加入QQ群
客服邮箱
回到顶部