电脑桌面
添加小米粒文库到电脑桌面
安装后可以在桌面快捷访问

化工企业设备检修题库VIP专享

化工企业设备检修题库_第1页
1/8
化工企业设备检修题库_第2页
2/8
化工企业设备检修题库_第3页
3/8
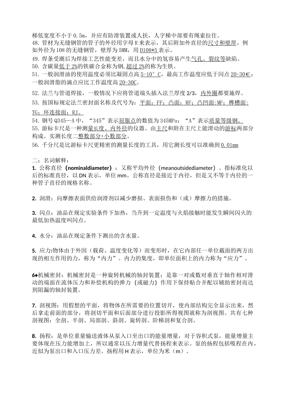
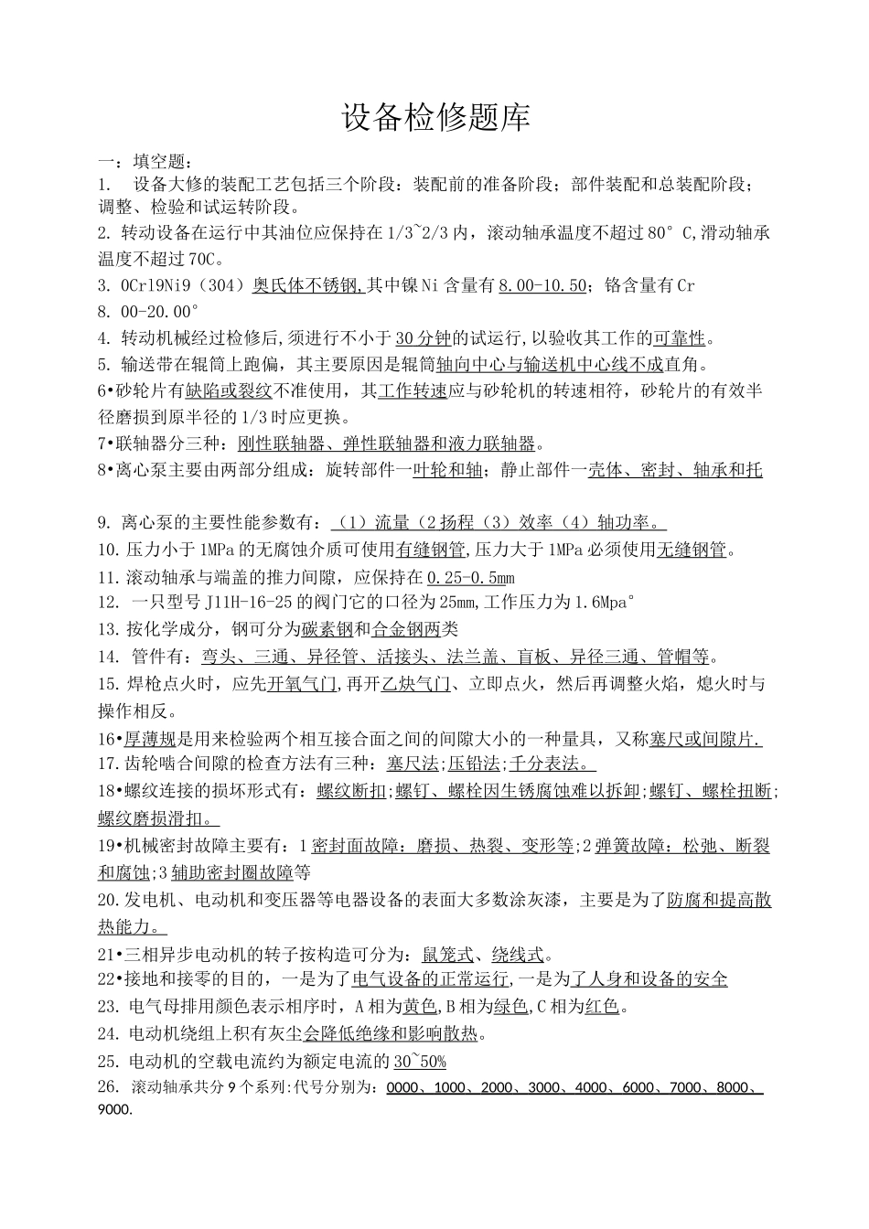
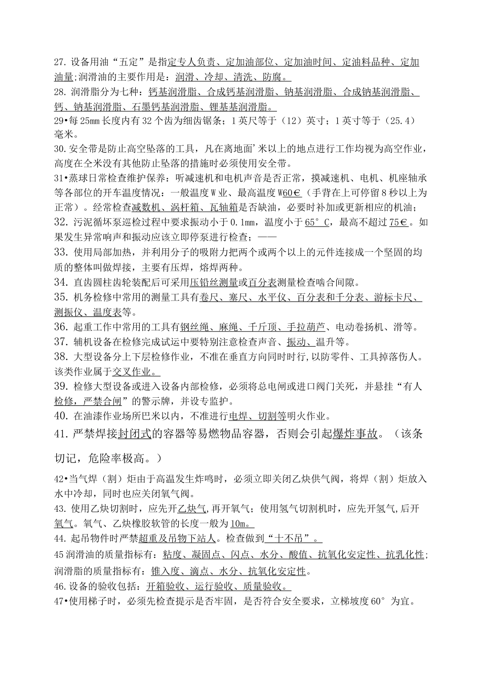
设备检修题库一:填空题:1.设备大修的装配工艺包括三个阶段:装配前的准备阶段;部件装配和总装配阶段;调整、检验和试运转阶段。2. 转动设备在运行中其油位应保持在 1/3~2/3 内,滚动轴承温度不超过 80°C,滑动轴承温度不超过 70C。3. 0Crl9Ni9(304)奥氏体不锈钢 , 其中镍 Ni 含量有 8.00-10. 50 ;铬含量有 Cr8. 00-20.00°4. 转动机械经过检修后,须进行不小于 30 分钟 的试运行,以验收其工作的可靠性。5. 输送带在辊筒上跑偏,其主要原因是辊筒轴向中心与输送机中心线不成直角。6•砂轮片有缺陷或裂纹不准使用,其工作转速应与砂轮机的转速相符,砂轮片的有效半径磨损到原半径的 1/3 时应更换。7•联轴器分三种:刚性联轴器、弹性联轴器和液力联轴器。8•离心泵主要由两部分组成:旋转部件一叶轮和轴;静止部件一壳体、密封、轴承和托9. 离心泵的主要性能参数有:( 1 ) 流量 ( 2 扬程 ( 3 ) 效率 ( 4 ) 轴功率。 10.压力小于 1MPa 的无腐蚀介质可使用有缝钢管,压力大于 1MPa 必须使用无缝钢管。11.滚动轴承与端盖的推力间隙,应保持在 0.25-0.5mm12. 一只型号 J11H-16-25 的阀门它的口径为 25mm,工作压力为 1.6Mpa°13.按化学成分,钢可分为碳素钢和合金钢两类14. 管件有:弯头、三通、异径管、活接头、法兰盖、盲板、异径三通、管帽等。15. 焊枪点火时,应先开氧气门,再开乙炔气门、立即点火,然后再调整火焰,熄火时与操作相反。16•厚薄规是用来检验两个相互接合面之间的间隙大小的一种量具,又称塞尺或间隙片 . 17.齿轮啮合间隙的检查方法有三种:塞尺法;压铅法;千分表法。18•螺纹连接的损坏形式有:螺纹断扣;螺钉、螺栓因生锈腐蚀难以拆卸;螺钉、螺栓扭断;螺纹磨损滑扣。19•机械密封故障主要有:1 密封面故障:磨损、热裂、变形等;2 弹簧故障:松弛、断裂和腐蚀;3 辅助密封圈故障等20.发电机、电动机和变压器等电器设备的表面大多数涂灰漆,主要是为了防腐和提高散热能力。21•三相异步电动机的转子按构造可分为:鼠笼式、绕线式。22•接地和接零的目的,一是为了电气设备的正常运行,一是为了人身和设备的安全23. 电气母排用颜色表示相序时,A 相为黄色,B 相为绿色,C 相为红色。24. 电动机绕组上积有灰尘会降低绝缘和影响散热。25. 电动机的空载电流约为额定电流的 30~50%26. 滚动轴承共分 9 个系列:代号分别为:0000 、 1000 、 2000 、 3000 、 4...

1、当您付费下载文档后,您只拥有了使用权限,并不意味着购买了版权,文档只能用于自身使用,不得用于其他商业用途(如 [转卖]进行直接盈利或[编辑后售卖]进行间接盈利)。
2、本站所有内容均由合作方或网友上传,本站不对文档的完整性、权威性及其观点立场正确性做任何保证或承诺!文档内容仅供研究参考,付费前请自行鉴别。
3、如文档内容存在违规,或者侵犯商业秘密、侵犯著作权等,请点击“违规举报”。

碎片内容

化工企业设备检修题库

确认删除?
VIP
微信客服
  • 扫码咨询
会员Q群
  • 会员专属群点击这里加入QQ群
客服邮箱
回到顶部