电脑桌面
添加小米粒文库到电脑桌面
安装后可以在桌面快捷访问

河流专题知识点总结

河流专题知识点总结_第1页
1/14
河流专题知识点总结_第2页
2/14
河流专题知识点总结_第3页
3/14
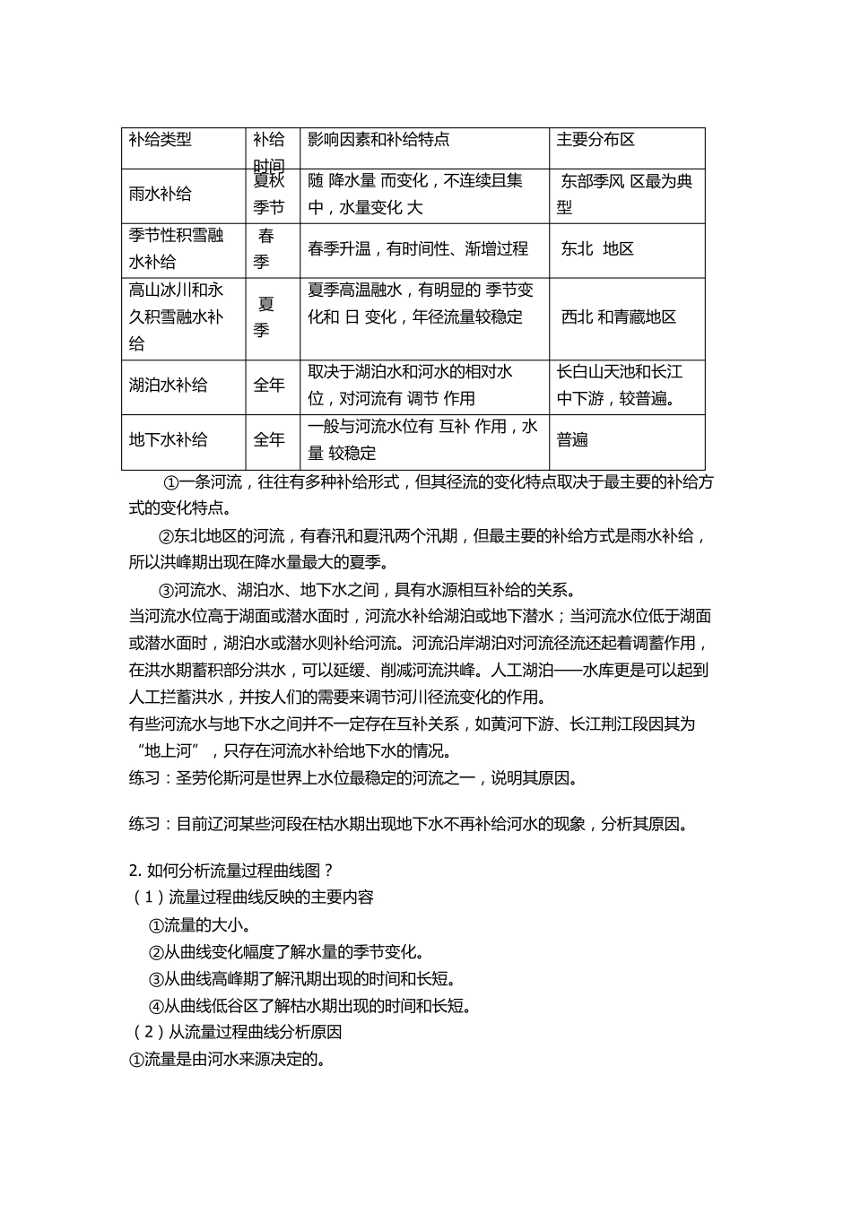
河 流 专 题 一 、 河 流 概 述 1.河 流 的 形 成 及 其 分 类 ( 1) 形 成 : 雨 水 落 到 地 面 , 部 分 雨 水 沿 地 面 流 动 形 成 径 流 , 径 流 汇 入 河 槽 形 成 河 流 . ( 2) 分 类 按 河 流 的 归 宿 分 : 内 流 河 、 外 流 河 按 河 流 的 形 成 分 : 自 然 形 成 的 河 流 、 人 工 修 建 的 河 流 ( 运 河 ) 2.河 流 的 左 右 岸 与 凹 凸 岸 ( 1) 左 右 岸 的 辨 别 : 顺 着 河 流 的 前 进 方 向 , 左 手 边 就 是 左 岸 、 右 手 边 就 是 右 岸 ; ( 2) 迅 速 区 分 凹 岸 和 凸 岸 的 方 法 : 从 字 面 上 来 理 解 , “岸 ”当然 指陆地 部 分 , 陆地 部分 凹 进 去的 就 是 凹 岸 , 凸 出来 的 就 是 凸 岸 。 北半球河 流 右 岸 易受侵蚀而成 为凹 岸 , 南半球则是 河 流 左 岸 易受侵蚀而成 为凹 岸 。 如果原来 河 谷因最初地 形 起伏及 走向 的 原因, 已先期存在凹 岸 、 凸 岸 的 形 态, 那么不管该河 位于哪个半球, 河 流 都将因为保持惯性前 行而冲刷凹 岸 , 使河 流 曲流 出弯曲度更大。 3.凹 凸 岸 与 人 类 活动 : 凹 岸 通常受主流 冲刷, 水 深、 流 速 较大而凸 岸 相反。 ( 1) 古代: 凸 岸 往往形 成 肥沃的 农田。地 势平坦, 耕地 辽阔, 土壤肥沃, 便于引水 、农耕。三面 环水 ,便于防卫。 ( 2) 凹 岸 因水 体较深, 便于发展航运 而常发展成 港口码头。 【思考】如何比较河 流 两岸 的 侵蚀程度大小?为什么港口总选在河 流 的 凹 岸 ? 在河 道比较平直时, 一 般从 地 转偏向 力上 来 解 释。如果是 弯曲的 河 道, 应该根据凹岸 与 凸 岸 的 情形 来 判断: 凹 岸 侵蚀, 凸 岸 相对接受沉积。平原地 区 的 河 流 一 般蜿蜒曲折, 地 理 上 叫曲流 , 又称河 曲。由于惯性和 离心力的 作用, 使水 流 向 凹 岸 方 向 冲去,凹 岸 受到 强烈侵蚀, 形 成 深槽 ; 同时, 在河 底产生向 凸 岸 的 补偿水 流 , 将底层水 流 压向 凸 岸 , 把从 凹 岸 冲下的 物质搬运 至凸 ...

1、当您付费下载文档后,您只拥有了使用权限,并不意味着购买了版权,文档只能用于自身使用,不得用于其他商业用途(如 [转卖]进行直接盈利或[编辑后售卖]进行间接盈利)。
2、本站所有内容均由合作方或网友上传,本站不对文档的完整性、权威性及其观点立场正确性做任何保证或承诺!文档内容仅供研究参考,付费前请自行鉴别。
3、如文档内容存在违规,或者侵犯商业秘密、侵犯著作权等,请点击“违规举报”。

碎片内容

河流专题知识点总结

小辰3+ 关注
实名认证
内容提供者

出售各种资料和文档

确认删除?
VIP
微信客服
  • 扫码咨询
会员Q群
  • 会员专属群点击这里加入QQ群
客服邮箱
回到顶部