电脑桌面
添加小米粒文库到电脑桌面
安装后可以在桌面快捷访问

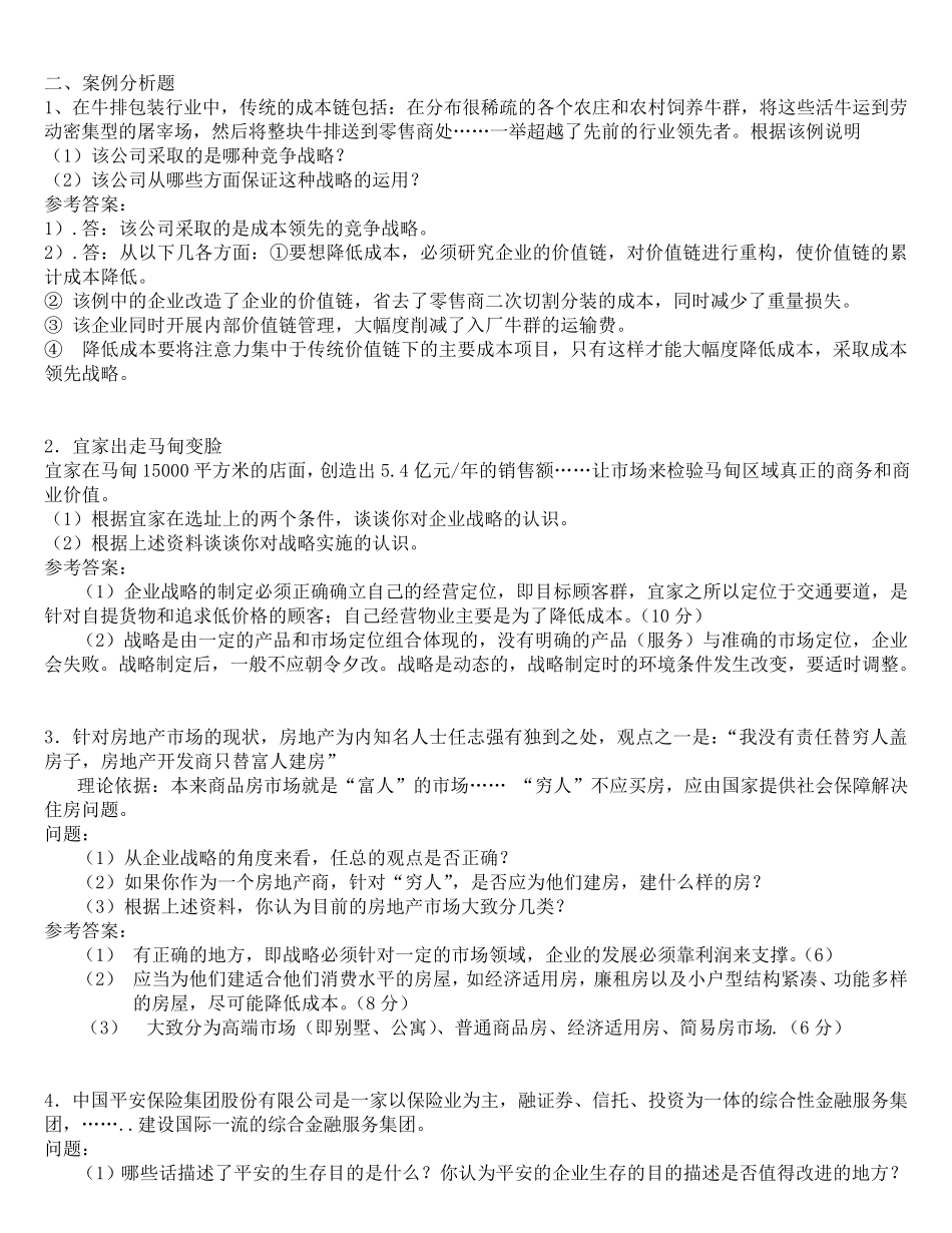
电大企业战略管理考试答案

电大企业战略管理考试答案_第1页
1/9
电大企业战略管理考试答案_第2页
2/9
电大企业战略管理考试答案_第3页
3/9
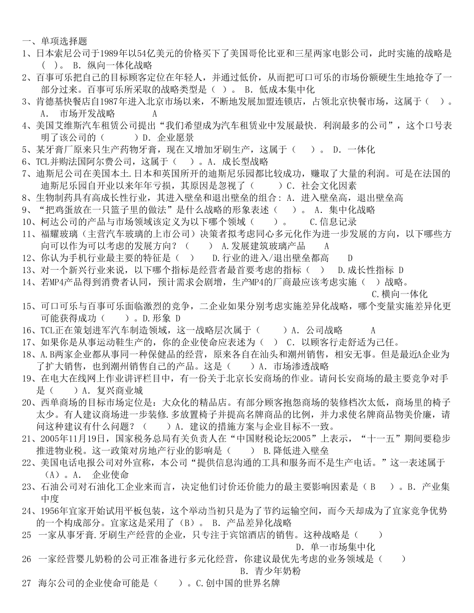
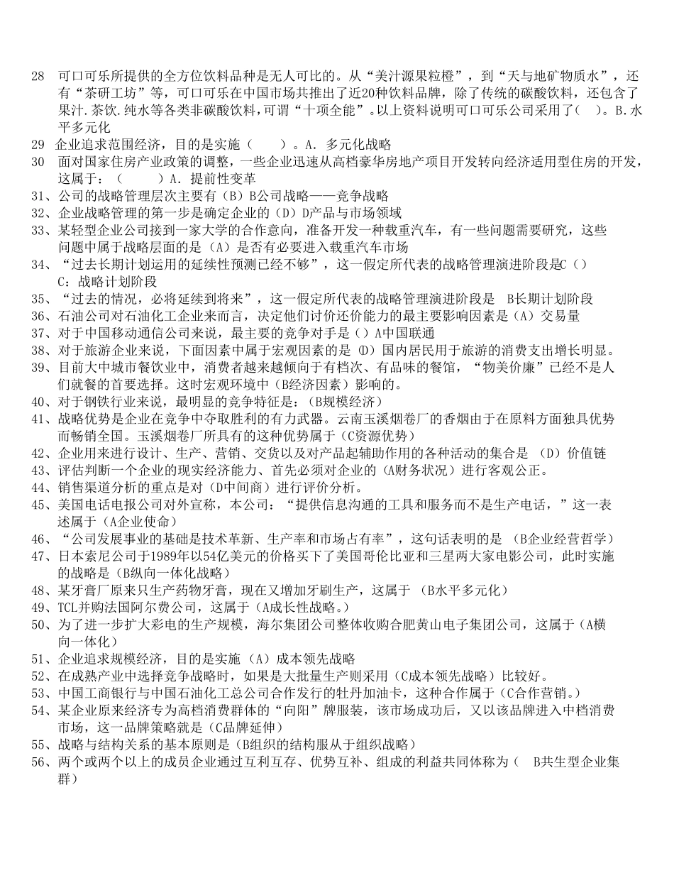
一 、 单 项 选 择 题 1、 日 本 索 尼 公 司 于 1989年 以 54亿 美 元 的 价 格 买 下 了 美 国 哥 伦 比 亚 和 三 星 两 家 电 影 公 司 , 此 时 实 施 的 战 略 是( )。 B. 纵 向 一 体 化 战 略 2、 百 事 可 乐 把 自 己 的 目 标 顾 客 定 位 在 年 轻 人 , 并 通 过 低 价 , 从 而 把 可 口 可 乐 的 市 场 份 额 硬 生 生 地 抢 夺 了 一部 分 过 来 。 百 事 可 乐 所 采 取 的 战 略 类 型 是 ( ) 。 B. 低 成 本 集 中 化 3、 肯 德 基 快 餐 店 自 1987年 进 入 北 京 市 场 以 来 , 不 断 地 发 展 加 盟 连 锁 店 , 占 领 北 京 快 餐 市 场 , 这 属 于 ( ) 。A. 市 场 开 发 战 略 A 4、 美 国 艾 维 斯 汽 车 租 赁 公 司 提 出 “我们希望成 为汽 车 租 赁 业中 发 展 最快 . 利润最多的 公 司 ”, 这 个口 号表明了 该公 司 的 ( ) D. 企业愿景 5、 某牙膏厂原来 只生 产药物牙膏, 现在 又增加 牙刷 生 产, 这 属 于 ( ) 。 D. 一 体 化 6、 TCL并 购 法 国 阿 尔 费 公 司 , 这 属 于 ( ) 。 A. 成 长 型 战 略 7、 迪 斯 尼 公 司 在 美 国 本 土 .日 本 和 英 国 所 开 的 迪 斯 尼 乐 园 都 比 较 成 功 , 赚 取 了 大 量 的 利润。 可 是 在 法 国 的迪 斯 尼 乐 园 自 开 业以 来 年 年 亏 损 , 其 原因 是 忽 视 了 ( ) C. 社 会 文 化 因 素 8、 生 物制 药具 有 高 成 长 性 行 业, 其 进 入 壁 垒 和 退 出 壁 垒 的 组 合 : A. 进 入 壁 垒 高 , 退 出 壁 垒 高 9、 “把 鸡 蛋 放 在 一 只篮 子 里 的 做 法 ”是 什 么 战 略 的 形 象 表述 ( ) 。 A. 集 中 化 战 略 10、 柯 达 公 司 的 产品 与 市 场 领 域 该定 义 为以 下 哪 个领 域 ( ) 。 C.信 息 记 录 11、 福 耀 玻 璃 ( 主 营 汽 车 玻 璃 的 上 市 公 司 ) 决 策 者 拟 考 虑 同 心 多元 化 作 为进 一 步 发 ...

1、当您付费下载文档后,您只拥有了使用权限,并不意味着购买了版权,文档只能用于自身使用,不得用于其他商业用途(如 [转卖]进行直接盈利或[编辑后售卖]进行间接盈利)。
2、本站所有内容均由合作方或网友上传,本站不对文档的完整性、权威性及其观点立场正确性做任何保证或承诺!文档内容仅供研究参考,付费前请自行鉴别。
3、如文档内容存在违规,或者侵犯商业秘密、侵犯著作权等,请点击“违规举报”。

碎片内容

电大企业战略管理考试答案

您可能关注的文档

确认删除?
VIP
微信客服
  • 扫码咨询
会员Q群
  • 会员专属群点击这里加入QQ群
客服邮箱
回到顶部