电脑桌面
添加小米粒文库到电脑桌面
安装后可以在桌面快捷访问

电子仪器仪表装配工考试卷(含标准答案)

电子仪器仪表装配工考试卷(含标准答案)_第1页
1/8
电子仪器仪表装配工考试卷(含标准答案)_第2页
2/8
电子仪器仪表装配工考试卷(含标准答案)_第3页
3/8
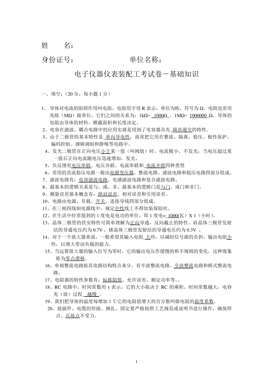
1 姓 名: 身份证号: 单位名称: 电子仪器仪表装配工考试卷-基础知识 一、填空:(20 分,每小题 1 分) 1、 导体对电流的阻碍作用叫电阻。电阻用字母 R 表示,单位为欧,符号为 Ω。电阻也常用兆欧(MΩ)做单位,它们之间的关系为:1kΩ= _1000Ω_,1MΩ= 1000000_Ω。导体的电阻由导体的材料、横截面积和长度决定。 2、电容在滤波、耦合电路中的应用实就是用到了电容器具有_隔直通交的特性。 3、由于二极管的基本特性是_单向导电性,故常把它用在整流、隔离、稳压、极性保护、编码控制、调频调制和静噪等电路中。 4、发光二极管在正向电压小于某一值(叫阀值)时,电流极小,不发光;当电压超过某一值后正向电流随电压迅速增加,发光。 5、负反馈有电压串联、电压并联、电流串联和_电流并联四种类型 6、常用的直流稳压电源一般由电源变压器、整流电路、滤波电路和稳压电路四部分组成。 7、滤波电路有:电容滤波电路、电感滤波电路和复合滤波电路。 8、最基本的逻辑关系是与、或、非,最基本的逻辑门是与门、或门和非门。 9、测量误差基本概念有:绝对误差、相对误差和引用误差。 10、电路由电源、负载、开关、连接导线四部分组成。 11、在三相四线制电源线中,规定中性线上不得加装保险丝。 12、在生活中经常提到的 1 度电是电功的单位,即1 度电=_1000(瓦)X 1(小时)。 13、晶体二极管的伏安特性可简单理解为正向导通,反向截止的特性。硅晶体三极管发射结的导通电压约为 0.7V ,锗晶体三极管发射结的导通电压约为 0.3V 。 14、对于一个放大器来说,一般希望其输入电阻_大些,以减轻信号源的负担,输出电阻小些,以增大带动负载的能力。 15、当运算放大器的输入信号为零时,它的输出电压作缓慢的和不规则的变化,这种现象称为零点漂移。 16、单相整流电路按其电路结构特点来分,有半波整流电路、全波整流电路和桥式整流电路。 17、电阻器的特性参数有:标称阻值、允许误差、额定功率等。。 18、RC 电路中,时间常数用 τ表示,它的大小取决于 RC 的乘积。时间常数越大,电容充(放)过程__越慢_。 19、我们把导体的温度每增加1℃它的电阻值增大的百分数叫做电阻的温度系数。 20、接插件、电缆的焊接、捆扎、固定要严格按照工艺规范或说明书进行操作,确保焊点、压接点不受力。 2 二、单项选择题(将正确答案的序号写在挂号内)(20 分,每小题 0.5 分) 1、下面(D )不是串联电路...

1、当您付费下载文档后,您只拥有了使用权限,并不意味着购买了版权,文档只能用于自身使用,不得用于其他商业用途(如 [转卖]进行直接盈利或[编辑后售卖]进行间接盈利)。
2、本站所有内容均由合作方或网友上传,本站不对文档的完整性、权威性及其观点立场正确性做任何保证或承诺!文档内容仅供研究参考,付费前请自行鉴别。
3、如文档内容存在违规,或者侵犯商业秘密、侵犯著作权等,请点击“违规举报”。

碎片内容

电子仪器仪表装配工考试卷(含标准答案)

确认删除?
VIP
微信客服
  • 扫码咨询
会员Q群
  • 会员专属群点击这里加入QQ群
客服邮箱
回到顶部