电脑桌面
添加小米粒文库到电脑桌面
安装后可以在桌面快捷访问

电子燃油喷射系统

电子燃油喷射系统_第1页
1/45
电子燃油喷射系统_第2页
2/45
电子燃油喷射系统_第3页
3/45
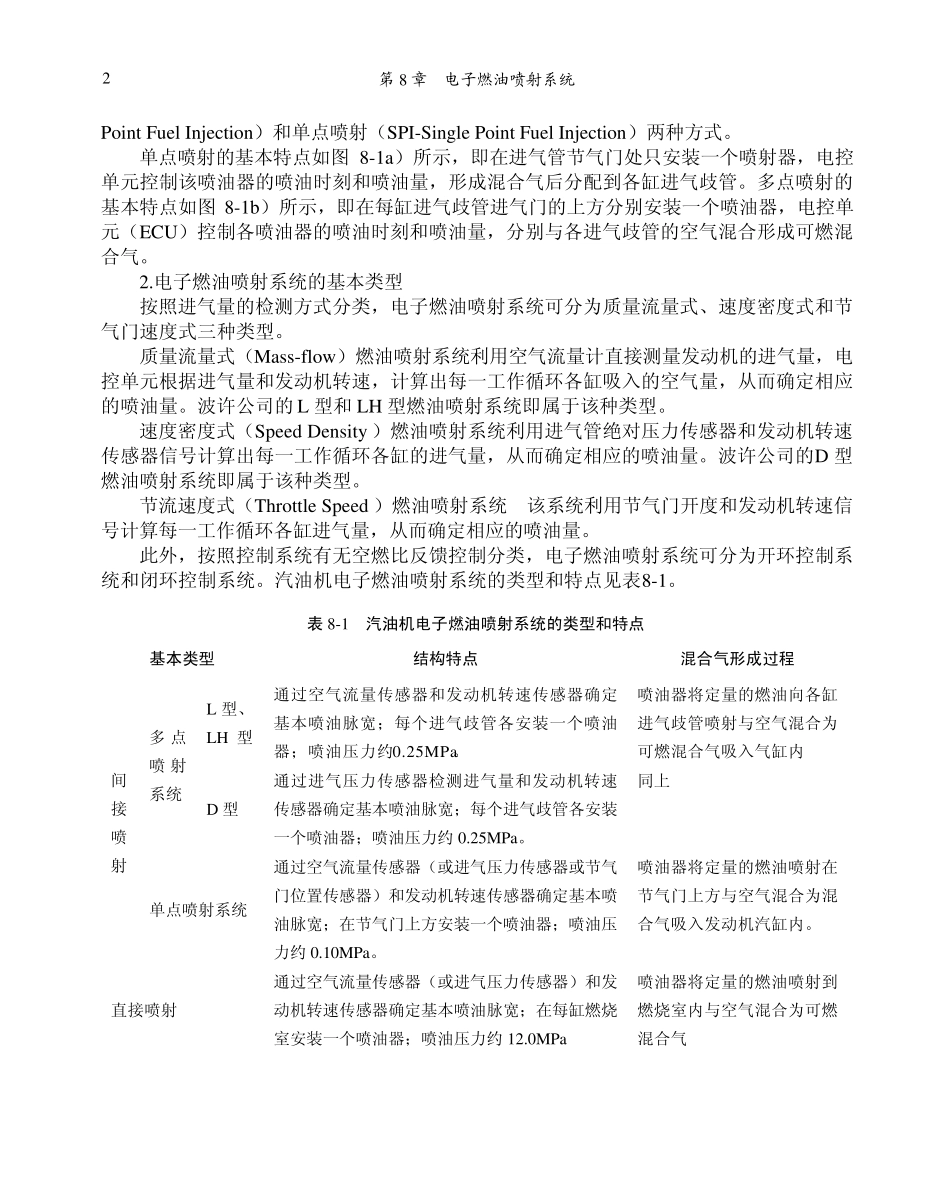
第8 章 电子燃油喷射系统 8.1 概 述 8.1.1 电子燃油喷射系统的作用 汽油机电子燃油喷射系统又称EFI,EFI 是Electronic Fu el Injection 的英文缩写,是取代汽油机化油器的新型的燃油供给系统。电子燃油喷射系统的基本作用是按照发动机各种工况的要求控制喷油量,以实现空燃比的最佳控制。 8.1.2 电子燃油喷射方式和系统的基本类型 1.电子燃油喷射方式 按照喷油位置和混合气形成方式,电子燃油喷射系统可分为间接喷射和直接喷射两种基本方式。间接喷射方式是将燃油喷入进气管道和空气混合后形成混合气后吸入气缸,如图8-1a)、b)所示,是目前广泛应用的喷射方式。直接喷射方式是将燃油直接喷入气缸在气缸内形成可燃混合气,如图8-1c)所示。直接喷射方式可进一步改善汽油机的燃油经济性能和排放性能,但由于成本过高等原因,直接喷射方式目前应用较少。 按照喷油器的个数和安装部位分类,电子燃油喷射系统可分为多点喷射(MPI-Mu lti 图8-1 汽油机电子燃油喷射系统的基本类型和特点 a)多点喷射 b)单点喷射 c)缸内直接喷射 第 8 章 电子燃油喷射系统 2Point Fuel Injection)和单点喷射(SPI-Single Point Fuel Injection)两种方式。 单点喷射的基本特点如图8-1a)所示,即在进气管节气门处只安装一个喷射器,电控单元控制该喷油器的喷油时刻和喷油量,形成混合气后分配到各缸进气歧管。多点喷射的基本特点如图8-1b)所示,即在每缸进气歧管进气门的上方分别安装一个喷油器,电控单元(ECU)控制各喷油器的喷油时刻和喷油量,分别与各进气歧管的空气混合形成可燃混合气。 2.电子燃油喷射系统的基本类型 按照进气量的检测方式分类,电子燃油喷射系统可分为质量流量式、速度密度式和节气门速度式三种类型。 质量流量式(Mass-flow)燃油喷射系统利用空气流量计直接测量发动机的进气量,电控单元根据进气量和发动机转速,计算出每一工作循环各缸吸入的空气量,从而确定相应的喷油量。波许公司的L 型和LH 型燃油喷射系统即属于该种类型。 速度密度式(Speed Density)燃油喷射系统利用进气管绝对压力传感器和发动机转速传感器信号计算出每一工作循环各缸的进气量,从而确定相应的喷油量。波许公司的D 型燃油喷射系统即属于该种类型。 节流速度式(Throttle Speed )燃油喷射系统 该系统利用节气门开度和发动机转速信号计算每一工作循环各缸进气量,从而确定相应的喷油量。 此外,按照控制系统有无...

1、当您付费下载文档后,您只拥有了使用权限,并不意味着购买了版权,文档只能用于自身使用,不得用于其他商业用途(如 [转卖]进行直接盈利或[编辑后售卖]进行间接盈利)。
2、本站所有内容均由合作方或网友上传,本站不对文档的完整性、权威性及其观点立场正确性做任何保证或承诺!文档内容仅供研究参考,付费前请自行鉴别。
3、如文档内容存在违规,或者侵犯商业秘密、侵犯著作权等,请点击“违规举报”。

碎片内容

电子燃油喷射系统

小辰8+ 关注
实名认证
内容提供者

出售各种资料和文档

确认删除?
VIP
微信客服
  • 扫码咨询
会员Q群
  • 会员专属群点击这里加入QQ群
客服邮箱
回到顶部