电脑桌面
添加小米粒文库到电脑桌面
安装后可以在桌面快捷访问

电算化会计作业四参考答案

电算化会计作业四参考答案_第1页
1/7
电算化会计作业四参考答案_第2页
2/7
电算化会计作业四参考答案_第3页
3/7
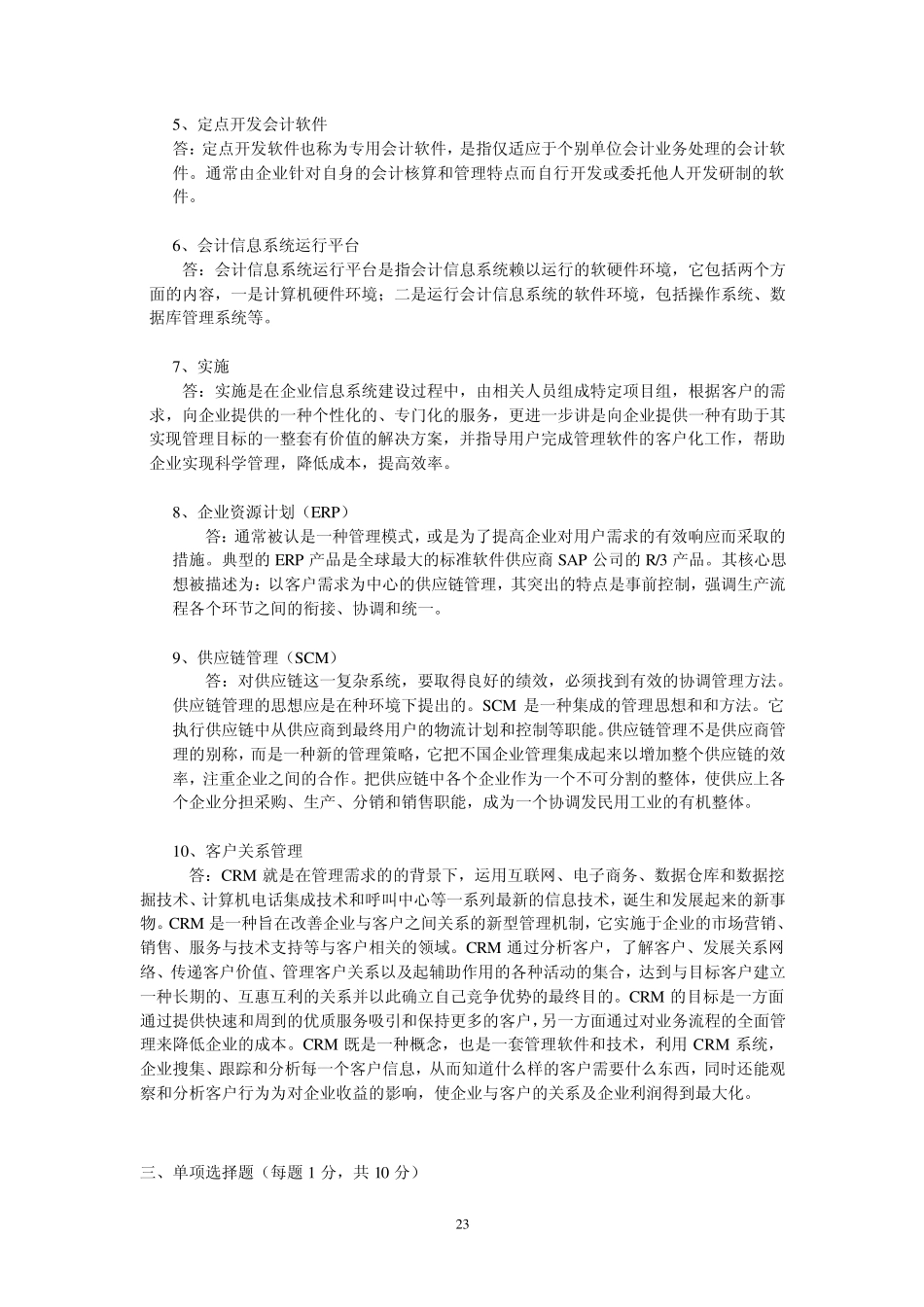
22 《电算化会计》第四次作业参考答案 一、填空题:(每空 1 分,共 15 分) 1、计算机会计信息系统从功能层次来说可以分为( 电子数据处理系统) 、( 管理信息系统)和(决策支持系统)三种。 2、会计信息系统是指由特定的人员、( 数据处理工具) 和( 数据处理规程 )组成的有机整体。 3、账套建立后,只有(账套主管 )有权修改账套。 4、数据精度是指(定义数据的保留小数位数 ) 5、个人往来核算与管理功能中,系统对个往来账的清理是通过( 核销 )的方式进行的,通常有(自动核销 )和( 手工核销 )两种方式。 6、账套管理功能一般包括( 建立账套 )、修改账套、(删除账套 )、引入账套( 输出账套)等。 7、在电算化信息系统中,最中心、最基础的子系统是( 账务处理子系统 ) 8、ERP 是在(制造资源计划(MRPII)的基础上生产和发展起来的一种企业管理系统。 二、名词解释:(每题 2 分,共 20 分) 1、应收账款主文件 答:应收账款主文件用来存放货款结算的余额数据。这个数据文件通常包括如下内容:客户单位代码、金额、余额方向。 2、盘点单 答:盘点是企业存货管理的一项重要业务,盘点的结果形成盘点单。盘点单主要输入项目是盘点日期、盘点仓库、存货编码、实际盘点数量、单价等。 3、会计软件 答:是指专门用于完成会计工作的电子计算机软件,包括采用各种计算机语言编制的一系列指挥计算机完成会计工作的程序代码和有关的文档技术资料。 4、商品化会计软件 答:商品化会计软件是指经过有关部门评审后,用于在市场上销售的通用会计软件。 23 5、定点开发会计软件 答:定点开发软件也称为专用会计软件,是指仅适应于个别单位会计业务处理的会计软件。通常由企业针对自身的会计核算和管理特点而自行开发或委托他人开发研制的软件。 6、会计信息系统运行平台 答:会计信息系统运行平台是指会计信息系统赖以运行的软硬件环境,它包括两个方面的内容,一是计算机硬件环境;二是运行会计信息系统的软件环境,包括操作系统、数据库管理系统等。 7、实施 答:实施是在企业信息系统建设过程中,由相关人员组成特定项目组,根据客户的需求,向企业提供的一种个性化的、专门化的服务,更进一步讲是向企业提供一种有助于其实现管理目标的一整套有价值的解决方案,并指导用户完成管理软件的客户化工作,帮助企业实现科学管理,降低成本,提高效率。 8、企业资源计划(ERP) 答:...

1、当您付费下载文档后,您只拥有了使用权限,并不意味着购买了版权,文档只能用于自身使用,不得用于其他商业用途(如 [转卖]进行直接盈利或[编辑后售卖]进行间接盈利)。
2、本站所有内容均由合作方或网友上传,本站不对文档的完整性、权威性及其观点立场正确性做任何保证或承诺!文档内容仅供研究参考,付费前请自行鉴别。
3、如文档内容存在违规,或者侵犯商业秘密、侵犯著作权等,请点击“违规举报”。

碎片内容

电算化会计作业四参考答案

确认删除?
VIP
微信客服
  • 扫码咨询
会员Q群
  • 会员专属群点击这里加入QQ群
客服邮箱
回到顶部