电脑桌面
添加小米粒文库到电脑桌面
安装后可以在桌面快捷访问

仓库整改方案

仓库整改方案_第1页
1/15
仓库整改方案_第2页
2/15
仓库整改方案_第3页
3/15
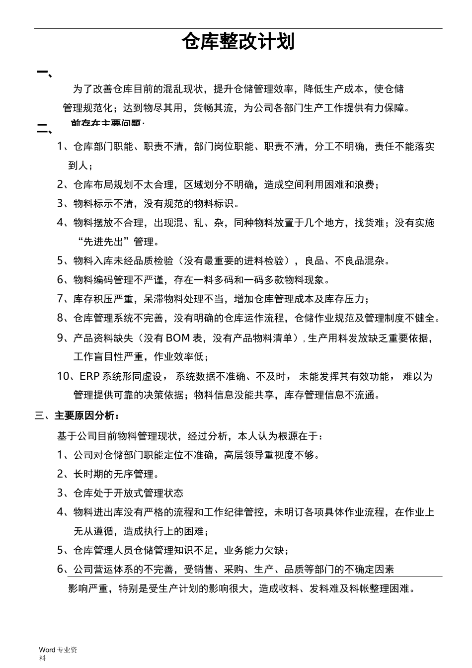
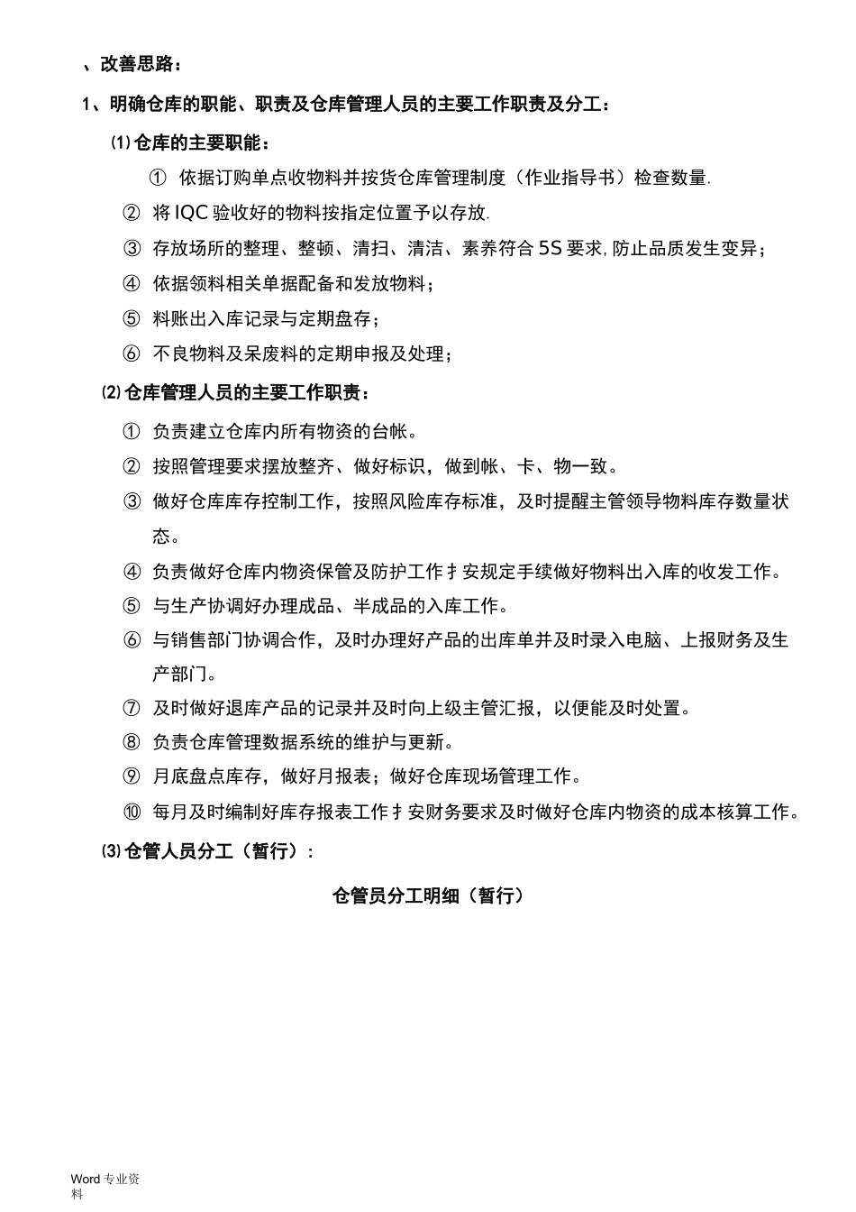
前存在主要问题:Word 专业资料仓库整改计划为了改善仓库目前的混乱现状,提升仓储管理效率,降低生产成本,使仓储管理规范化;达到物尽其用,货畅其流,为公司各部门生产工作提供有力保障。1、仓库部门职能、职责不清,部门岗位职能、职责不清,分工不明确,责任不能落实到人;2、仓库布局规划不太合理,区域划分不明确,造成空间利用困难和浪费;3、物料标示不清,没有规范的物料标识。4、物料摆放不合理,出现混、乱、杂,同种物料放置于几个地方,找货难;没有实施“先进先出”管理。5、物料入库未经品质检验(没有最重要的进料检验),良品、不良品混杂。6、物料编码管理不严谨,存在一料多码和一码多款物料现象。7、库存积压严重,呆滞物料处理不当,增加仓库管理成本及库存压力;8、仓库管理系统不完善,没有明确的仓库运作流程,仓储作业规范及管理制度不健全。9、产品资料缺失(没有 BOM 表,没有产品物料清单),生产用料发放缺乏重要依据,工作盲目性严重,作业效率低;10、ERP 系统形同虚设,系统数据不准确、不及时,未能发挥其有效功能,难以为管理提供可靠的决策依据;物料信息没能共享,库存管理信息不流通。三、主要原因分析:基于公司目前物料管理现状,经过分析,本人认为根源在于:1、公司对仓储部门职能定位不准确,高层领导重视度不够。2、长时期的无序管理。3、仓库处于开放式管理状态4、物料进出库没有严格的流程和工作纪律管控,未明订各项具体作业流程,在作业上无从遵循,造成执行上的困难;5、仓库管理人员仓储管理知识不足,业务能力欠缺;6、公司营运体系的不完善,受销售、采购、生产、品质等部门的不确定因素影响严重,特别是受生产计划的影响很大,造成收料、发料难及料帐整理困难。Word 专业资料、改善思路:1、明确仓库的职能、职责及仓库管理人员的主要工作职责及分工:⑴ 仓库的主要职能:① 依据订购单点收物料并按货仓库管理制度(作业指导书)检查数量.② 将 IQC 验收好的物料按指定位置予以存放.③ 存放场所的整理、整顿、清扫、清洁、素养符合 5S 要求,防止品质发生变异;④ 依据领料相关单据配备和发放物料;⑤ 料账出入库记录与定期盘存;⑥ 不良物料及呆废料的定期申报及处理;⑵ 仓库管理人员的主要工作职责:① 负责建立仓库内所有物资的台帐。② 按照管理要求摆放整齐、做好标识,做到帐、卡、物一致。③ 做好仓库库存控制工作,按照风险库存标准,及时提醒主管领导物料库存数...

1、当您付费下载文档后,您只拥有了使用权限,并不意味着购买了版权,文档只能用于自身使用,不得用于其他商业用途(如 [转卖]进行直接盈利或[编辑后售卖]进行间接盈利)。
2、本站所有内容均由合作方或网友上传,本站不对文档的完整性、权威性及其观点立场正确性做任何保证或承诺!文档内容仅供研究参考,付费前请自行鉴别。
3、如文档内容存在违规,或者侵犯商业秘密、侵犯著作权等,请点击“违规举报”。

碎片内容

仓库整改方案

您可能关注的文档

确认删除?
VIP
微信客服
  • 扫码咨询
会员Q群
  • 会员专属群点击这里加入QQ群
客服邮箱
回到顶部