电脑桌面
添加小米粒文库到电脑桌面
安装后可以在桌面快捷访问

公司工资制度

公司工资制度_第1页
1/7
公司工资制度_第2页
2/7
公司工资制度_第3页
3/7
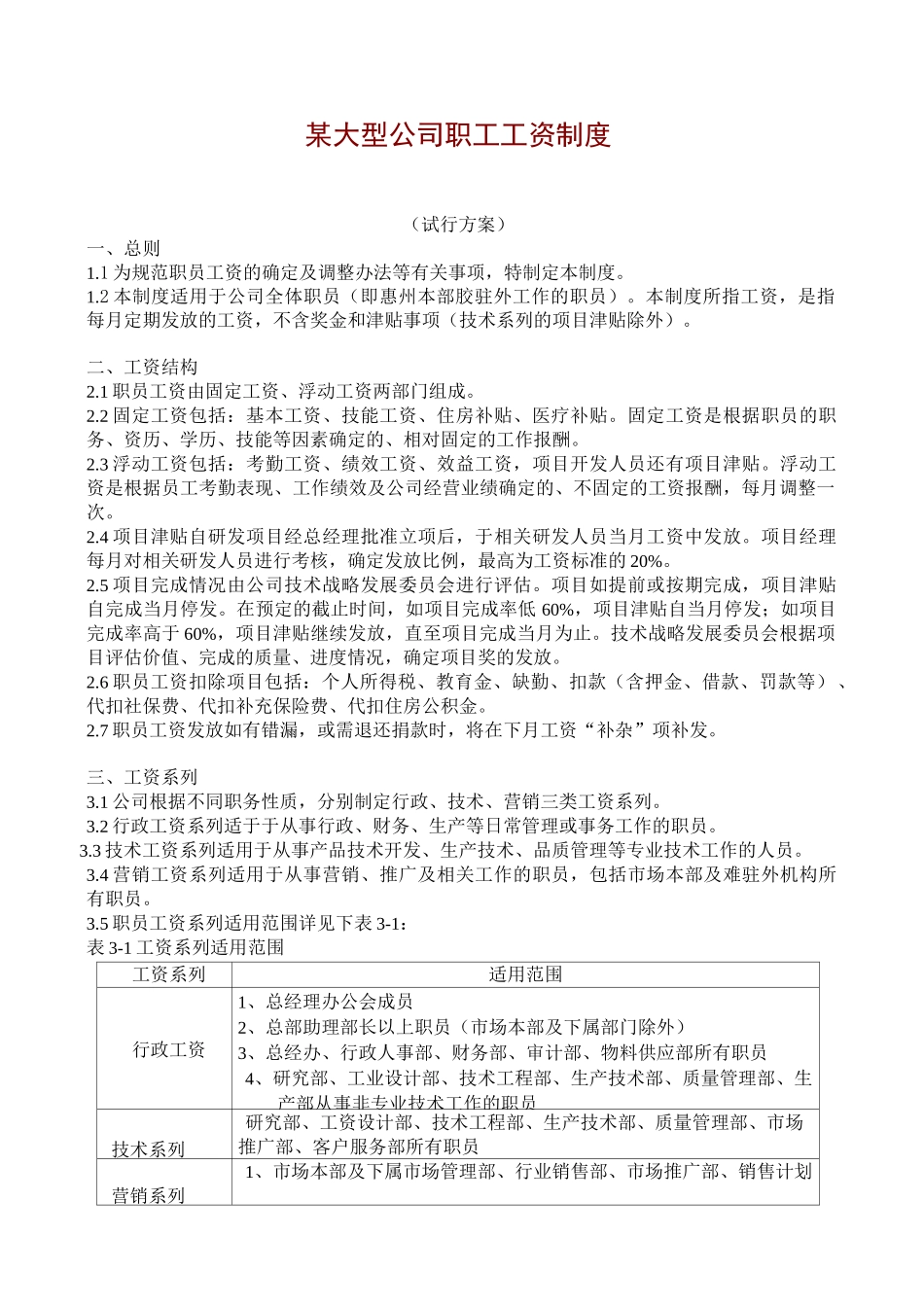
某大型公司职工工资制度(试行方案)一、总则1.1 为规范职员工资的确定及调整办法等有关事项,特制定本制度。1.2 本制度适用于公司全体职员(即惠州本部胶驻外工作的职员)。本制度所指工资,是指每月定期发放的工资,不含奖金和津贴事项(技术系列的项目津贴除外)。二、工资结构2.1 职员工资由固定工资、浮动工资两部门组成。2.2 固定工资包括:基本工资、技能工资、住房补贴、医疗补贴。固定工资是根据职员的职务、资历、学历、技能等因素确定的、相对固定的工作报酬。2.3 浮动工资包括:考勤工资、绩效工资、效益工资,项目开发人员还有项目津贴。浮动工资是根据员工考勤表现、工作绩效及公司经营业绩确定的、不固定的工资报酬,每月调整一次。2.4 项目津贴自研发项目经总经理批准立项后,于相关研发人员当月工资中发放。项目经理每月对相关研发人员进行考核,确定发放比例,最高为工资标准的 20%。2.5 项目完成情况由公司技术战略发展委员会进行评估。项目如提前或按期完成,项目津贴自完成当月停发。在预定的截止时间,如项目完成率低 60%,项目津贴自当月停发;如项目完成率高于 60%,项目津贴继续发放,直至项目完成当月为止。技术战略发展委员会根据项目评估价值、完成的质量、进度情况,确定项目奖的发放。2.6 职员工资扣除项目包括:个人所得税、教育金、缺勤、扣款(含押金、借款、罚款等) 、代扣社保费、代扣补充保险费、代扣住房公积金。2.7 职员工资发放如有错漏,或需退还捐款时,将在下月工资“补杂”项补发。三、工资系列3.1 公司根据不同职务性质,分别制定行政、技术、营销三类工资系列。3.2 行政工资系列适于于从事行政、财务、生产等日常管理或事务工作的职员。3.3 技术工资系列适用于从事产品技术开发、生产技术、品质管理等专业技术工作的人员。3.4 营销工资系列适用于从事营销、推广及相关工作的职员,包括市场本部及难驻外机构所有职员。3.5 职员工资系列适用范围详见下表 3-1:表 3-1 工资系列适用范围工资系列适用范围行政工资1、总经理办公会成员2、总部助理部长以上职员(市场本部及下属部门除外)3、总经办、行政人事部、财务部、审计部、物料供应部所有职员4、研究部、工业设计部、技术工程部、生产技术部、质量管理部、生产部从事非专业技术工作的职员技术系列研究部、工资设计部、技术工程部、生产技术部、质量管理部、市场推广部、客户服务部所有职员营销系列1、市场本部及下属市场管理...

1、当您付费下载文档后,您只拥有了使用权限,并不意味着购买了版权,文档只能用于自身使用,不得用于其他商业用途(如 [转卖]进行直接盈利或[编辑后售卖]进行间接盈利)。
2、本站所有内容均由合作方或网友上传,本站不对文档的完整性、权威性及其观点立场正确性做任何保证或承诺!文档内容仅供研究参考,付费前请自行鉴别。
3、如文档内容存在违规,或者侵犯商业秘密、侵犯著作权等,请点击“违规举报”。

碎片内容

公司工资制度

您可能关注的文档

wxg+ 关注
实名认证
内容提供者

该用户很懒,什么也没介绍

确认删除?
VIP
微信客服
  • 扫码咨询
会员Q群
  • 会员专属群点击这里加入QQ群
客服邮箱
回到顶部