电脑桌面
添加小米粒文库到电脑桌面
安装后可以在桌面快捷访问

第一学期期末考试试卷讲评课教学设计

第一学期期末考试试卷讲评课教学设计_第1页
1/6
第一学期期末考试试卷讲评课教学设计_第2页
2/6
第一学期期末考试试卷讲评课教学设计_第3页
3/6
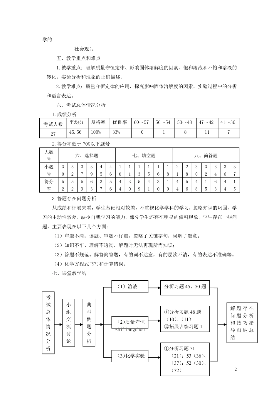
1 2011 学 年 第 一 学 期 期 末 考 试 试 卷 讲 评 课 教 学 设 计 一 、 执 教 者 、 时 间 、 班 级 1. 执 教 者 : 2. 执 教 时 间 : 3. 执 教 班 级 : 初 三 ( 2) 班 二 、 设 计 思 想 试 卷 讲 评 课 是 一 种 常 见 的 课 型 , 但 以 往 在 试 卷 讲 评 课 中 往 往 出 现 准 备 不 足 , 平 均 用 力 ,没 有 重 点 , 面 面 俱 到 , 从 第 一 题 按 部 就 班 地 讲 到 最 后 一 题 , 以 教 师 的 分 析 讲 解 为 主 。 这 样 经过 一 节 课 下 来 , 教 师 感 觉 讲 了 很 多 内 容 , 但 学 生 的 收 获 不 大 。 本 学 期 化 学 组 着 手 进 行 提 高 试卷 讲 评 课 有 效 性 这 一 课 题 研 究 , 极 力 创 造 在 有 限 的 课 堂 教 学 时 间 内 使 学 生 留 下 深 刻 的 印 象 ,促 使 学 生 系 统 牢 固 地 掌 握 和 灵 活 地 应 用 课 本 知识解 决问题 。 课 前要做以 下 几个准 备 工作:①阅卷 后 将非选择题 中 的 典型 性 答案记录下 来 ②下 发试 卷和 “初 三 化 学 试 卷 自我分 析 表”, 要求上交“自我分 析 表”后 自行 订 正 试 卷 , 这 是 一 个非常重 要的 环 节 。 ③ 对 本 次 学 生 试 卷 的 每 空 失 分 率 进 行 分 析 统 计 , 了 解 学 生 没 有 掌 握 的 知识点 ,并 精 选出 本 课 需 要重 点 解 决的 问题 。 三 、 学 情 分 析 初 三 ( 2) 班 学 生 的 平 均 分 略 高 于 区 平 均 , 但 优 良 率 低 于 区 平 均 , 最 高 分 只 有 55 分 , 大部 分 学 生 的 学 习 能 力 处 于 中 等 及 偏 下 的 水 平 , 学 生 的 进 取 心 不 够 强 烈 , 畏 难 心 理 较 强 , 缺 乏必 要的 竞 争 意 识, 遇 到 挫 折 不 能 正 确 对 待 , 高 分 不 高 。 基 于 这 样 一 个因 素 , 力 求通 过 试 卷 题目 的 具 体 分 析 , 能 让 学 生 认 识自己 在 学 习 过 程 中 还 存 在 的 不 足 , 从 ...

1、当您付费下载文档后,您只拥有了使用权限,并不意味着购买了版权,文档只能用于自身使用,不得用于其他商业用途(如 [转卖]进行直接盈利或[编辑后售卖]进行间接盈利)。
2、本站所有内容均由合作方或网友上传,本站不对文档的完整性、权威性及其观点立场正确性做任何保证或承诺!文档内容仅供研究参考,付费前请自行鉴别。
3、如文档内容存在违规,或者侵犯商业秘密、侵犯著作权等,请点击“违规举报”。

碎片内容

第一学期期末考试试卷讲评课教学设计

确认删除?
VIP
微信客服
  • 扫码咨询
会员Q群
  • 会员专属群点击这里加入QQ群
客服邮箱
回到顶部