电脑桌面
添加小米粒文库到电脑桌面
安装后可以在桌面快捷访问

瓦斯发电方案

瓦斯发电方案_第1页
1/8
瓦斯发电方案_第2页
2/8
瓦斯发电方案_第3页
3/8
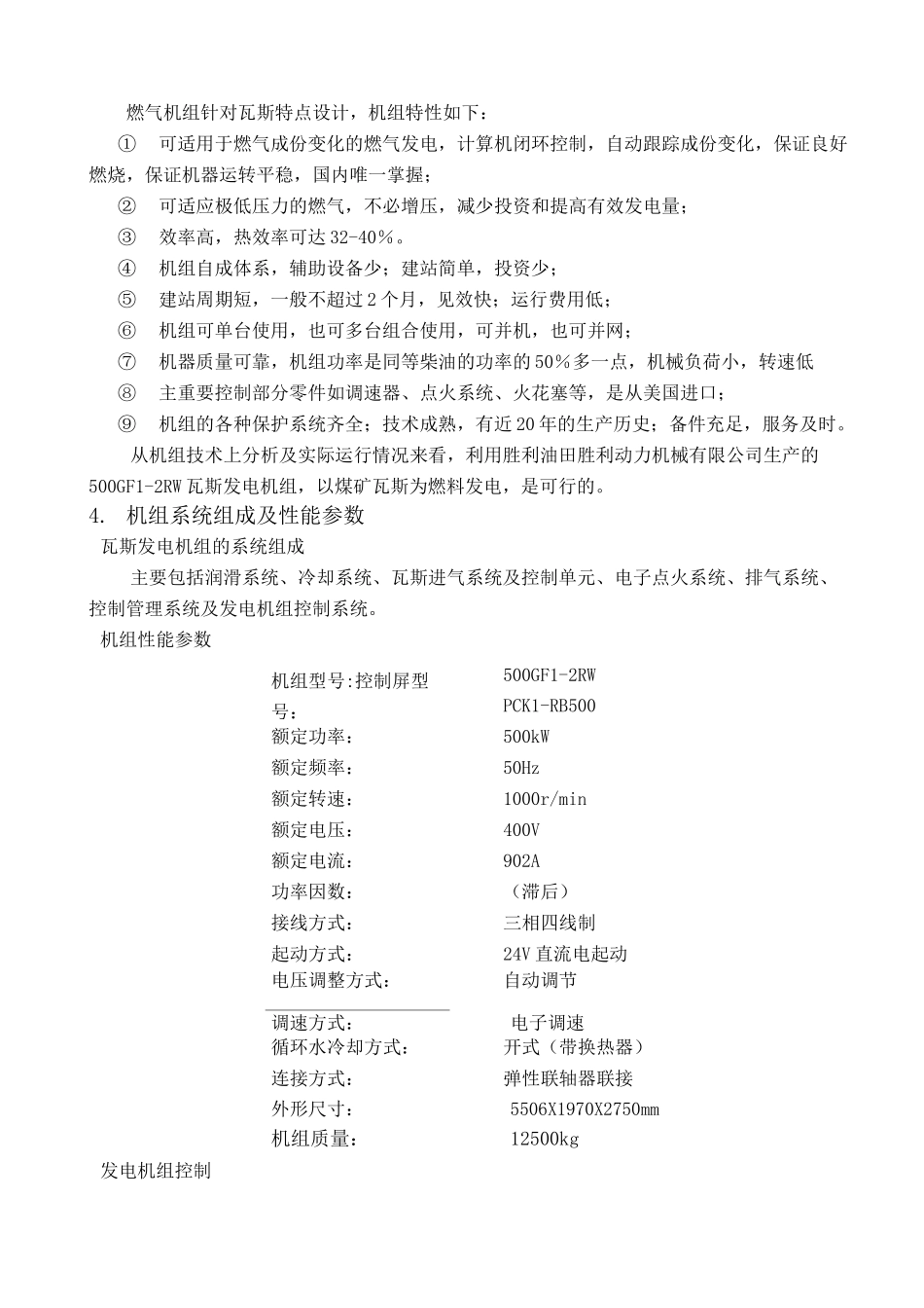
1、项目概况:盘县石桥镇鹏程煤矿年产 15 万吨,有抽排系统,井下相对涌出瓦斯量 61 方/分,浓度 50%以上。根据厂负荷 800KW 左右,可以上 2 台 500GF1-2RW 机组,后期如果负荷增加,或者上网手续办理好后可以再增加机组。2. 项目方案根据瓦斯浓度本项目方案采用胜利油田胜利动力机械有限公司生产的“胜动”牌500GF1-2RW 瓦斯发电机组,该发电机组适用于瓦斯浓度大于 0%以上的瓦斯发电。本方案从“胜动”瓦斯发电机组技术可行性、安全保障、经济可行性等方面,进行建站项目可行性分析论证。3. 瓦斯发电的可行性内燃机对瓦斯的适应性胜利油田胜利动力机械有限公司是全国唯一的系列化、专业化燃气机生产企业,燃气机的生产已经有 20 多年的历史。近几年在瓦斯、煤层气、天然气、石油炼化尾气、焦炉尾气的利用上取得了突破,产品已经在全国各地得到广泛应用。我公司生产的瓦斯发电机组已经在贵州水城、重庆松藻、山西晋城、山西阳泉、安徽淮南、淮北、辽宁阜新、辽宁抚顺等地煤矿成功应用。瓦斯发电机组针对瓦斯特点设计,采用了数字点火技术、电控技术、增压中冷、稀燃技术等多项国家专利技术和实用新技术,很好地解决了燃烧控制、浓度变化等问题。瓦斯发电机组应用的技术煤矿瓦斯抽放过程中,瓦斯的压力和 CH 浓度是在不断变化的,胜利油田胜利动力机4械有限公司生产的瓦斯发电机组适应瓦斯的变化,具有以下技术特点:3.2.1 空燃比自动调节技术煤矿抽排瓦斯过程中浓度和压力不稳定,该瓦斯发电机组采用电控混合技术对发动机的空燃比进行实时控制。发动机自动实时监控燃烧状况,由中央控制单元发出指令,执行器调整燃气通道,从而改变燃气进气量,达到自动调节混合比的目的,使发动机空燃比始终保持在理想状态,整个调整过程自动实现。瓦斯发电机组采用电子控制技术,通过闭环自动调节混合气空燃比,显着提高对燃气浓度变化的适应能力,瓦斯浓度在 6%-100%之间变动时,机组都能适应。3.2.2 低压进气技术针对一些瓦斯压力低的特点,该发电机组采用先混合后增压技术设计使机组对燃气的压力要求较低,只需要燃气进气压力达到 300mmHO 以上即可达到机组的使用条件,不需要2增加加压装置,减少投资。未采用此技术的国内其他厂家的发电机组需要增加加压装置,这样不仅增加了投资,同时也增加了机组故障点、安全隐患,并消耗了电力。3.2.3 稀燃技术机组通过合理匹配配气系统,调低空燃比,利用自主知识产权的新概念燃烧室技术在局部...

1、当您付费下载文档后,您只拥有了使用权限,并不意味着购买了版权,文档只能用于自身使用,不得用于其他商业用途(如 [转卖]进行直接盈利或[编辑后售卖]进行间接盈利)。
2、本站所有内容均由合作方或网友上传,本站不对文档的完整性、权威性及其观点立场正确性做任何保证或承诺!文档内容仅供研究参考,付费前请自行鉴别。
3、如文档内容存在违规,或者侵犯商业秘密、侵犯著作权等,请点击“违规举报”。

碎片内容

瓦斯发电方案

确认删除?
VIP
微信客服
  • 扫码咨询
会员Q群
  • 会员专属群点击这里加入QQ群
客服邮箱
回到顶部