电脑桌面
添加小米粒文库到电脑桌面
安装后可以在桌面快捷访问

医疗核心制度应知应会VIP免费

医疗核心制度应知应会_第1页
1/30
医疗核心制度应知应会_第2页
2/30
医疗核心制度应知应会_第3页
3/30
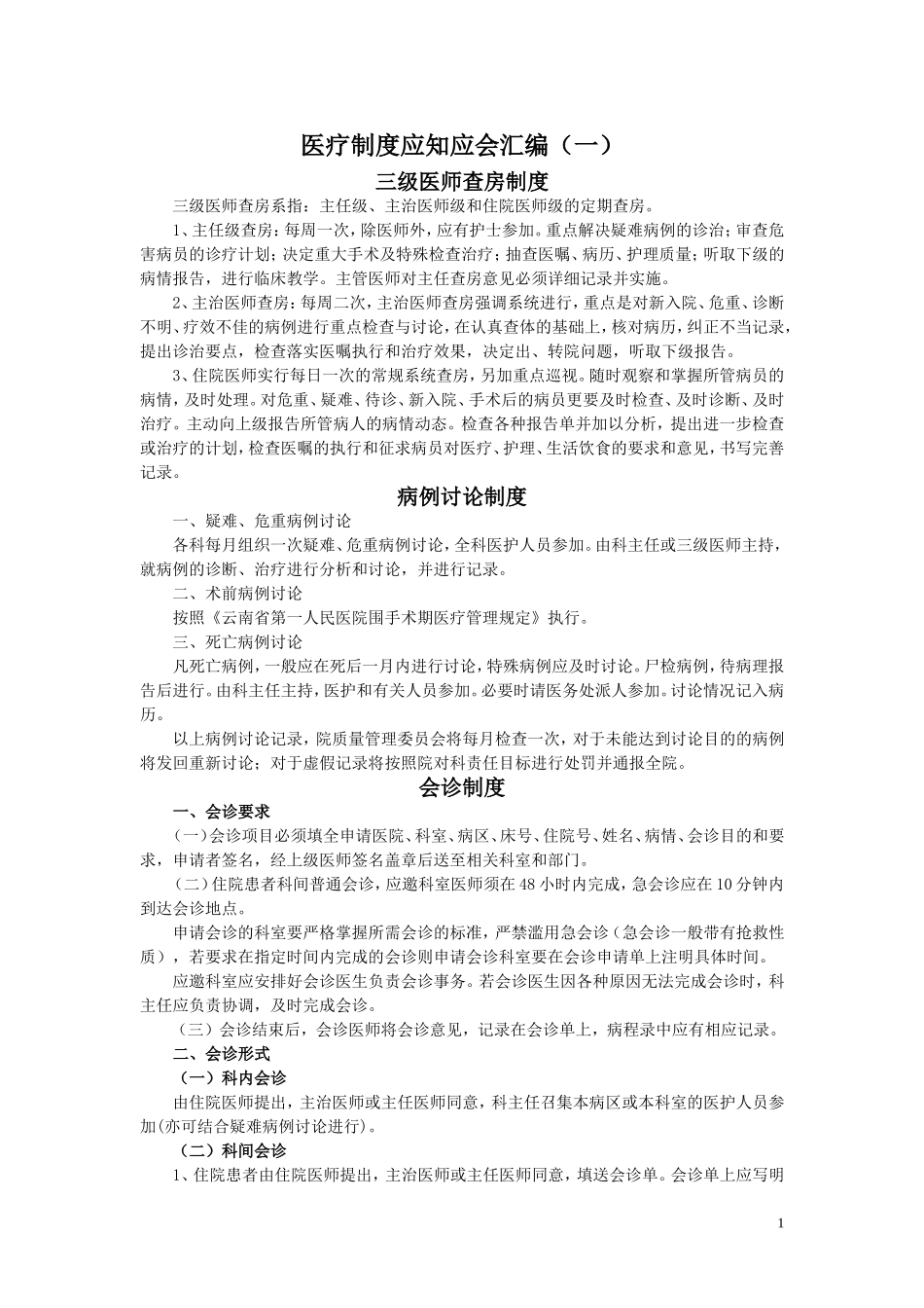
医疗制度应知应会汇编(一)三级医师查房制度三级医师查房系指:主任级、主治医师级和住院医师级的定期查房。1、主任级查房:每周一次,除医师外,应有护士参加。重点解决疑难病例的诊治;审查危害病员的诊疗计划;决定重大手术及特殊检查治疗;抽查医嘱、病历、护理质量;听取下级的病情报告,进行临床教学。主管医师对主任查房意见必须详细记录并实施。2、主治医师查房:每周二次,主治医师查房强调系统进行,重点是对新入院、危重、诊断不明、疗效不佳的病例进行重点检查与讨论,在认真查体的基础上,核对病历,纠正不当记录,提出诊治要点,检查落实医嘱执行和治疗效果,决定出、转院问题,听取下级报告。3、住院医师实行每日一次的常规系统查房,另加重点巡视。随时观察和掌握所管病员的病情,及时处理。对危重、疑难、待诊、新入院、手术后的病员更要及时检查、及时诊断、及时治疗。主动向上级报告所管病人的病情动态。检查各种报告单并加以分析,提出进一步检查或治疗的计划,检查医嘱的执行和征求病员对医疗、护理、生活饮食的要求和意见,书写完善记录。病例讨论制度一、疑难、危重病例讨论各科每月组织一次疑难、危重病例讨论,全科医护人员参加。由科主任或三级医师主持,就病例的诊断、治疗进行分析和讨论,并进行记录。二、术前病例讨论按照《云南省第一人民医院围手术期医疗管理规定》执行。三、死亡病例讨论凡死亡病例,一般应在死后一月内进行讨论,特殊病例应及时讨论。尸检病例,待病理报告后进行。由科主任主持,医护和有关人员参加。必要时请医务处派人参加。讨论情况记入病历。以上病例讨论记录,院质量管理委员会将每月检查一次,对于未能达到讨论目的的病例将发回重新讨论;对于虚假记录将按照院对科责任目标进行处罚并通报全院。会诊制度一、会诊要求(一)会诊项目必须填全申请医院、科室、病区、床号、住院号、姓名、病情、会诊目的和要求,申请者签名,经上级医师签名盖章后送至相关科室和部门。(二)住院患者科间普通会诊,应邀科室医师须在48小时内完成,急会诊应在10分钟内到达会诊地点。申请会诊的科室要严格掌握所需会诊的标准,严禁滥用急会诊(急会诊一般带有抢救性质),若要求在指定时间内完成的会诊则申请会诊科室要在会诊申请单上注明具体时间。应邀科室应安排好会诊医生负责会诊事务。若会诊医生因各种原因无法完成会诊时,科主任应负责协调,及时完成会诊。(三)会诊结束后,会诊医师将会诊意见,记录在会诊单上,病程录中应有相应记录。二、会诊形式(一)科内会诊由住院医师提出,主治医师或主任医师同意,科主任召集本病区或本科室的医护人员参加(亦可结合疑难病例讨论进行)。(二)科间会诊1、住院患者由住院医师提出,主治医师或主任医师同意,填送会诊单。会诊单上应写明1患者姓名、性别、年龄,简要病情及会诊目的和要求,由主治医师签名盖章后送应邀科室,应邀科室安排相关主治医师以上医师(住院总医师可代替主治医师)在规定时间内前往会诊,会诊时,申请会诊科室应有相应医师接待,共同讨论。2、住院患者会诊提出需指定医师会诊时,需由申请科室相应职称医师在会诊单上签名盖章,并事先联系所需指定的医师。3、住院患者需做急诊会诊者,经二线值班医师同意后,可直接用电话联系。应邀科室应由值班医师(住院总医师或二线值班医师)10分钟内前往会诊。4、门诊患者需它科会诊者,门诊医师直接将会诊要求,目的写在门诊病历上,由患者直接前往所请科室门诊会诊,会诊医师应将详细检查情况和处理意见记录在门诊病历上,以便申请医师参考。5、急诊科患者急会诊时,可直接电话联系邀请病房值班医师。6、急会诊如需请院内无值班医师科室(如高压氧)的情况,可通过总值班联系该科室相关医师到院会诊。(三)全院会诊由科室主任提出和组织。应邀科室应派副主任医师以上人员参加(特殊情况下高年主治医师也可参加),必要时可请医务处或总值班同志参加。会诊由申请科科主任主持,指定专人将会诊意见记录在病程记录中,会诊结束时主持人应进行总结。(四)院外会诊1、我院邀请院外专家会诊(1)凡本院无法解决的疑难、危重患者或由于本院...

1、当您付费下载文档后,您只拥有了使用权限,并不意味着购买了版权,文档只能用于自身使用,不得用于其他商业用途(如 [转卖]进行直接盈利或[编辑后售卖]进行间接盈利)。
2、本站所有内容均由合作方或网友上传,本站不对文档的完整性、权威性及其观点立场正确性做任何保证或承诺!文档内容仅供研究参考,付费前请自行鉴别。
3、如文档内容存在违规,或者侵犯商业秘密、侵犯著作权等,请点击“违规举报”。

碎片内容

医疗核心制度应知应会

您可能关注的文档

确认删除?
VIP
微信客服
  • 扫码咨询
会员Q群
  • 会员专属群点击这里加入QQ群
客服邮箱
回到顶部