电脑桌面
添加小米粒文库到电脑桌面
安装后可以在桌面快捷访问

塔吊司机管理制度

塔吊司机管理制度_第1页
1/12
塔吊司机管理制度_第2页
2/12
塔吊司机管理制度_第3页
3/12
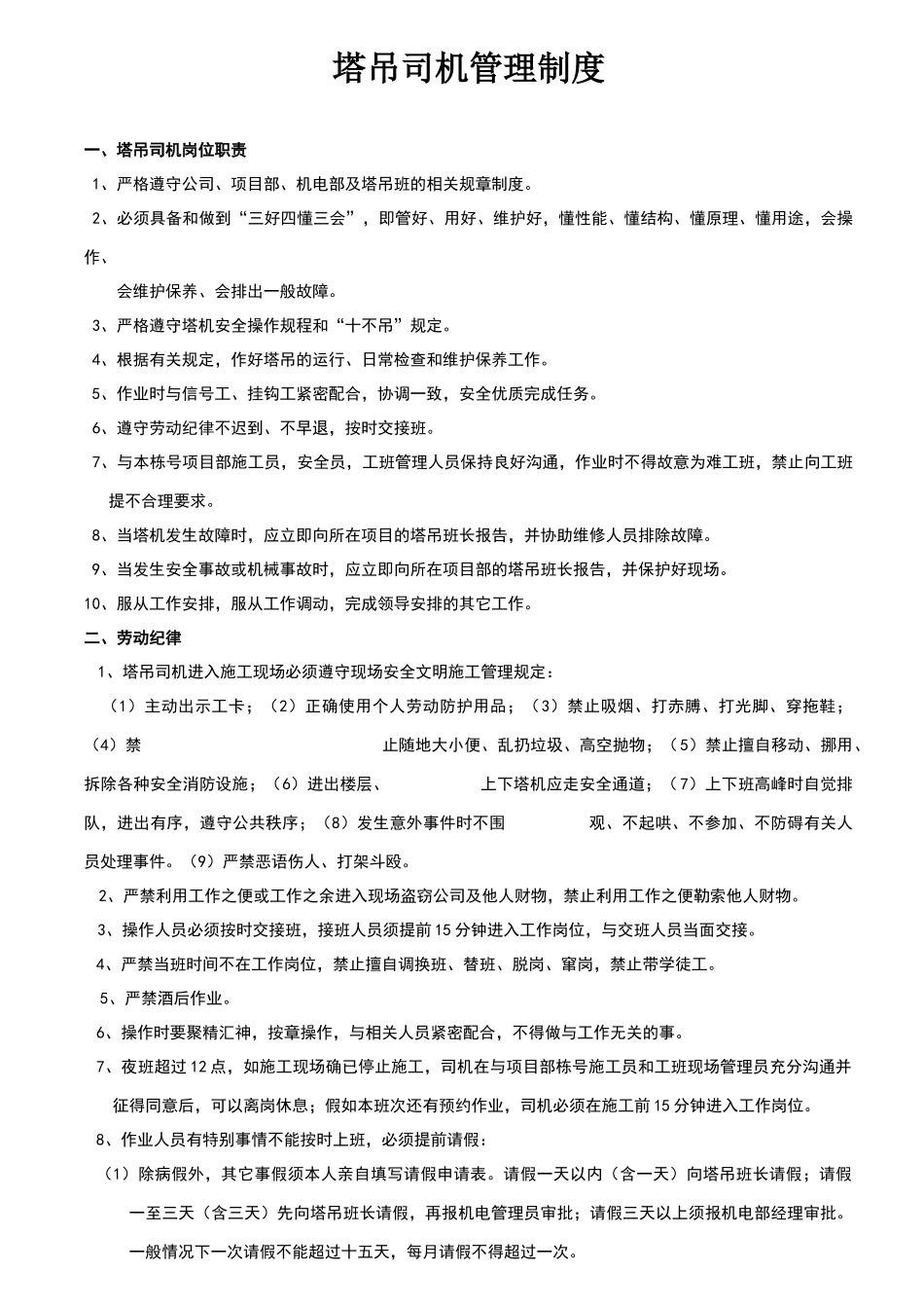
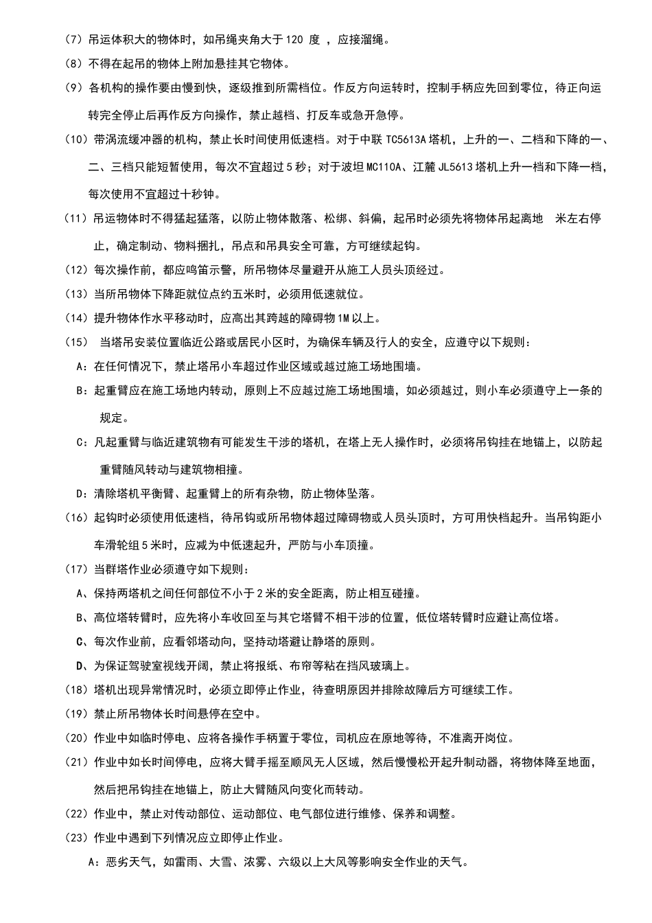
塔吊司机管理制度一、塔吊司机岗位职责 1、严格遵守公司、项目部、机电部及塔吊班的相关规章制度。 2、必须具备和做到“三好四懂三会”,即管好、用好、维护好,懂性能、懂结构、懂原理、懂用途,会操作、 会维护保养、会排出一般故障。 3、严格遵守塔机安全操作规程和“十不吊”规定。 4、根据有关规定,作好塔吊的运行、日常检查和维护保养工作。 5、作业时与信号工、挂钩工紧密配合,协调一致,安全优质完成任务。 6、遵守劳动纪律不迟到、不早退,按时交接班。 7、与本栋号项目部施工员,安全员,工班管理人员保持良好沟通,作业时不得故意为难工班,禁止向工班提不合理要求。 8、当塔机发生故障时,应立即向所在项目的塔吊班长报告,并协助维修人员排除故障。 9、当发生安全事故或机械事故时,应立即向所在项目部的塔吊班长报告,并保护好现场。10、服从工作安排,服从工作调动,完成领导安排的其它工作。 二、劳动纪律1、塔吊司机进入施工现场必须遵守现场安全文明施工管理规定: (1)主动出示工卡;(2)正确使用个人劳动防护用品;(3)禁止吸烟、打赤膊、打光脚、穿拖鞋;(4)禁 止随地大小便、乱扔垃圾、高空抛物;(5)禁止擅自移动、挪用、拆除各种安全消防设施;(6)进出楼层、 上下塔机应走安全通道;( 7)上下班高峰时自觉排队,进出有序,遵守公共秩序;(8)发生意外事件时不围 观、不起哄、不参加、不防碍有关人员处理事件。(9)严禁恶语伤人、打架斗殴。2、严禁利用工作之便或工作之余进入现场盗窃公司及他人财物,禁止利用工作之便勒索他人财物。3、操作人员必须按时交接班,接班人员须提前 15 分钟进入工作岗位,与交班人员当面交接。4、严禁当班时间不在工作岗位,禁止擅自调换班、替班、脱岗、窜岗,禁止带学徒工。5、严禁酒后作业。6、操作时要聚精汇神,按章操作,与相关人员紧密配合,不得做与工作无关的事。7、夜班超过 12 点,如施工现场确已停止施工,司机在与项目部栋号施工员和工班现场管理员充分沟通并征得同意后,可以离岗休息;假如本班次还有预约作业,司机必须在施工前 15 分钟进入工作岗位。8、作业人员有特别事情不能按时上班,必须提前请假:(1)除病假外,其它事假须本人亲自填写请假申请表。请假一天以内(含一天)向塔吊班长请假;请假一至三天(含三天)先向塔吊班长请假,再报机电管理员审批;请假三天以上须报机电部经理审批。一般情况下一次请假不能超过十五天,每月请...

1、当您付费下载文档后,您只拥有了使用权限,并不意味着购买了版权,文档只能用于自身使用,不得用于其他商业用途(如 [转卖]进行直接盈利或[编辑后售卖]进行间接盈利)。
2、本站所有内容均由合作方或网友上传,本站不对文档的完整性、权威性及其观点立场正确性做任何保证或承诺!文档内容仅供研究参考,付费前请自行鉴别。
3、如文档内容存在违规,或者侵犯商业秘密、侵犯著作权等,请点击“违规举报”。

碎片内容

塔吊司机管理制度

您可能关注的文档

确认删除?
VIP
微信客服
  • 扫码咨询
会员Q群
  • 会员专属群点击这里加入QQ群
客服邮箱
回到顶部