电脑桌面
添加小米粒文库到电脑桌面
安装后可以在桌面快捷访问

外墙粉刷技术交底

外墙粉刷技术交底_第1页
1/13
外墙粉刷技术交底_第2页
2/13
外墙粉刷技术交底_第3页
3/13
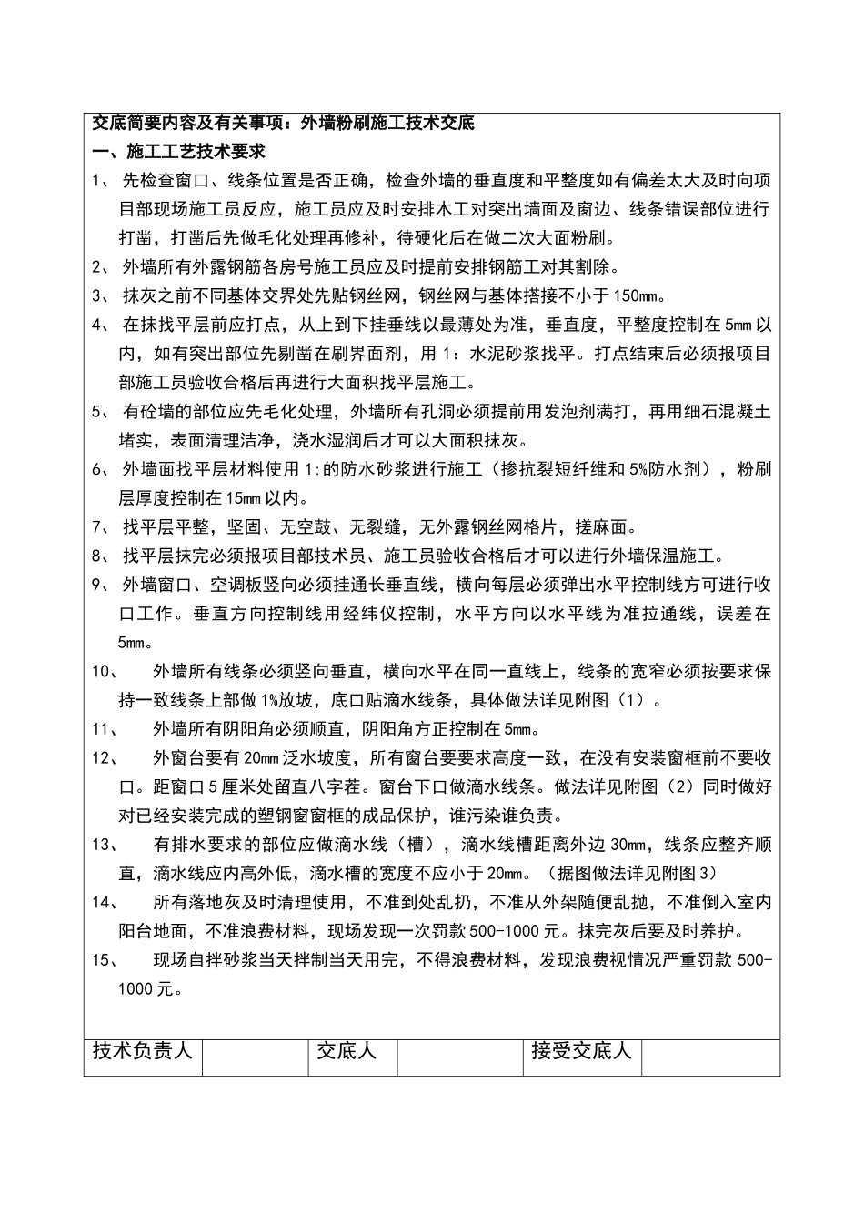
技术交底记录工 程 名 称溧阳碧桂园一期(二标段)工程 施工单位晟唐伟业建设集团有限公司交底部位外墙工序名称外墙粉刷交底交底提要:内墙涂料交底交底简要内容及有关事项:外墙粉刷施工技术交底一、施工工艺技术要求1、 先检查窗口、线条位置是否正确,检查外墙的垂直度和平整度如有偏差太大及时向项目部现场施工员反应,施工员应及时安排木工对突出墙面及窗边、线条错误部位进行打凿,打凿后先做毛化处理再修补,待硬化后在做二次大面粉刷。2、 外墙所有外露钢筋各房号施工员应及时提前安排钢筋工对其割除。3、 抹灰之前不同基体交界处先贴钢丝网,钢丝网与基体搭接不小于 150mm。4、 在抹找平层前应打点,从上到下挂垂线以最薄处为准,垂直度,平整度控制在 5mm 以内,如有突出部位先剔凿在刷界面剂,用 1:水泥砂浆找平。打点结束后必须报项目部施工员验收合格后再进行大面积找平层施工。5、 有砼墙的部位应先毛化处理,外墙所有孔洞必须提前用发泡剂满打,再用细石混凝土堵实,表面清理洁净,浇水湿润后才可以大面积抹灰。6、 外墙面找平层材料使用 1:的防水砂浆进行施工(掺抗裂短纤维和 5%防水剂),粉刷层厚度控制在 15mm 以内。7、 找平层平整,坚固、无空鼓、无裂缝,无外露钢丝网格片,搓麻面。8、 找平层抹完必须报项目部技术员、施工员验收合格后才可以进行外墙保温施工。9、 外墙窗口、空调板竖向必须挂通长垂直线,横向每层必须弹出水平控制线方可进行收口工作。垂直方向控制线用经纬仪控制,水平方向以水平线为准拉通线,误差在5mm。10、外墙所有线条必须竖向垂直,横向水平在同一直线上,线条的宽窄必须按要求保持一致线条上部做 1%放坡,底口贴滴水线条,具体做法详见附图(1)。11、外墙所有阴阳角必须顺直,阴阳角方正控制在 5mm。12、外窗台要有 20mm 泛水坡度,所有窗台要要求高度一致,在没有安装窗框前不要收口。距窗口 5 厘米处留直八字茬。窗台下口做滴水线条。做法详见附图(2)同时做好对已经安装完成的塑钢窗窗框的成品保护,谁污染谁负责。13、有排水要求的部位应做滴水线(槽),滴水线槽距离外边 30mm,线条应整齐顺直,滴水线应内高外低,滴水槽的宽度不应小于 20mm。(据图做法详见附图 3)14、所有落地灰及时清理使用,不准到处乱扔,不准从外架随便乱抛,不准倒入室内阳台地面,不准浪费材料,现场发现一次罚款 500-1000 元。抹完灰后要及时养护。15、现场自拌砂浆当天拌制...

1、当您付费下载文档后,您只拥有了使用权限,并不意味着购买了版权,文档只能用于自身使用,不得用于其他商业用途(如 [转卖]进行直接盈利或[编辑后售卖]进行间接盈利)。
2、本站所有内容均由合作方或网友上传,本站不对文档的完整性、权威性及其观点立场正确性做任何保证或承诺!文档内容仅供研究参考,付费前请自行鉴别。
3、如文档内容存在违规,或者侵犯商业秘密、侵犯著作权等,请点击“违规举报”。

碎片内容

外墙粉刷技术交底

确认删除?
VIP
微信客服
  • 扫码咨询
会员Q群
  • 会员专属群点击这里加入QQ群
客服邮箱
回到顶部