电脑桌面
添加小米粒文库到电脑桌面
安装后可以在桌面快捷访问

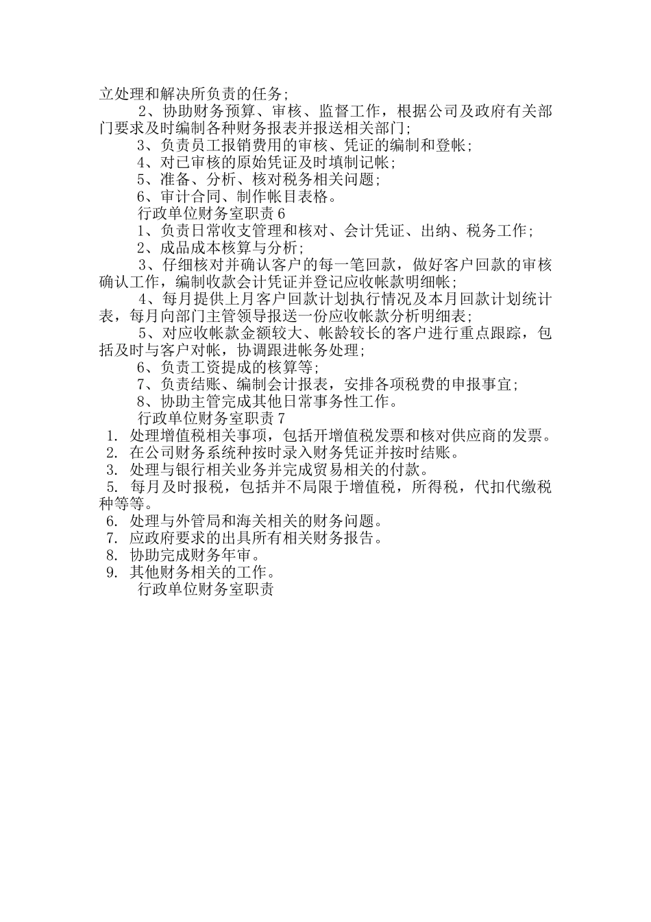
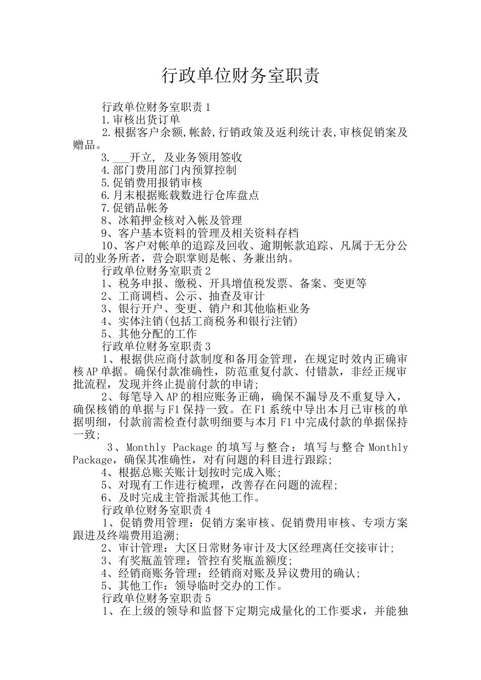
行政单位财务室职责

行政单位财务室职责_第1页
1/2
行政单位财务室职责_第2页
2/2
行政单位财务室职责 行政单位财务室职责 1 1.审核出货订单 2.根据客户余额,帐龄,行销政策及返利统计表,审核促销案及赠品。 3.___开立, 及业务领用签收 4.部门费用部门内预算控制 5.促销费用报销审核 6.月末根据账载数进行仓库盘点 7.促销品帐务 8、冰箱押金核对入帐及管理 9、客户基本资料的管理及相关资料存档 10、客户对帐单的追踪及回收、逾期帐款追踪、凡属于无分公司的业务所者,营会职掌则是帐、务兼出纳。 行政单位财务室职责 2 1、税务申报、缴税、开具增值税发票、备案、变更等 2、工商调档、公示、抽查及审计 3、银行开户、变更、销户和其他临柜业务 4、实体注销(包括工商税务和银行注销) 5、其他分配的工作 行政单位财务室职责 3 1、根据供应商付款制度和备用金管理,在规定时效内正确审核 AP 单据。确保付款准确性,防范重复付款、付错款,非经正规审批流程,发现并终止提前付款的申请; 2、每笔导入 AP 的相应账务正确,确保不漏导及不重复导入,确保核销的单据与 F1 保持一致。在 F1 系统中导出本月已审核的单据明细,付款前需检查付款明细要与本月 F1 中完成付款的单据保持一致; 3、Monthly Package 的填写与整合:填写与整合 Monthly Package,确保其准确性,对有问题的科目进行跟踪; 4、根据总账关账计划按时完成入账; 5、对现有工作进行梳理,改善存在问题的流程; 6、及时完成主管指派其他工作。 行政单位财务室职责 4 1、促销费用管理:促销方案审核、促销费用审核、专项方案跟进及终端费用追溯; 2、审计管理:大区日常财务审计及大区经理离任交接审计; 3、有奖瓶盖管理:管控有奖瓶盖额度; 4、经销商账务管理:经销商对账及异议费用的确认; 5、其他工作:领导临时交办的工作。 行政单位财务室职责 5 1、在上级的领导和监督下定期完成量化的工作要求,并能独立处理和解决所负责的任务; 2、协助财务预算、审核、监督工作,根据公司及政府有关部门要求及时编制各种财务报表并报送相关部门; 3、负责员工报销费用的审核、凭证的编制和登帐; 4、对已审核的原始凭证及时填制记帐; 5、准备、分析、核对税务相关问题; 6、审计合同、制作帐目表格。 行政单位财务室职责 6 1、负责日常收支管理和核对、会计凭证、出纳、税务工作; 2、成品成本核算与分析; 3、仔细核对并确认客户的每一笔回款,做好客户回款的审核确认工作,编制收款会计凭证并登记应收帐款明细帐; 4、每月...

1、当您付费下载文档后,您只拥有了使用权限,并不意味着购买了版权,文档只能用于自身使用,不得用于其他商业用途(如 [转卖]进行直接盈利或[编辑后售卖]进行间接盈利)。
2、本站所有内容均由合作方或网友上传,本站不对文档的完整性、权威性及其观点立场正确性做任何保证或承诺!文档内容仅供研究参考,付费前请自行鉴别。
3、如文档内容存在违规,或者侵犯商业秘密、侵犯著作权等,请点击“违规举报”。

碎片内容

行政单位财务室职责

确认删除?
VIP
微信客服
  • 扫码咨询
会员Q群
  • 会员专属群点击这里加入QQ群
客服邮箱
回到顶部