电脑桌面
添加小米粒文库到电脑桌面
安装后可以在桌面快捷访问

装修公司财务管理制度

装修公司财务管理制度_第1页
1/10
装修公司财务管理制度_第2页
2/10
装修公司财务管理制度_第3页
3/10
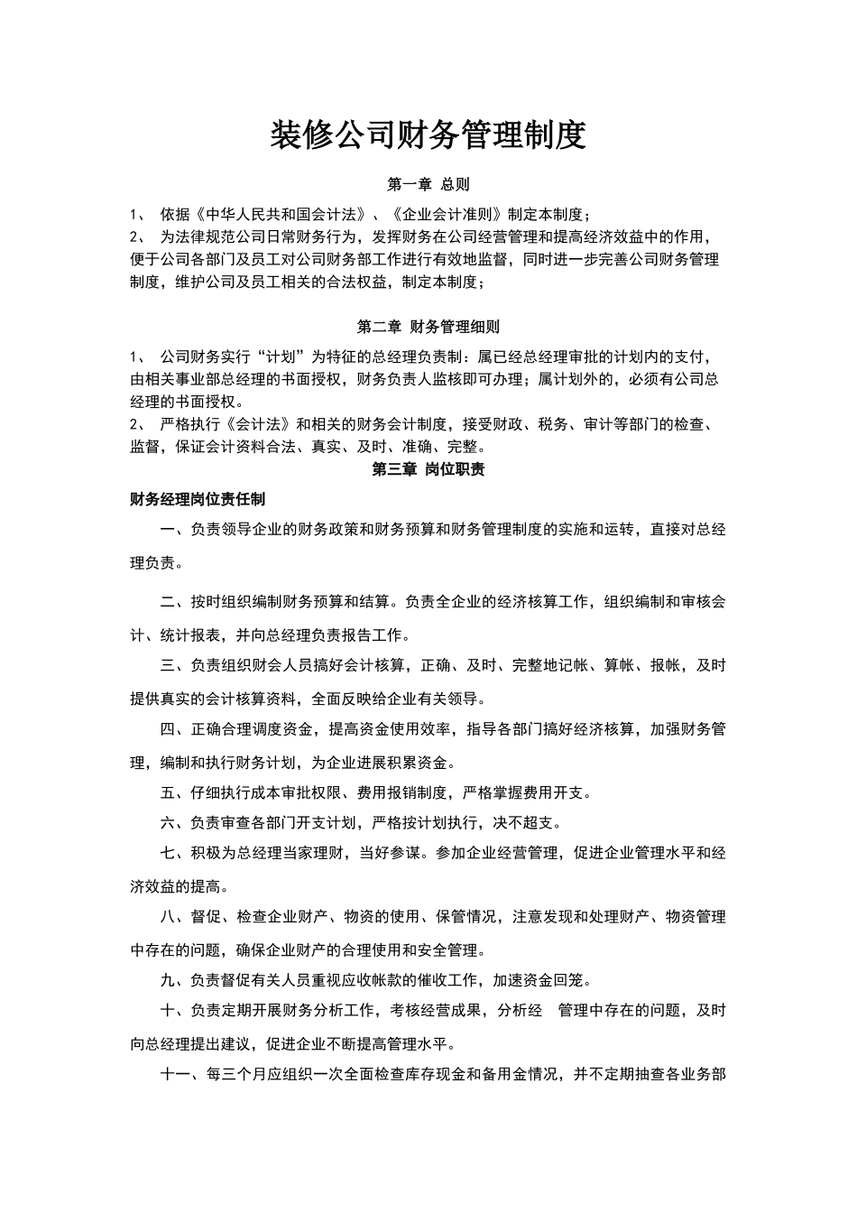
装修公司财务管理制度第一章 总则1、 依据《中华人民共和国会计法》、《企业会计准则》制定本制度; 2、 为法律规范公司日常财务行为,发挥财务在公司经营管理和提高经济效益中的作用,便于公司各部门及员工对公司财务部工作进行有效地监督,同时进一步完善公司财务管理制度,维护公司及员工相关的合法权益,制定本制度; 第二章 财务管理细则1、 公司财务实行“计划”为特征的总经理负责制:属已经总经理审批的计划内的支付,由相关事业部总经理的书面授权,财务负责人监核即可办理;属计划外的,必须有公司总经理的书面授权。 2、 严格执行《会计法》和相关的财务会计制度,接受财政、税务、审计等部门的检查、监督,保证会计资料合法、真实、及时、准确、完整。 第三章 岗位职责财务经理岗位责任制一、负责领导企业的财务政策和财务预算和财务管理制度的实施和运转,直接对总经理负责。二、按时组织编制财务预算和结算。负责全企业的经济核算工作,组织编制和审核会计、统计报表,并向总经理负责报告工作。三、负责组织财会人员搞好会计核算,正确、及时、完整地记帐、算帐、报帐,及时提供真实的会计核算资料,全面反映给企业有关领导。四、正确合理调度资金,提高资金使用效率,指导各部门搞好经济核算,加强财务管理,编制和执行财务计划,为企业进展积累资金。五、仔细执行成本审批权限、费用报销制度,严格掌握费用开支。六、负责审查各部门开支计划,严格按计划执行,决不超支。七、积极为总经理当家理财,当好参谋。参加企业经营管理,促进企业管理水平和经济效益的提高。八、督促、检查企业财产、物资的使用、保管情况,注意发现和处理财产、物资管理中存在的问题,确保企业财产的合理使用和安全管理。九、负责督促有关人员重视应收帐款的催收工作,加速资金回笼。十、负责定期开展财务分析工作,考核经营成果,分析经 管理中存在的问题,及时向总经理提出建议,促进企业不断提高管理水平。十一、每三个月应组织一次全面检查库存现金和备用金情况,并不定期抽查各业务部门收款岗位的库存现金和备用金。十二、督促本部门员工完整地保管公司的一切帐册,报表凭证和原始单据,保存企业关于财务工作方面的文件、资料、合同和协议。十三、确定财务部人员的编制,制定每个岗位的工作职责、工作程序,建立各种物资、财金管理制度。十四、负责本部门员工素养和业务培训工作,使属下员工能熟练掌握本岗位的业务知识、操作程序和管理...

1、当您付费下载文档后,您只拥有了使用权限,并不意味着购买了版权,文档只能用于自身使用,不得用于其他商业用途(如 [转卖]进行直接盈利或[编辑后售卖]进行间接盈利)。
2、本站所有内容均由合作方或网友上传,本站不对文档的完整性、权威性及其观点立场正确性做任何保证或承诺!文档内容仅供研究参考,付费前请自行鉴别。
3、如文档内容存在违规,或者侵犯商业秘密、侵犯著作权等,请点击“违规举报”。

碎片内容

装修公司财务管理制度

您可能关注的文档

确认删除?
VIP
微信客服
  • 扫码咨询
会员Q群
  • 会员专属群点击这里加入QQ群
客服邮箱
回到顶部