电脑桌面
添加小米粒文库到电脑桌面
安装后可以在桌面快捷访问

三年级大型公共建筑设计

三年级大型公共建筑设计_第1页
1/6
三年级大型公共建筑设计_第2页
2/6
三年级大型公共建筑设计_第3页
3/6
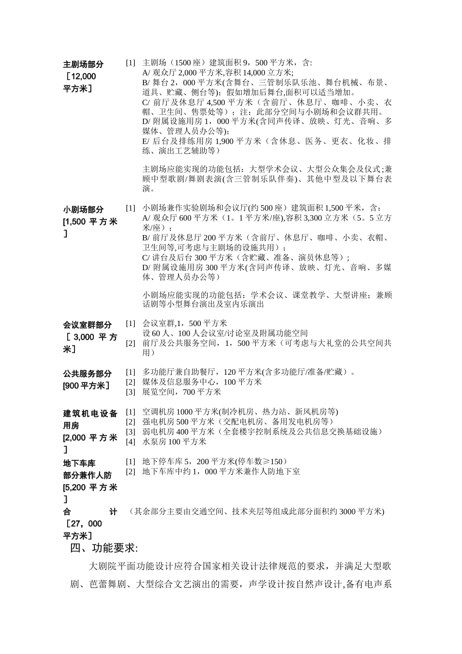
四年级大型公共建筑设计大型剧场设计任务书一、设计题目: 大型剧场设计是民用建筑中较为复杂的类型。由于不同的观演功能将导致不同的剧场设计类型,因此,要想设计好剧场建筑,首先必须对演出艺术要有一定的了解,还要了解观众的观看模式,只有这样,才能设计好观演的空间。同时,观演又涉及到声学和视线问题,因此设计者还应该具备这方面的基础知识.舞台上复杂的机械设备也是设计者必须了解的。本选题是大型剧场设计;包含适用于大型歌舞表演的主剧场、适用于实验演出的小剧场、以及会议、展览、餐饮等设施.是一个具有综合性质的剧场.总建筑面积控制在 30000m2以内。二、建设地段:1。 老区内2。 新区内以上二处地段任选一处,有关地段的环境、规划要求、高度限制、地面停车要求等详见后文。以上选址考虑地段差异、校园文化区和城市建筑密集区的差异、建筑周边环境(CONTEXT)的差异,在设计中应该对此有所反应.三、设计内容与使用面积分配组成:项目拟建建筑分为六个功能组成部分:主剧场部分、小剧场部分、会议室群部分、公共服务部分、建筑机电设备用房部分、地下车库及人防部分。各部分设计要求及建筑面积分配建议如下:主剧场部分[12,000平方米][1]主剧场(1500 座)建筑面积 9,500 平方米,含:A/ 观众厅 2,000 平方米,容积 14,000 立方米;B/ 舞台 2,000 平方米(含舞台、三管制乐队乐池、舞台机械、布景、道具、贮藏、侧台等);假如增加后舞台,面积可以适当增加。C/ 前厅及休息厅 4,500 平方米(含前厅、休息厅、咖啡、小卖、衣帽、卫生间、售票处等);注:此部分空间与小剧场和会议群共用。D/ 附属设施用房 1,000 平方米(含同声传译、放映、灯光、音响、多媒体、管理人员办公等);E/ 后台及排练用房 1,900 平方米(含休息、医务、更衣、化妆、排练、演出工艺辅助等)主剧场应能实现的功能包括:大型学术会议、大型公众集会及仪式 ;兼顾中型歌剧/舞剧表演(含三管制乐队伴奏)、其他中型及以下舞台表演。小剧场部分[1,500 平 方 米][1]小剧场兼作实验剧场和会议厅(约 500 座)建筑面积 1,500 平米,含:A/ 观众厅 600 平方米(1。1 平方米/座),容积 3,300 立方米(5。5 立方米/座);B/ 前厅及休息厅 200 平方米(含前厅、休息厅、咖啡、小卖、衣帽、卫生间等,可考虑与主剧场的设施共用);C/ 讲台及后台 300 平方米(含贮藏、准备、演员休息等);D/ 附属设施用房 300 平方米(含同声传译、放...

1、当您付费下载文档后,您只拥有了使用权限,并不意味着购买了版权,文档只能用于自身使用,不得用于其他商业用途(如 [转卖]进行直接盈利或[编辑后售卖]进行间接盈利)。
2、本站所有内容均由合作方或网友上传,本站不对文档的完整性、权威性及其观点立场正确性做任何保证或承诺!文档内容仅供研究参考,付费前请自行鉴别。
3、如文档内容存在违规,或者侵犯商业秘密、侵犯著作权等,请点击“违规举报”。

碎片内容

三年级大型公共建筑设计

确认删除?
VIP
微信客服
  • 扫码咨询
会员Q群
  • 会员专属群点击这里加入QQ群
客服邮箱
回到顶部