电脑桌面
添加小米粒文库到电脑桌面
安装后可以在桌面快捷访问

上海建北有机化工有限公司分析实验室设计方案

上海建北有机化工有限公司分析实验室设计方案_第1页
1/13
上海建北有机化工有限公司分析实验室设计方案_第2页
2/13
上海建北有机化工有限公司分析实验室设计方案_第3页
3/13
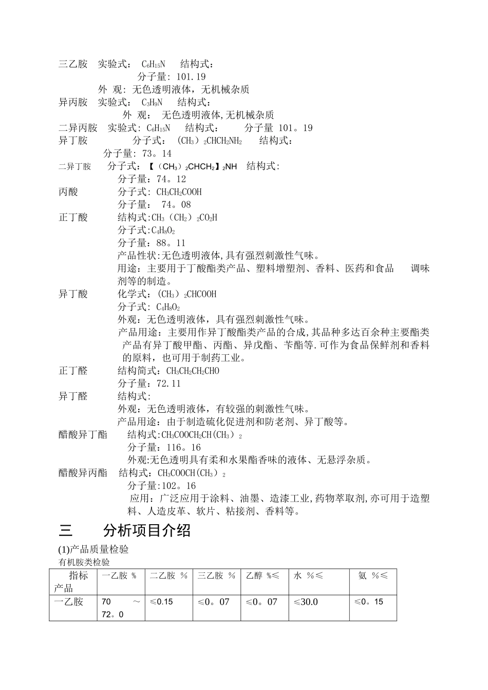
专业课程设计 上海建北有机化工有限公司分析实验室设计方案 学院: 化学化工学院 专业:化学工程与工艺 班级: 学号: 学生姓名: 指导老师: 完成日期: 2024 — 6 — 17 —— 2024 — 6-30 课程设计任务书 题目: 上海建北有机化工 有限公司 分析实验室设计方案 姓名 学院 化工 专业 化学工程与工艺 班级 1 学号 2 指导老师 教研室主任 教学主管院长 一、课程设计内容和要求根据所给题目,结合一个企业、事业单位、科研院所等的厂房建筑、生产特点设计各种分析实验室:1.本方案预算资金 50 万元(老板一分钱也不会多给),你可以寻找一个匹配企业(这一点很重要),先根据生产特点和产品种类拟定分析检测项目,再进行实验室设计.资金全部用于仪器设备采购,水电、通风、实验台面、装修等另有预算。2。你所采购的仪器要能满足公司的分析需求,保持生产的正常运转。这需要你全面考虑企业的产品种类和生产规模,为你的预算资金设定最佳匹配的分析项目 .你还需有一点超前意识,考虑企业的长远可持续进展。分析项目不是越多越好,也不是越少越好,而是适合预算资金的优化方案.假如从你的分析项目看出你所在的企业产品结构合理,你的设计方案可加分;反之,你的分析项目只一、两个,产品单一落后,你的企业没有竞争力,很可能会淘汰,你的设计方案也淘汰了!3。你需要到图书馆、资料室和互联网上去查找相关资料,设计时要考虑:(1)实验室的建设规划和基本程序,实验室建筑的组成及总体布局,实验室的结构与楼面荷,实验室的造价。(2)供水、供电、供气、通风系统、空气净化、安全措施、环境保护等基础设施和基本条件要求及设计,实验室工程管网综合设计和实验室的安全防护设施要求。(3)化学实验室和仪器分析实验室的特点及要求。(4)分析仪器、设备的特点、适用范围,生产厂家、型号、性能与主要技术指标。(5)分析实验室的平立面布置图及设备图的绘制4.你必须及时上交符合课程设计要求的设计报告或说明书。设计报告应至少应包括:(1)简洁的文字说明,含公司背景介绍、生产经营、产品、分析项目等;(2)实验室总体设计图和各分室的平面设计、布置图(画图提倡用 CAD 或其它绘图软件);(3)仪器设备性能以及选购方案、理由。5.课程设计要求报告格式参照学院毕业论文格式(学院网页可下载),装订顺序为:封面—任务书—正文—附件(假如有的话)-设计评语—评分标准.正文最多使用三级标题,字数 5000 以上,多者不...

1、当您付费下载文档后,您只拥有了使用权限,并不意味着购买了版权,文档只能用于自身使用,不得用于其他商业用途(如 [转卖]进行直接盈利或[编辑后售卖]进行间接盈利)。
2、本站所有内容均由合作方或网友上传,本站不对文档的完整性、权威性及其观点立场正确性做任何保证或承诺!文档内容仅供研究参考,付费前请自行鉴别。
3、如文档内容存在违规,或者侵犯商业秘密、侵犯著作权等,请点击“违规举报”。

碎片内容

上海建北有机化工有限公司分析实验室设计方案

您可能关注的文档

确认删除?
VIP
微信客服
  • 扫码咨询
会员Q群
  • 会员专属群点击这里加入QQ群
客服邮箱
回到顶部