电脑桌面
添加小米粒文库到电脑桌面
安装后可以在桌面快捷访问

业之峰装饰工程施工阶段验收标准

业之峰装饰工程施工阶段验收标准_第1页
1/6
业之峰装饰工程施工阶段验收标准_第2页
2/6
业之峰装饰工程施工阶段验收标准_第3页
3/6
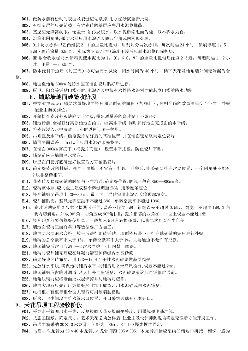
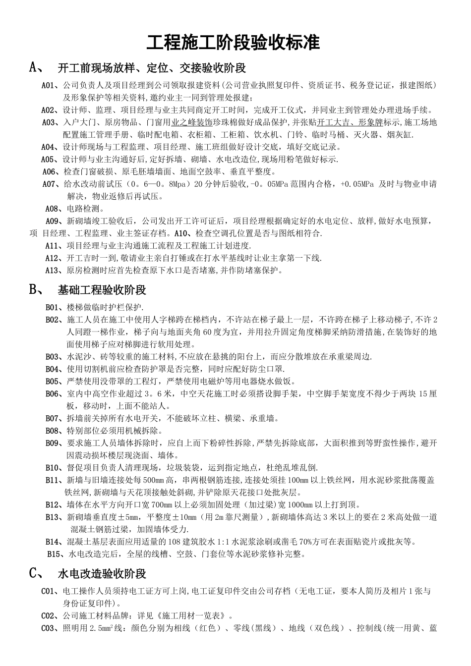
工程施工阶段验收标准A、 开工前现场放样、定位、交接验收阶段A01、公司负责人及项目经理到公司领取报建资料(公司营业执照复印件、资质证书、税务登记证,报建图纸)及形象保护等相关资料,邀约业主一同到管理处报建;A02、设计师、监理、项目经理与业主共同商定开工时间,完成开工仪式,并同业主到管理处办理进场手续。A03、入户大门、原房物品、门窗用业之峰装饰珍珠棉做好成品保护,并张贴开工大吉、形象牌标示,施工场地配置施工管理手册、临时配电箱、衣柜箱、工柜箱、饮水机、门铃、临时马桶、灭火器、烟灰缸.A04、设计师现场与工程监理、项目经理、施工班组做好设计交底,填好交底记录。A05、设计师与业主沟通好后,定好拆墙、砌墙、水电改造位,现场用粉笔做好标示.A06、检查门窗破损、原毛胚墙墙面、地面空鼓率、垂直平整度。A07、给水改动前试压(0。6—0。8Mpa)20 分钟后验收,-0。05MPa 范围内合格,+0.05MPa 及时与物业申请解决,物业返修后再试压。A08、电路检测。 A09、新砌墙竣工验收后,公司发出开工许可证后,项目经理根据确定好的水电定位、放样,做好水电预算, 项 目经理、工程监理、业主签证存档。A10、检查空调孔位置是否与图纸相符合.A11、项目经理与业主沟通施工流程及工程施工计划进度.A12、开工吉时一到,敬请业主亲自打锤或在打水平基线时让业主拿第一下线.A13、原房检测时应首先检查原下水口是否堵塞,并作防堵塞保护。B、 基础工程验收阶段B01、楼梯做临时护栏保护.B02、施工人员在施工中使用人字梯跨在梯档内,不许站在梯子最上一层,不许跨在梯子上移动梯子,不许 2人同蹬一梯作业,梯子向与地面夹角 60 度为宜,并用拉升固定角度梯脚采纳防滑措施,在装饰好的地面使用梯子应对梯脚进行软用处理。B03、水泥沙、砖等较重的施工材料,不应放在悬挑的阳台上,而应分散堆放在承重梁周边.B04、使用切割机前应检查防护罩是否完整,同时应配好防尘口罩.B05、严禁使用没带罩的工程灯,严禁使用电磁炉等用电器烧水做饭。B06、室内中高空作业超过 3。6 米,中空天花施工时必须搭设脚手架,中空脚手架宽度不得少于两块 15 厘板,移动时,上面不能站人。B07、拆墙前关掉所有水电开关,不能破坏立柱、横梁、承重墙。B08、特别部位必须用机械拆除。B09、要求施工人员墙体拆除时,应自上而下粉碎性拆除,严禁先拆除底部,大面积推到等野蛮性操作,避开因震动损坏楼层现浇面、墙体。B10、督促项目负责人清理现场,垃圾装袋,运到...

1、当您付费下载文档后,您只拥有了使用权限,并不意味着购买了版权,文档只能用于自身使用,不得用于其他商业用途(如 [转卖]进行直接盈利或[编辑后售卖]进行间接盈利)。
2、本站所有内容均由合作方或网友上传,本站不对文档的完整性、权威性及其观点立场正确性做任何保证或承诺!文档内容仅供研究参考,付费前请自行鉴别。
3、如文档内容存在违规,或者侵犯商业秘密、侵犯著作权等,请点击“违规举报”。

碎片内容

业之峰装饰工程施工阶段验收标准

范哲铺+ 关注
实名认证
内容提供者

想你所想,急你所急,你需要的都在店铺里可以找到。

确认删除?
VIP
微信客服
  • 扫码咨询
会员Q群
  • 会员专属群点击这里加入QQ群
客服邮箱
回到顶部