电脑桌面
添加小米粒文库到电脑桌面
安装后可以在桌面快捷访问

中心投影与平行投影及空间几何体的三视图说课稿

中心投影与平行投影及空间几何体的三视图说课稿_第1页
1/6
中心投影与平行投影及空间几何体的三视图说课稿_第2页
2/6
中心投影与平行投影及空间几何体的三视图说课稿_第3页
3/6
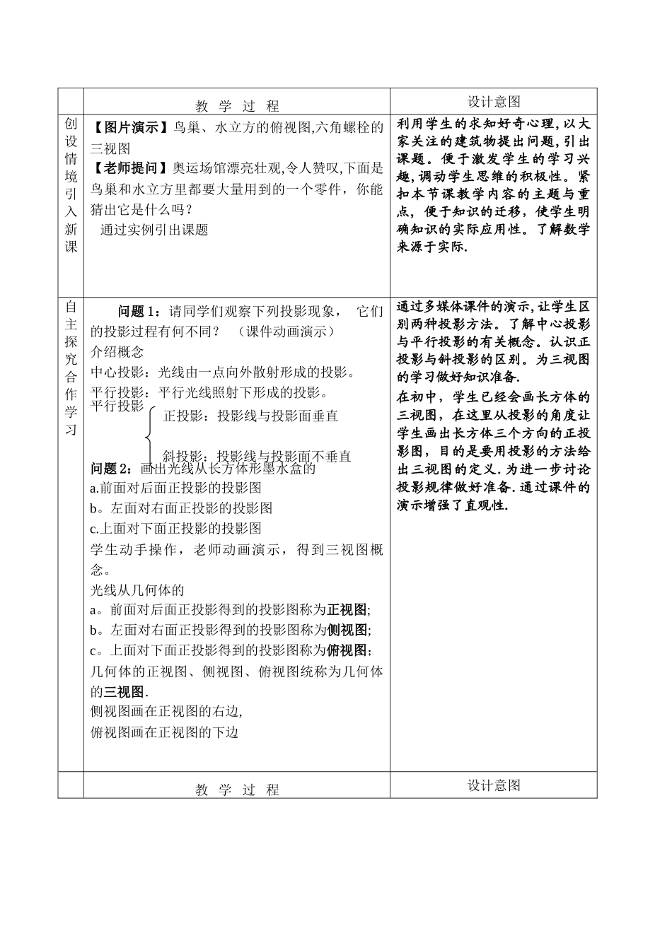
中心投影与平行投影及空间几何体的三视图人教版 A 版《必修 2》第一章第二节第一课时一.教材分析1.教材的地位和作用本节课是课标教材人教版 A 版《必修 2》第一章“空间几何体"中第二节“空间几何体的三视图和直观图"的第一课时.是在上一节认识空间几何体结构特征的基础上学习空间几何体的表示形式。主要内容是:介绍两种不同的投影方法,画空间几何体的三视图。 通过本节的学习可以进一步提高学生对空间几何体结构特征的认识,培育空间想象能力、几何直观能力,运用图形语言进行沟通的能力。是学好立体几何的基础之一,是本章的重点.2.教学目标知识目标: (1)了解两种投影方法,中心投影法与平行投影法. (2)能画出简单空间图形(长方体,球,圆柱,圆锥,棱柱等的简易组合)的三视图,能识别上述的三视图所表示的立体模型。能力目标: 培育学生运用图形语言进行沟通的能力,几何直观能力,空间想象能力.德育目标: 培育学生对新知识的科学态度,勇于探究和敢于创新的精神。让学生了解数学来源于实际,应用于实际的唯物主义思想.情感目标: (1)形成主动探究的意识,丰富学生数学活动的成功体验. (2)通过学生之间的沟通活动,进展学生与他人合作沟通的意识。3.教学重点、难点教学重点:画出简单组合体的三视图教学难点:识别三视图所表示的空间几何体二.教法探讨 根据本节课的特点,主要采纳探究发现和归纳概括相结合的教学方法,通过提出问题、思考问题、解决问题等教学过程,观察对比、概括归纳出三视图的投影规律和与物体方位的对应关系,再通过具体问题的提出和解决,来激发学生的学习兴趣,调动学生的主体能动性,利用多媒体形象动态的演示功能增强教学的直观性和趣味性,提高课堂效率。三.学法指导在学习本节内容时,学生在老师创设的问题情境中直观感知,动手操作,动脑思考,动口表达,注重多感官参加,多种心智能力的投入,使学生始终处于主动探究状态,同时向学生渗透探究发现的学习方法,培育他们在合作中共同探究新知识,解决新问题的能力。四.教学程序【课前准备】课前安排学生复习了九年级下册第 29 章第一、二节的内容。预习本节内容,准备长方体形状的墨水盒、六角螺栓等实物.教 学 过 程设计意图创设情境引入新课【图片演示】鸟巢、水立方的俯视图,六角螺栓的三视图【老师提问】奥运场馆漂亮壮观,令人赞叹,下面是鸟巢和水立方里都要大量用到的一个零件,你能猜出它是什么吗? 通过实例引出课题利用学生的求知好奇心...

1、当您付费下载文档后,您只拥有了使用权限,并不意味着购买了版权,文档只能用于自身使用,不得用于其他商业用途(如 [转卖]进行直接盈利或[编辑后售卖]进行间接盈利)。
2、本站所有内容均由合作方或网友上传,本站不对文档的完整性、权威性及其观点立场正确性做任何保证或承诺!文档内容仅供研究参考,付费前请自行鉴别。
3、如文档内容存在违规,或者侵犯商业秘密、侵犯著作权等,请点击“违规举报”。

碎片内容

中心投影与平行投影及空间几何体的三视图说课稿

您可能关注的文档

办公文档专营+ 关注
实名认证
内容提供者

大量办公文档,欢迎选择

确认删除?
VIP
微信客服
  • 扫码咨询
会员Q群
  • 会员专属群点击这里加入QQ群
客服邮箱
回到顶部