电脑桌面
添加小米粒文库到电脑桌面
安装后可以在桌面快捷访问

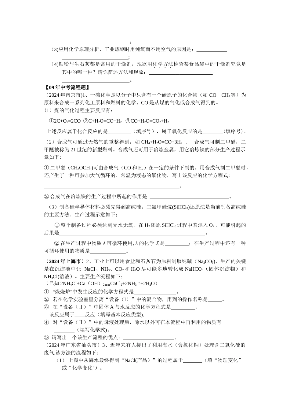
中考化学复习策略——化工生产流程问题VIP专享

中考化学复习策略——化工生产流程问题_第1页
1/4
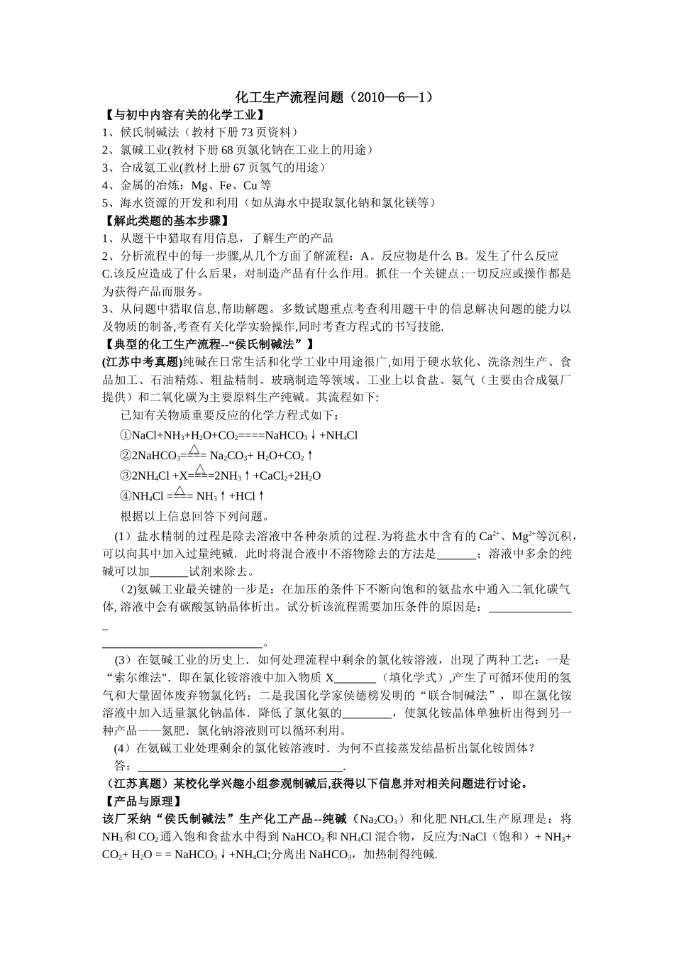
中考化学复习策略——化工生产流程问题_第2页
2/4
中考化学复习策略——化工生产流程问题_第3页
3/4
化工生产流程问题(2010—6—1)【与初中内容有关的化学工业】1、候氏制碱法(教材下册 73 页资料)2、氯碱工业(教材下册 68 页氯化钠在工业上的用途) 3、合成氨工业(教材上册 67 页氢气的用途)4、金属的冶炼:Mg、Fe、Cu 等 5、海水资源的开发和利用(如从海水中提取氯化钠和氯化镁等)【解此类题的基本步骤】1、从题干中猎取有用信息,了解生产的产品 2、分析流程中的每一步骤,从几个方面了解流程:A。反应物是什么 B。发生了什么反应 C.该反应造成了什么后果,对制造产品有什么作用。抓住一个关键点 :一切反应或操作都是为获得产品而服务。3、从问题中猎取信息,帮助解题。多数试题重点考查利用题干中的信息解决问题的能力以及物质的制备,考查有关化学实验操作,同时考查方程式的书写技能. 【典型的化工生产流程--“侯氏制碱法”】(江苏中考真题)纯碱在日常生活和化学工业中用途很广,如用于硬水软化、洗涤剂生产、食品加工、石油精炼、粗盐精制、玻璃制造等领域。工业上以食盐、氨气(主要由合成氨厂提供)和二氧化碳为主要原料生产纯碱。其流程如下:已知有关物质重要反应的化学方程式如下:①NaCl+NH3+H2O+CO2====NaHCO3↓+NH4Cl②2NaHCO3==== Na2CO3+ H2O+CO2↑③2NH4Cl +X====2NH3↑+CaCl2+2H2O④NH4Cl ==== NH3↑+HCl↑根据以上信息回答下列问题。 (1)盐水精制的过程是除去溶液中各种杂质的过程.为将盐水中含有的 Ca2+、Mg2+等沉积,可以向其中加入过量纯碱.此时将混合液中不溶物除去的方法是 ;溶液中多余的纯碱可以加 试剂来除去。 (2)氨碱工业最关键的一步是:在加压的条件下不断向饱和的氨盐水中通入二氧化碳气体, 溶液中会有碳酸氢钠晶体析出。试分析该流程需要加压条件的原因是:_______________ 。 (3)在氨碱工业的历史上.如何处理流程中剩余的氯化铵溶液,出现了两种工艺:一是“索尔维法".即在氯化铵溶液中加入物质 X (填化学式),产生了可循环使用的氢气和大量固体废弃物氯化钙;二是我国化学家侯德榜发明的“联合制碱法”,即在氯化铵溶液中加入适量氯化钠晶体.降低了氯化氨的 ,使氯化铵晶体单独析出得到另一种产品——氮肥.氯化钠溶液则可以循环利用。 (4)在氨碱工业处理剩余的氯化铵溶液时.为何不直接蒸发结晶析出氯化铵固体? 答: .(江苏真题)某校化学兴趣小组参观制碱后,获得以下信息并对相关问题进行讨论。【产品与原理】该厂采纳“侯氏制碱法”生产化工产品--纯碱(Na2CO...

1、当您付费下载文档后,您只拥有了使用权限,并不意味着购买了版权,文档只能用于自身使用,不得用于其他商业用途(如 [转卖]进行直接盈利或[编辑后售卖]进行间接盈利)。
2、本站所有内容均由合作方或网友上传,本站不对文档的完整性、权威性及其观点立场正确性做任何保证或承诺!文档内容仅供研究参考,付费前请自行鉴别。
3、如文档内容存在违规,或者侵犯商业秘密、侵犯著作权等,请点击“违规举报”。

碎片内容

中考化学复习策略——化工生产流程问题

确认删除?
VIP
微信客服
  • 扫码咨询
会员Q群
  • 会员专属群点击这里加入QQ群
客服邮箱
回到顶部