电脑桌面
添加小米粒文库到电脑桌面
安装后可以在桌面快捷访问

人工湿地污水处理技术

人工湿地污水处理技术_第1页
1/3
人工湿地污水处理技术_第2页
2/3
人工湿地污水处理技术_第3页
3/3
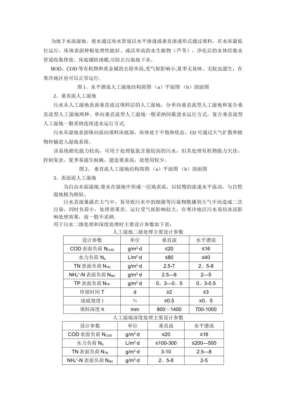
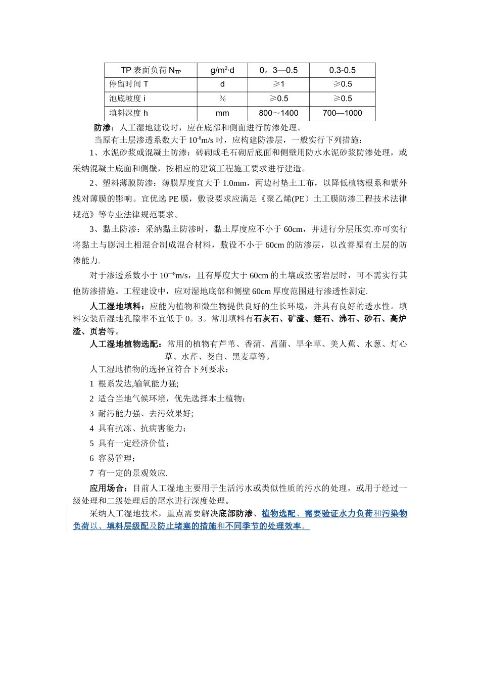
人工湿地污水处理技术人工湿地是人们模拟天然湿地系统结构和功能而建造的、可控制运行的湿地系统,用以对受污染水进行处理的一种工艺,由围护结构、人工介质、水生植物等部分构成.当水进入人工湿地时,其污染物被床体吸附、过滤、分解而达到水质净化作用。人工湿地污水处理系统所针对的污染物(环境影响主力因子)主要为氮、磷、悬浮物(SS)、有机物(BOD、COD)、重金属等. 悬浮物的去除:悬浮物(SS)的去除主要通过基质的过滤、污泥沉淀及根系附着来完成。为防止在进水口附近发生堵塞,进水前应设置预处理以降低总固体浓度,一般设置沉淀池即可。有机物的去除:微生物在具有巨大比表面积的土壤颗粒表面形成一层生物膜,当污水流经土壤颗粒表面时,不溶性的有机物通过基质的沉淀、过滤和吸附作用被截留,然后被微小生物利用;可溶性有机物则通过植物根系生物膜的吸附、吸收及微生物的代谢过程而被分解去除.氮、磷的去除:污水中的氮包括无机氮和有机氮。无机氮包括氨氮、亚硝酸盐和硝酸盐;有机氮包括尿素、氨基酸、嘌呤和嘧啶。其去除途径包括基质的吸附、过滤、沉淀、挥发、植物的吸收和微生物硝化、反硝化作用.污水中的磷包括有机磷和无机磷。其去除途径主要包括微生物同化、基质吸附、植物吸收及污泥沉淀.工程实际及理论讨论均表明,污水中磷的去除是以基质吸附及污泥沉淀为主 。 重金属的去除:金属离子去除机理主要有:植物的吸收和富集作用、土壤胶体颗粒的吸附、悬浮颗粒的过滤和沉淀,人工湿地对污水中重金属去除是通过植物、微生物、土壤基质等组成成分共同起作用的。流程:1、当工程接纳城镇生活污水及与生活污水性质相近的其它污水时,基本工艺流程为: 2、当工程接纳城镇污水处理厂出水时,基本工艺流程为:污水中的大部分有机物最终被异养微生物转化为微生物体、CO2、甲烷和水、无机氮、无机磷 。 负荷计算:人工湿地的表面积设计应考虑最大污染负荷和水力负荷,可按 CODcr表面负荷、水力负荷、TN 表面负荷、NH4+—N 表面负荷、TP 表面负荷进行计算,应取设计计算结果中的最大值,并校核水力停留时间是否满足设计要求。进水水质:宜控制 COD≤200mg/L,SS≤80mg/L。工艺形式:自由表面流、水平潜流、垂直潜流.其中自由表面流人工湿地由于占地面积较大及存在一定的环境卫生问题,在实际污水处理工程中应用较少。1、水平潜流人工湿地:目前国际上采纳较多的是水平潜流人工湿地。水面在人工湿地填料表面以下,水流从池体进水端沿填...

1、当您付费下载文档后,您只拥有了使用权限,并不意味着购买了版权,文档只能用于自身使用,不得用于其他商业用途(如 [转卖]进行直接盈利或[编辑后售卖]进行间接盈利)。
2、本站所有内容均由合作方或网友上传,本站不对文档的完整性、权威性及其观点立场正确性做任何保证或承诺!文档内容仅供研究参考,付费前请自行鉴别。
3、如文档内容存在违规,或者侵犯商业秘密、侵犯著作权等,请点击“违规举报”。

碎片内容

人工湿地污水处理技术

人从众+ 关注
实名认证
内容提供者

欢迎光临小店,本店以公文和教育为主,希望符合您的需求。

确认删除?
VIP
微信客服
  • 扫码咨询
会员Q群
  • 会员专属群点击这里加入QQ群
客服邮箱
回到顶部