电脑桌面
添加小米粒文库到电脑桌面
安装后可以在桌面快捷访问

培训学校校长竞聘方案

培训学校校长竞聘方案_第1页
1/5
培训学校校长竞聘方案_第2页
2/5
培训学校校长竞聘方案_第3页
3/5
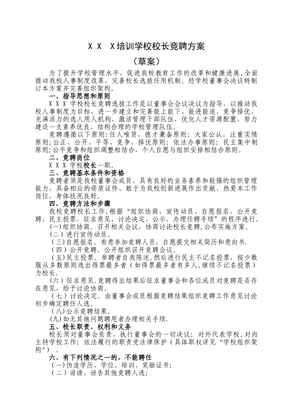
X X X 培训学校校长竞聘方案(草案)为了提升学校管理水平,促进我校教育工作的改革和健康进展,全面推动我校人事制度改革,完善校长选拔任用机制。经学校董事会决议特制订本方案并完善组织架构。一、指导思想和原则X X X 学校校长竞聘选拔工作是以董事会会议决议为指导,以推动我校人事制度为目标,进一步建立和完善能上能下、能进能退、竞争择优、充满活力的选人用人机构,激活管理干部队伍,优化人才资源配置,努力建设一支素养优良、结构合理的学校管理队伍。竞聘遵循以下原则:任人唯贤,德才兼备原则;大家公认,注重实绩原则;公正、公开、平等、竞争、择优原则;依法办事原则;民主集中制原则;公平竞争和组织调整相结合,个人自愿与组织安排相结合原则。二、竞聘岗位X X X 学校校长一职。三、竞聘基本条件和资格竞聘者须是我校董事会成员、具有良好的业务素养和较强的组织管理能力、具备相应的资质证件、敢于为我校创新进展作出贡献、热爱本工作岗位、身体状况良好。四、竞聘方法和步骤我校竞聘校长工作,根据“组织协商、宣传动员、自愿报名、公开竞聘、民主投票、征求意见、讨论决定、公示、办理任聘手续”的程序进行。(一)组织协商。召开相关会议,协商讨论校长竞聘,公布实施方案。(二)进行宣传动员。(三)自愿报名。有意参加竞聘人员,自愿提交相关简历和意向书.(四)公开竞聘。公开组织召开竞聘会议。(五)民主投票。参聘者自我陈述,然后进行民主不记名投票,按少数服从多数原则选出得票最多者(如得票最多者有多人,继续不记名投票)为校长。(六)征求意见.竞聘得出结果后征求董事会和各位成员对竞聘是否存在意见,给予讨论协商。(七)讨论决定。由董事会成员根据竞聘结果组织竞聘工作意见讨论初步确定聘任人选。(八)公示竞聘结果。(九)如无其他问题聘用者办理相关手续.五、校长职责、权利和义务校长须对董事会负责,执行董事会的一切决议;对外代表学校,对内主持学校工作;依法履行的职责受法律保护(具体职权详见“学校组织架构") 。六、有下列情况之一的,不能聘任(一)伪造学历、学位、培训、奖励证书;(二)诽谤、诬告其他竞聘人选;(三)拉拢、贿赂或威胁、恐吓招聘考核人员;(四)有其他违法违纪行为。七、聘任合同的履行、变更、终止和解除(一)聘任合同实行书面形式,由当事人双方各执一份,经学校法定代表人(或董事长)签字、加盖印章以及受聘人签字后生效。(二)聘任合同包括下列基本内容:1、受聘岗位、工作目...

1、当您付费下载文档后,您只拥有了使用权限,并不意味着购买了版权,文档只能用于自身使用,不得用于其他商业用途(如 [转卖]进行直接盈利或[编辑后售卖]进行间接盈利)。
2、本站所有内容均由合作方或网友上传,本站不对文档的完整性、权威性及其观点立场正确性做任何保证或承诺!文档内容仅供研究参考,付费前请自行鉴别。
3、如文档内容存在违规,或者侵犯商业秘密、侵犯著作权等,请点击“违规举报”。

碎片内容

培训学校校长竞聘方案

您可能关注的文档

确认删除?
VIP
微信客服
  • 扫码咨询
会员Q群
  • 会员专属群点击这里加入QQ群
客服邮箱
回到顶部