电脑桌面
添加小米粒文库到电脑桌面
安装后可以在桌面快捷访问

2025年山东清单全套计算规则VIP专享

2025年山东清单全套计算规则_第1页
1/21
2025年山东清单全套计算规则_第2页
2/21
2025年山东清单全套计算规则_第3页
3/21
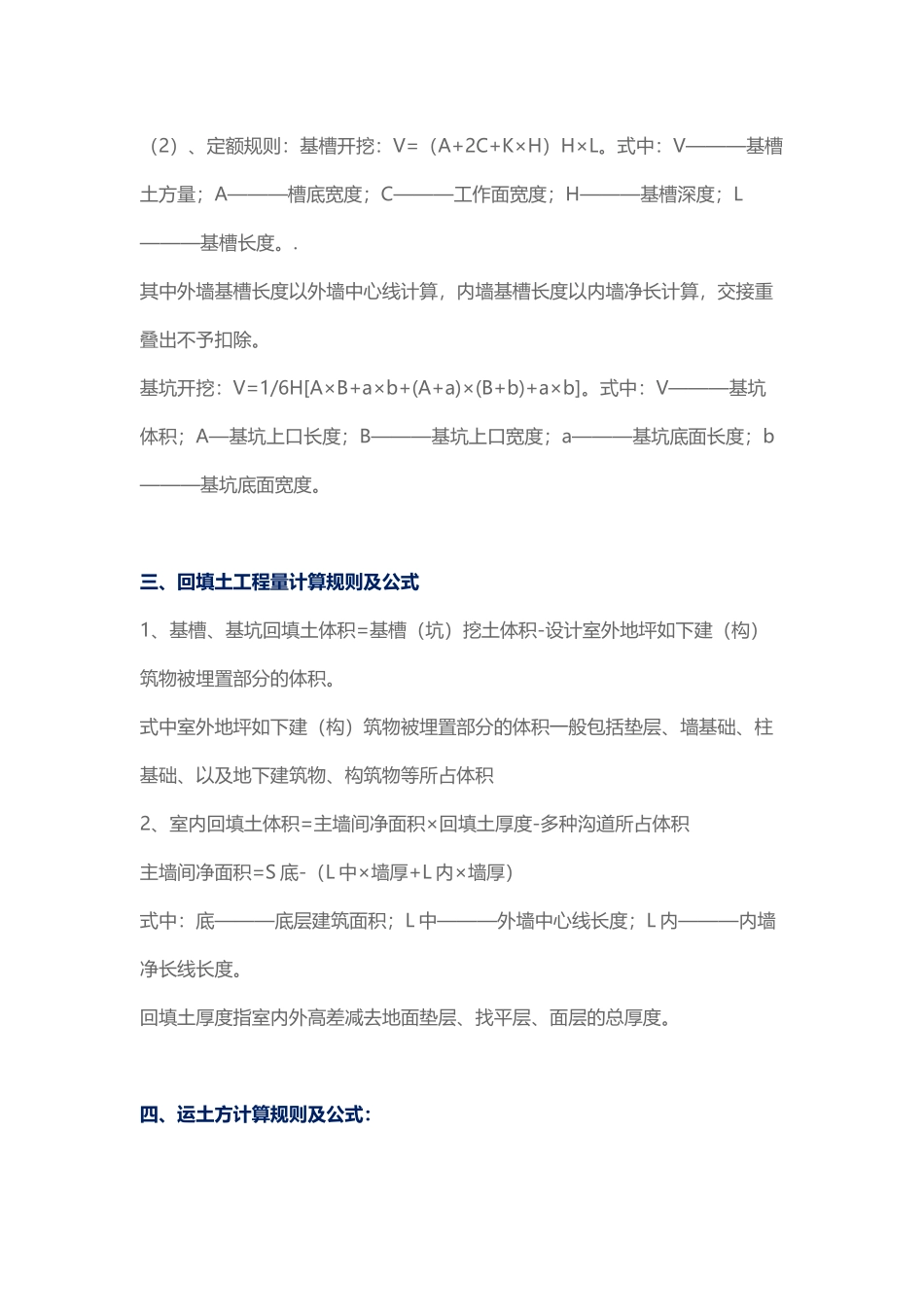
山东清单全套计算规则(15页)Good is good, but better carries it.精益求精,善益求善。山东清单全套计算规则一、平整场地:建筑物场地厚度在±30cm 以内的挖、填、运、找平。1、平整场地计算规则(1)清单规则:按设计图示尺寸以建筑物首层面积计算。(2)定额规则:按设计图示尺寸以建筑物外墙外边线每边各加 2 米以平方米面积计算。2、平整场地计算公式S=(A+4)×(B+4)=S 底+2L 外+16式中:S———平整场地工程量;A———建筑物长度方向外墙外边线长度;B———建筑物宽度方向外墙外边线长度;S 底———建筑物底层建筑面积;L外———建筑物外墙外边线周长。该公式合用于任何由矩形构成的建筑物或构筑物的场地平整工程量计算。二、基础土方开挖计算1、开挖土方计算规则(1)、清单规则:挖基础土方按设计图示尺寸以基础垫层底面积乘挖土深度计算。(2)、定额规则:人工或机械挖土方的体积应按槽底面积乘以挖土深度计算。槽底面积应以槽底的长乘以槽底的宽,槽底长和宽是指基础底宽外加工作面,当需要放坡时,应将放坡的土方量合并于总土方量中。2、开挖土方计算公式:(1)、清单计算挖土方的体积:土方体积=挖土方的底面积×挖土深度。(2)、定额规则:基槽开挖:V=(A+2C+K×H)H×L。式中:V———基槽土方量;A———槽底宽度;C———工作面宽度;H———基槽深度;L———基槽长度。.其中外墙基槽长度以外墙中心线计算,内墙基槽长度以内墙净长计算,交接重叠出不予扣除。基坑开挖:V=1/6H[A×B+a×b+(A+a)×(B+b)+a×b]。式中:V———基坑体积;A—基坑上口长度;B———基坑上口宽度;a———基坑底面长度;b———基坑底面宽度。三、回填土工程量计算规则及公式1、基槽、基坑回填土体积=基槽(坑)挖土体积-设计室外地坪如下建(构)筑物被埋置部分的体积。式中室外地坪如下建(构)筑物被埋置部分的体积一般包括垫层、墙基础、柱基础、以及地下建筑物、构筑物等所占体积2、室内回填土体积=主墙间净面积×回填土厚度-多种沟道所占体积主墙间净面积=S 底-(L 中×墙厚+L 内×墙厚)式中:底———底层建筑面积;L 中———外墙中心线长度;L 内———内墙净长线长度。回填土厚度指室内外高差减去地面垫层、找平层、面层的总厚度。四、运土方计算规则及公式:运土是指把开挖后的多出土运至指定地点,或是在回填土局限性时从指定地点取土回填。土方运送应按不一样的运送方式和运距分别以立方米计算。运土工程量...

1、当您付费下载文档后,您只拥有了使用权限,并不意味着购买了版权,文档只能用于自身使用,不得用于其他商业用途(如 [转卖]进行直接盈利或[编辑后售卖]进行间接盈利)。
2、本站所有内容均由合作方或网友上传,本站不对文档的完整性、权威性及其观点立场正确性做任何保证或承诺!文档内容仅供研究参考,付费前请自行鉴别。
3、如文档内容存在违规,或者侵犯商业秘密、侵犯著作权等,请点击“违规举报”。

碎片内容

2025年山东清单全套计算规则

您可能关注的文档

确认删除?
VIP
微信客服
  • 扫码咨询
会员Q群
  • 会员专属群点击这里加入QQ群
客服邮箱
回到顶部