电脑桌面
添加小米粒文库到电脑桌面
安装后可以在桌面快捷访问

大米产品质量管控方案

大米产品质量管控方案_第1页
1/4
大米产品质量管控方案_第2页
2/4
大米产品质量管控方案_第3页
3/4
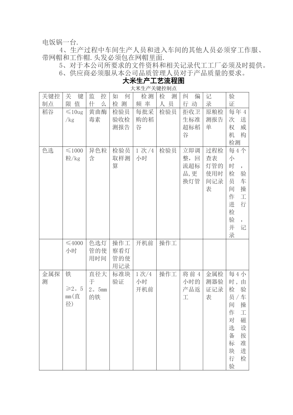
大米产品质量管控方案一、种植1、对于供应商自有基地要求完全根据有机方式种植,产品使用纯正的生产我公司产品种子、有机肥、除虫、除草要有完整的记录,公司不定期到基地检查是否有违规操作。2、对于供应商实行公司加农户的合作方式的基地,要求供应商与农户签订有机种植合同,为农户提供纯正的生产我公司产品种子、有机肥,要求农户用物理方式除虫,机械或人工除草,供应商对于农户在种植过程中要随时检查监督,公司不定期到种植地块进行检查.3、水稻收割后在地里自然晾晒,水稻脱粒入库时公司要有人到场监督,现场抽样送检,重点检测农残、重金属和黄曲霉毒素残留。收获的水稻水分达到 15%以下后放在指定库位拍照存档。堆放的水稻要有对应的地块标识牌,袋装的水稻求每一袋水稻都要有标示,标示上显示地块信息。为每个地块的水稻制定批号,这个批号用于产品追溯,在加工和出库的记录上都要体现,每次加工后对原粮库位进行拍照存档.二、 原粮仓储 1、水稻应存储在低温,干燥、通风的平房仓或立体恒温仓内,储存温度 20℃以下,相对湿度 60%以下。 2、水稻在入仓前应对仓库进行杀菌、消毒、熏蒸杀虫。 3、仓储的水稻水分应控制在 15%以下,杂质控制在 5%以内,成品大米储藏要求水分 14.5%-15%,储藏温度 20 摄氏度以下. 4、原粮在仓储过程中随时注意粮食温度和水分的变化,必要时实行翻粮或烘干等措施保证粮食质量。 5、仓库要有挡鼠板、粘鼠板、捕鼠器等防鼠设施,不允许使用鼠药灭鼠。6、原粮库房和成品库房每种产品都有做好标示。标示内容包括入库时间、批号、水分. 7、原粮不得与有毒、有害、有腐蚀性、易挥发或有异味的物品同库贮存。三、加工1、车间内部卫生要求洁净、洁净,墙壁和棚顶不能有霉斑,工艺安排合理避开交叉污染。2 生产人员要穿洁净的工作服,戴工作帽和网帽,头发不能超出网帽,避开毛发落入产品中。3、在清选设备和加工设备上要加装磁力棒,至少八道道磁选去除金属杂质。用两道比重去石机去除土块、石头、玻璃、沙粒等杂质。最终产品不允许有金属、石头、土块等矿物质.4、采纳三抛三选工艺,抛光机和色选机联合使用进行抛光和色选,色选后黄米粒控制在 0。1%以内,糠粉控制在 0。02%以内.5、大米加工过程中,在包装前工序每隔两小时进行一次抽样,检测水分、碎米率、黄米粒、垩白粒率,最后把同一批次所有样品进行混合,从中抽出两公斤送检。主要检测水分、碎米率、黄米粒率、垩白粒率胶稠度杂质、农残、重金属...

1、当您付费下载文档后,您只拥有了使用权限,并不意味着购买了版权,文档只能用于自身使用,不得用于其他商业用途(如 [转卖]进行直接盈利或[编辑后售卖]进行间接盈利)。
2、本站所有内容均由合作方或网友上传,本站不对文档的完整性、权威性及其观点立场正确性做任何保证或承诺!文档内容仅供研究参考,付费前请自行鉴别。
3、如文档内容存在违规,或者侵犯商业秘密、侵犯著作权等,请点击“违规举报”。

碎片内容

大米产品质量管控方案

确认删除?
VIP
微信客服
  • 扫码咨询
会员Q群
  • 会员专属群点击这里加入QQ群
客服邮箱
回到顶部