电脑桌面
添加小米粒文库到电脑桌面
安装后可以在桌面快捷访问

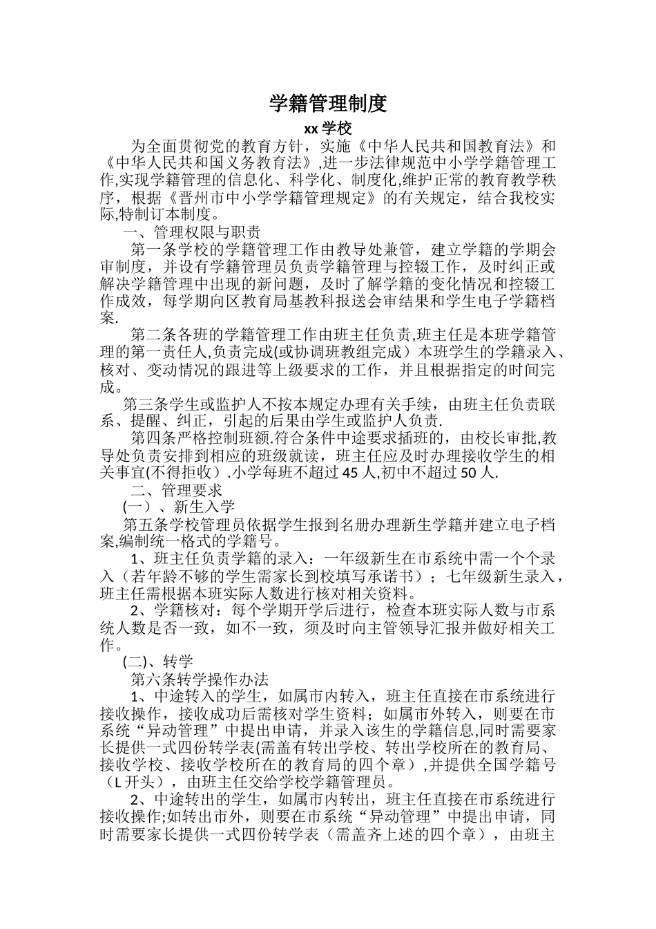
学籍管理制度

学籍管理制度_第1页
1/2
学籍管理制度_第2页
2/2
学籍管理制度xx 学校为全面贯彻党的教育方针,实施《中华人民共和国教育法》和《中华人民共和国义务教育法》,进一步法律规范中小学学籍管理工作,实现学籍管理的信息化、科学化、制度化,维护正常的教育教学秩序,根据《晋州市中小学学籍管理规定》的有关规定,结合我校实际,特制订本制度。一、管理权限与职责第一条学校的学籍管理工作由教导处兼管,建立学籍的学期会审制度,并设有学籍管理员负责学籍管理与控辍工作,及时纠正或解决学籍管理中出现的新问题,及时了解学籍的变化情况和控辍工作成效,每学期向区教育局基教科报送会审结果和学生电子学籍档案.第二条各班的学籍管理工作由班主任负责,班主任是本班学籍管理的第一责任人,负责完成(或协调班教组完成)本班学生的学籍录入、核对、变动情况的跟进等上级要求的工作,并且根据指定的时间完成。第三条学生或监护人不按本规定办理有关手续,由班主任负责联系、提醒、纠正,引起的后果由学生或监护人负责.第四条严格控制班额.符合条件中途要求插班的,由校长审批,教导处负责安排到相应的班级就读,班主任应及时办理接收学生的相关事宜(不得拒收).小学每班不超过 45 人,初中不超过 50 人.二、管理要求(一)、新生入学第五条学校管理员依据学生报到名册办理新生学籍并建立电子档案,编制统一格式的学籍号。1、班主任负责学籍的录入:一年级新生在市系统中需一个个录入(若年龄不够的学生需家长到校填写承诺书);七年级新生录入,班主任需根据本班实际人数进行核对相关资料。2、学籍核对:每个学期开学后进行,检查本班实际人数与市系统人数是否一致,如不一致,须及时向主管领导汇报并做好相关工作。(二)、转学第六条转学操作办法1、中途转入的学生,如属市内转入,班主任直接在市系统进行接收操作,接收成功后需核对学生资料;如属市外转入,则要在市系统“异动管理”中提出申请,并录入该生的学籍信息,同时需要家长提供一式四份转学表(需盖有转出学校、转出学校所在的教育局、接收学校、接收学校所在的教育局的四个章),并提供全国学籍号(L 开头),由班主任交给学校学籍管理员。2、中途转出的学生,如属市内转出,班主任直接在市系统进行接收操作;如转出市外,则要在市系统“异动管理”中提出申请,同时需要家长提供一式四份转学表(需盖齐上述的四个章),由班主任交两份给学校学籍管理员。班主任还需跟踪全国学籍系统,联系家长,要求对方学校提出接收申请,以确保全国学籍异动的操作....

1、当您付费下载文档后,您只拥有了使用权限,并不意味着购买了版权,文档只能用于自身使用,不得用于其他商业用途(如 [转卖]进行直接盈利或[编辑后售卖]进行间接盈利)。
2、本站所有内容均由合作方或网友上传,本站不对文档的完整性、权威性及其观点立场正确性做任何保证或承诺!文档内容仅供研究参考,付费前请自行鉴别。
3、如文档内容存在违规,或者侵犯商业秘密、侵犯著作权等,请点击“违规举报”。

碎片内容

学籍管理制度

确认删除?
VIP
微信客服
  • 扫码咨询
会员Q群
  • 会员专属群点击这里加入QQ群
客服邮箱
回到顶部