电脑桌面
添加小米粒文库到电脑桌面
安装后可以在桌面快捷访问

安全生产管理机构的设置

安全生产管理机构的设置_第1页
1/38
安全生产管理机构的设置_第2页
2/38
安全生产管理机构的设置_第3页
3/38
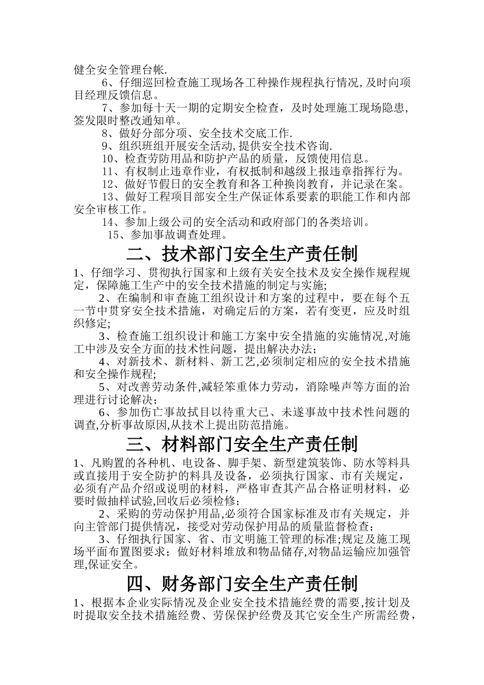
一、安全生产管理机构的设置安全管理机构人员明细表二、安全生产规章制度公司各级人员安全生产责任制度一、公司法人代表(经理)职责 1、仔细贯彻执行国家和市有关安全生产的方针和政策和法规、法律规范,掌握本公司安全生产动态,定期讨论安全工作,本公司安全生产负全面领导责任.2、领导编制和实施本企业中,长期整体规划及年度、特别时期安全工作实施计划。督促有关部门建立健全和完善本公司的各项安全生产管理制度及奖惩办法;3、建立健全安全生产的保证体系,保证安全技术措施经费的落实;4、领导并支持安全管理人员或部门的监督检查工作;5、在事故调查组的指导下,领导组织本公司有关部门或人员做好特大、重大伤亡事故调查处理的具体工作,监督防范措施的制定和落实,预防事故重复发生。二、(总工程师)技术负责人岗位职责一、负责领导施工技术工作,参加项目生产经营管理。二、主持制订技术责任制,组织贯彻执行国家有关技术政策和上级颁发的技术标准、法律规范、规程、及各项技术管理制度等。三、组织开展新结构、新材料、新技术、新工艺等的试制、试验、推广、使用和总结工作,发动职工搞好挖潜、革新、改造,促进技术进步。四、主持编制工程的施工组织设计,审批一般单位工程的施工组织设计。组织图纸学习,参加图纸会审,并督促施工组织设计的交底工作。五、组织、领导主要和特别工程项目的施工技术准备工作,负责协调解决总分包交叉施工项目配合协作中的技术问题。六、参加全面质量管理、安全管理,负责处理一般质量安全和设备事故.参加一般单位工程的交工验收工作。七、主持和领导施工生产中的技术监督工作,督促工长、施工员遵守法律规范、规程和按图施工,及时发现、处理施工中的技术问题。八、领导技术管理的基础工作,督促执行质量、安全、技术档案、机械、计量等各项制度。九、主持技术考核工作,负责对施工技术人员进行技术业务培训,对施工技术人员的工作安排、晋升和奖惩等提出意见。 三、总会计师职责1、组织落实本公司财务工作的安全生产责任制,仔细执行安全生产奖惩制定; 2、组织编制年度财务计划的同时,审批安全技术措施经费使用计划,保证所需经费到位; 3、仔细贯彻执行国家、市有关劳动保护用品的规定和防暑降温经费的使用标准,并按规定负责审批购置的劳动保护用品经费。四、安全员科长岗位职责一、学习、宣传安全生产法律法规、规章制度等,协助上级全面开展各项安全生产工作。二、检查督促本项目仔细贯彻执行各项施工安全标...

1、当您付费下载文档后,您只拥有了使用权限,并不意味着购买了版权,文档只能用于自身使用,不得用于其他商业用途(如 [转卖]进行直接盈利或[编辑后售卖]进行间接盈利)。
2、本站所有内容均由合作方或网友上传,本站不对文档的完整性、权威性及其观点立场正确性做任何保证或承诺!文档内容仅供研究参考,付费前请自行鉴别。
3、如文档内容存在违规,或者侵犯商业秘密、侵犯著作权等,请点击“违规举报”。

碎片内容

安全生产管理机构的设置

确认删除?
VIP
微信客服
  • 扫码咨询
会员Q群
  • 会员专属群点击这里加入QQ群
客服邮箱
回到顶部